424B4
Table of Contents

Filed Pursuant to 424(b)(4)
Registration No. 333-293954

 

PROSPECTUS

75,000,000 Shares

 

 

LOGO

Medline Inc.

Class A Common Stock

 

 

The selling stockholders named in this prospectus are offering 75,000,000 shares of our Class A common stock. Our shares of Class A common stock are listed on the Nasdaq Global Select Market (“Nasdaq”) under the trading symbol “MDLN.”

On March 4, 2026, the closing sales price of our shares of Class A common stock as reported on Nasdaq was $42.88 per share. We will not receive any proceeds from the sale of shares of our Class A common stock by the selling stockholders. Prior to the consummation of this offering, certain of the selling stockholders will exchange Common Units (as defined herein) for shares of our Class A common stock to be sold by them in the offering. See “Principal and Selling Stockholders,” “Certain Relationships and Related Person Transactions—Exchange Agreement” and “Organizational Structure.”

 

 

Investing in shares of our Class A common stock involves risks. See “Risk Factors” beginning on page 30 to read about factors you should consider before buying shares of the Class A common stock.

Neither the Securities and Exchange Commission nor any other regulatory body has approved or disapproved of these securities or passed upon the accuracy or adequacy of this prospectus. Any representation to the contrary is a criminal offense.

 

     Per Share      Total  

Public offering price

   $ 41.00      $ 3,075,000,000  

Underwriting discounts and commissions(1)

   $ 0.492      $ 36,900,000  

Proceeds, before expenses, to the selling stockholders

   $ 40.508      $ 3,038,100,000  
 
(1)

Please see the section entitled “Underwriting (Conflicts of Interest)” for a description of compensation payable to the underwriters.

To the extent that the underwriters sell more than 75,000,000 shares of our Class A common stock, the underwriters have the option to purchase up to an additional 11,250,000 shares of our Class A common stock from the selling stockholders at the public offering price less the underwriting discounts and commissions within 30 days from the date of this prospectus.

The underwriters expect to deliver the shares of our Class A common stock against payment in New York, New York on or about March 10, 2026.

 

 

Global Coordinators and Joint Bookrunning Managers

 

Goldman Sachs & Co. LLC   Morgan Stanley
BofA Securities   J.P. Morgan

Joint Bookrunning Managers

 

Barclays   Citigroup   Deutsche Bank Securities
Jefferies     UBS Investment Bank
  Evercore ISI  
BMO Capital Markets   BNP PARIBAS   MUFG
RBC Capital Markets   Santander   SOCIETE GENERALE
TD Cowen   Wells Fargo Securities   Wolfe | Nomura Alliance
Leerink Partners   Macquarie Capital   Mizuho
Piper Sandler   Truist Securities   William Blair

Co-Managers

 

Blackstone Capital Markets     Carlyle
Baird   Rothschild & Co   Stifel
BTIG   ING   IMI - Intesa Sanpaolo
NCMG     Perella Weinberg
Academy Securities   AmeriVet Securities   Blaylock Van, LLC
C.L. King & Associates   Drexel Hamilton   Loop Capital Markets
Mischler Financial Group, Inc.   R. Seelaus & Co., LLC   Ramirez & Co., Inc.
Siebert Williams Shank     Tigress Financial Partners

The date of this prospectus is March 4, 2026.


Table of Contents

 

LOGO


Table of Contents

LOGO


Table of Contents

 

LOGO


Table of Contents

Table of Contents

 

     Page  

Summary

     1  

Risk Factors

     30  

Forward-Looking Statements

     33  

Market and Industry Data

     35  

Trademarks, Trade Names, and Service Marks

     36  

Organizational Structure

     37  

Use of Proceeds

     43  

Dividend Policy

     44  

Capitalization

     46  

Unaudited Pro Forma Consolidated Financial Information

     47  

Management

     56  

Certain Relationships and Related Person Transactions

     86  

Principal and Selling Stockholders

     94  

Description of Certain Indebtedness

     100  

Description of Capital Stock

     108  

Certain U.S. Federal Income Tax Consequences to Non-U.S. Holders

     117  

Underwriting (Conflicts of Interest)

     120  

Legal Matters

     134  

Experts

     134  

Where You Can Find More Information

     134  

Information Incorporated by Reference

     135  

Neither we, the selling stockholders, nor the underwriters have authorized anyone to provide you with information different from that contained or incorporated by reference in this prospectus, any amendment or supplement to this prospectus, or any free writing prospectus prepared by us or authorized to be provided on our behalf. Neither we, the selling stockholders, nor the underwriters take any responsibility for, or can provide any assurance as to the reliability of, any information other than the information contained or incorporated by reference in this prospectus, any amendment or supplement to this prospectus, or any free writing prospectus prepared by us or authorized to be provided on our behalf. You should assume that the information appearing in this prospectus or in any free writing prospectus prepared by us is accurate only as of their respective dates or on the date or dates which are specified in such documents, and that any information in documents that we have incorporated by reference is accurate only as of the date of such document incorporated by reference. Our business, financial condition, results of operations, and prospects may have changed since those dates.

We, the selling stockholders, and the underwriters are offering to sell, and seeking offers to buy, shares of our Class A common stock only in jurisdictions where offers and sales are permitted. Neither we, the selling stockholders, nor any of the underwriters have done anything that would permit this offering or possession or distribution of this prospectus in any jurisdiction where action for that purpose is required, other than in the United States. Persons outside of the United States who come into possession of this prospectus must inform themselves about, and observe any restrictions relating to, the offering of the shares of Class A common stock and the distribution of this prospectus outside of the United States.

 

i


Table of Contents

About This Prospectus

Following the IPO Transactions (as defined below), Medline Holdings, LP (“Medline Holdings”) became the predecessor of Medline Inc. for financial reporting purposes. Medline Inc. is a holding company, and its sole material assets are its equity interests held directly or indirectly through wholly owned subsidiaries in Medline Holdings. As the general partner of Medline Holdings, Medline Inc. operates and controls all of the business and affairs of Medline Holdings and, through Medline Holdings and its subsidiaries, conducts our business. The Reorganization Transactions (as defined herein) lacked economic substance and therefore were accounted for in a manner consistent with a reorganization of entities under common control. As a result, the consolidated financial statements of Medline Inc. recognize the assets and liabilities received in the Reorganization Transactions at their historical carrying amounts, as reflected in the historical financial statements of Medline Holdings. Medline Inc. consolidates Medline Holdings on its consolidated financial statements and records a non-controlling interest related to the Units (as defined herein) held by the Continuing Unitholders (as defined herein) on its consolidated balance sheet and statement of comprehensive income. See “Organizational Structure.”

Medline Inc. had no significant business transactions or activities prior to the Reorganization Transactions, and, as a result, the historical financial information prior to the completion of the Reorganization Transactions reflects that of Medline Holdings.

Certain monetary amounts, percentages, and other figures included in this prospectus have been subject to rounding adjustments. Percentage amounts included in this prospectus have been calculated, in some cases, not on the basis of such rounded figures, but on the basis of such amounts prior to rounding. For this reason, percentage amounts in this prospectus may vary from those obtained by performing the same calculations using the figures, on the face of our consolidated financial statements included elsewhere in this prospectus. Certain other amounts that appear in this prospectus may not sum due to rounding.

In December 2024, we changed the name of Medline Holdings from Mozart Holdings, LP to Medline Holdings, LP. We will not distinguish between the prior and current name of Medline Holdings and will refer to the current name of Medline Holdings throughout this prospectus. References in this prospectus to “Medline,” the “Company,” “we,” “us,” and “our” refer (1) prior to the consummation of the IPO Transactions (as defined herein), to Medline Holdings, LP and its consolidated subsidiaries and (2) after the IPO Transactions to Medline Inc. and its consolidated subsidiaries.

Certain Definitions

As used in this prospectus, unless otherwise noted or the context requires otherwise:

 

   

“2025 Form 10-K” refers to Medline Inc.’s Form 10-K for the fiscal year ended December 31, 2025 filed with the Securities and Exchange Commission (“SEC”).

 

   

“Blackstone” refers to investment funds associated with Blackstone Inc.

 

   

“Carlyle” refers to investment funds associated with The Carlyle Group Inc.

 

   

“Class A Units” refers to the interests in Medline Holdings called “Class A Units” that were outstanding prior to the Reclassification. In connection with the Reclassification, (i) Class A Units held by Continuing Common Unitholders were converted into Common Units and (ii) Class A Units held by Exchanging Class A Unitholders were directly or indirectly exchanged for shares of Class A common stock.

 

   

“Class B Units” refers to the interests in Medline Holdings called “Class B Units” that were outstanding prior to the Reclassification, and does not include CUPI Units. In connection with the Reclassification, (i) Class B Units held by Continuing Incentive Unitholders were converted into

 

ii


Table of Contents
 

Incentive Units and (ii) Class B Units held by Exchanging Class B Unitholders were directly or indirectly exchanged for shares of Class A common stock (in the case of vested Class B Units) and/or restricted shares of Class A common stock (in the case of unvested Class B Units).

 

   

“Common Units” refers to the new class of units of Medline Holdings created by the Reclassification as described under “Organizational Structure” and does not include Incentive Units.

 

   

“Continuing Common Unitholders” refers to certain pre-IPO holders of Class A Units and/or CUPI Units who hold Common Units following the Reclassification, as described under “Organizational Structure.”

 

   

“Continuing Incentive Unitholders” refers to certain pre-IPO holders of Class B Units who hold Incentive Units following the Reclassification, as described under “Organizational Structure.”

 

   

“Continuing Unitholders” refers collectively to Continuing Common Unitholders and Continuing Incentive Unitholders.

 

   

“CUPI Units” refers to the interests in Medline Holdings that are designated as “Catch-Up Class B Units” and were outstanding prior to the Reclassification. In connection with the Reclassification, (i) CUPI Units held by Continuing Common Unitholders were converted into Common Units and (ii) CUPI Units held by Exchanging CUPI Unitholders were directly or indirectly exchanged for shares of Class A common stock.

 

   

“Designating Stockholder” refers to each of our Principal Stockholders with whom we are party to separate director nomination agreements, as described in “Certain Relationships and Related Person Transactions—Director Nomination Agreements.”

 

   

“Exchanging Class A Unitholder” refers to pre-IPO holders of Class A Units whose Class A Units were directly or indirectly exchanged for shares of Class A common stock following the Reclassification, as described under “Organizational Structure.”

 

   

“Exchanging Class B Unitholder” refers to pre-IPO holders of Class B Units whose Class B Units were directly or indirectly exchanged for shares of Class A common stock (in the case of vested Class B Units) and/or restricted shares of Class A common stock (in the case of unvested Class B Units) following the Reclassification, as described under “Organizational Structure.”

 

   

“Exchanging CUPI Unitholder” refers to pre-IPO holders of CUPI Units whose CUPI Units were directly or indirectly exchanged for shares of Class A common stock following the Reclassification, as described under “Organizational Structure.”

 

   

“Exchanging Unitholders” refers collectively to Exchanging Class A Unitholders, Exchanging CUPI Unitholders, and Exchanging Class B Unitholders.

 

   

“existing owners” or “pre-IPO owners” refer to our Principal Stockholders, our Other Pre-IPO Investors and management and other equity holders who were the owners of Medline Holdings immediately prior to the Reorganization Transactions.

 

   

“H&F” refers to investment funds associated with Hellman & Friedman LLC.

 

   

“Hux” refers to Hux Investment Pte. Ltd.

 

   

“IDNs” refers to integrated delivery networks.

 

   

“Incentive Units” refers to the new class of units of Medline Holdings created by the reclassification of the Class B Units in the Reclassification as described under “Organizational Structure.” The Incentive Units are “profit interests” having economic characteristics similar to stock appreciation rights and having the right to share in any equity value of Medline Holdings above specified participation thresholds. Vested Incentive Units may be converted to Common Units and be subsequently exchanged for shares of Class A common stock, as described under “Organizational Structure.”

 

iii


Table of Contents
   

“IPO” refers to the initial public offering of our Class A common stock, which closed on December 18, 2025.

 

   

“IPO Transactions” refers to the offering of Class A common stock in our IPO and certain related transactions, as defined in “Organizational Structure—IPO Transactions.”

 

   

“Medline,” the “Company,” “we,” “us,” and “our” refer (1) prior to the consummation of the IPO Transactions described under “Organizational Structure—IPO Transactions,” to Medline Holdings, LP and its consolidated subsidiaries and (2) after the IPO Transactions described under “Organizational Structure—IPO Transactions,” to Medline Inc. and its consolidated subsidiaries.

 

   

“Medline Brand” or “MB” refers to products manufactured by Medline, sourced by Medline and sold under a Medline trademark, or certain third-party products distributed by Medline that drive value for our customers, which we also refer to as “Medline Preferred Products.” Medline Brand is one of our two reportable segments.

 

   

“Mills Family” refers to the holders of equity interests of Medline Holdings immediately prior to the Reorganization Transactions that are affiliated with members of the Mills family.

 

   

“Offering Transactions” refers to the offering of Class A common stock hereby and certain related transactions, as described in “Unaudited Pro Forma Consolidated Financial Information.”

 

   

“Other Pre-IPO Investors” refers collectively to Hux and Platinum Falcon.

 

   

“Platinum Falcon” refers to Platinum Falcon B 2018 RSC Limited.

 

   

“Pre-IPO Stockholders” refers to certain of our pre-IPO owners that received shares of Class A common stock of Medline Inc. pursuant to the Blocker Transfers as defined and described in “Organizational Structure—Blocker Transfers.”

 

   

“Prime Vendor” refers to a relationship for which there is a multi-year distribution agreement between Medline and a customer, whereby the customer agrees to use Medline for the vast majority of its med-surg product needs.

Our Prime Vendor model began in the acute care channel and, as these hospitals expanded into other sites of care, we have extended this model into the non-acute space to include those affiliated sites of care (“acute affiliated”). For purposes of the Prime Vendor data within this prospectus, we are only including those customers that are acute and acute affiliated.

Over time, we have also entered into Prime Vendor agreements with facilities that are non-acute and not affiliated with a hospital system (i.e., not acute affiliated). Data in this prospectus does not include Prime Vendor relationships outside of acute and acute affiliated.

 

   

“Prime Vendor retention rate” is calculated as (x)(i) the net sales for the prior fiscal year from Prime Vendor customers as of the end of such fiscal year (the “Prior Period Prime Vendor Customers”) less (ii) the Retention Change, divided by (y) the net sales for the prior fiscal year from the Prior Period Prime Vendor Customers. “Retention Change” is defined as the decrease in net sales from the prior fiscal year as compared to the current fiscal year attributable to Prior Period Prime Vendor Customers whose agreement end date occurred during the current fiscal year and was not renewed.

 

   

“Principal Stockholders” refers collectively to Blackstone, Carlyle, H&F, and the Mills Family.

 

   

“Reclassification” refers to the reclassification of the partnership interests of Medline Holdings, as described in “Summary—Our Structure” and “Organizational Structure—Reclassification and Amendment and Restatement of the Limited Partnership Agreement of Medline Holdings.”

 

   

“Reorganization Transactions” refers to the transactions described under “Organizational Structure—Reclassification and Amendment and Restatement of the Limited Partnership Agreement of Medline Holdings.”

 

iv


Table of Contents
   

“Sponsor Acquisition” refers to the acquisition on October 21, 2021 by our Sponsors of a majority interest in Medline Holdings and certain transactions related thereto.

 

   

“Sponsors” refers collectively to Blackstone, Carlyle, and H&F.

 

   

“Supply Chain Solutions” or “SCS” refers to products distributed by Medline from third-party suppliers that are not included in the Medline Brand segment and supply chain optimization services such as consulting engagements, outsourced warehouse and technology management, put-away-ready packaging, third-party logistics, inventory rationalization and route planning. Supply Chain Solutions is one of our two reportable segments.

 

   

“total new customer signings” refers to the estimated annual contract value of all new contracts entered into during a given year by new customers or by existing customers who are expanding their relationship with Medline, excluding renewals and extensions.

 

   

“Units” refers collectively to Common Units and Incentive Units.

 

 

Unless indicated otherwise, the information included in this prospectus assumes no exercise by the underwriters of their option to purchase up to an additional 11,250,000 shares of Class A common stock from the selling stockholders.

 

v


Table of Contents

SUMMARY

This summary highlights information contained elsewhere in this prospectus and does not contain all of the information you should consider before investing in shares of our Class A common stock. You should read this entire prospectus carefully, including information incorporated by reference in this prospectus and any free writing prospectus prepared by us or on our behalf, including the section entitled “Risk Factors” in this prospectus, the documents incorporated by reference in this prospectus, and the consolidated financial statements and the related notes thereto incorporated by reference in this prospectus before you decide to invest in shares of our Class A common stock.

Our Mission

Our mission is to make healthcare run better by delivering improved clinical, financial, and operational outcomes.

Overview

We are the largest provider of medical-surgical (“med-surg”) products and supply chain solutions serving all points of care, based on total net sales of med-surg products. We deliver mission-critical products used daily across the full range of care settings, from hospitals and surgery centers to physician offices and post-acute facilities. Through our two segments, Medline Brand and Supply Chain Solutions, we offer approximately 335,000 med-surg products, including surgical and procedural kits, gloves and protective apparel, urological and incontinence care, wound care, and consumable lab and diagnostics products. We hold the leading position across several of our end markets and many of our key product families. We distribute these products through our expansive network of 70 global distribution facilities, spanning over 29 million square feet of warehouse space, and our owned fleet of over 2,100 MedTrans trucks, enabling us to provide next-day delivery to 95% of our U.S. customers. Our integrated business model and customer-centric culture drives lower costs and better value for our stakeholders. This is the foundation for our durable recurring revenue base, with our net sales having grown every year since inception of the Company at a compound annual growth rate (“CAGR”) of 18%.

 

 

LOGO

Note: Amounts were calculated in accordance with the historical accounting standards applicable to the Company in the relevant period.

 

1


Table of Contents

We were founded in 1966 as a med-surg product manufacturer serving the hospital and nursing home sites of care. Through our deep engagement with customers, we recognized a significant gap in the market—our customers were underserved by a fragmented supplier base and faced challenges navigating a complex supply chain. We identified their need for a supply chain partner that was fully integrated, cost-effective, high-quality, and resilient. Our vision was to create a differentiated model that solved these pain points through an integrated company that combined both manufacturing and distribution capabilities and would become a trusted partner to our customers. Twenty-eight years ago, we began augmenting our platform to bring this vision to life: we invested in our distribution capabilities, continued to expand our product portfolio, and adopted the Prime Vendor model. This enabled us to serve a more diverse customer base across multiple end markets, while lowering costs and delivering superior service levels. As a result, Medline is now the largest provider of med-surg products and supply chain solutions serving all points of care, based on total net sales of med-surg products.

The combination of our expansive product portfolio and our differentiated supply chain creates a force multiplier for our business. Our Medline Brand segment offers approximately 190,000 products, including those manufactured in our 30 facilities, as well as those sourced from our more than 600 global partners. Our Supply Chain Solutions segment offers approximately 145,000 third-party products and provides customized supply chain optimization services. Our entire product portfolio across our segments is supported by differentiated logistics capabilities and a dedicated and tenured U.S. commercial team of approximately 4,000 people. These capabilities and our compelling value proposition allow us to serve as a long-term strategic partner to our customers and expand the scope of our relationships over time.

Our Prime Vendor relationships demonstrate our role as a trusted partner to our customers. In these relationships, we enter into long-term agreements to act as the consolidated distributor and logistics provider for these customers’ med-surg product needs. These partnerships give us visibility into our customers’ purchasing behaviors and demand dynamics, which allows us to anticipate their needs and deliver industry-leading service levels. As these relationships mature, we believe customers increasingly choose Medline Brand products for their superior value. Our Prime Vendor model is reinforced by the flywheel effect within our business where we drive cost savings for Prime Vendor customers, which, over time, supports incremental purchasing of our Medline Brand products and increases our scale. This dynamic allows us to drive further efficiencies by offering superior or similar quality to third-party products at a more cost-effective price. Due to the higher margin we earn on Medline Brand products compared to sales of comparable third-party products, we are able to reinvest in customer value while increasing our profitability.

 

 

LOGO

 

2


Table of Contents

Since our founding, we have invested in building a unique customer-centric culture with an entrepreneurial spirit. Our employees are committed to deeply understanding how our customers operate, what challenges they face, and how Medline can better support them. They also understand that relationships are rooted in trust and that we must earn the right to serve our customers every day. We focus on problem solving across the continuum of care and we deploy a team of dedicated customer success representatives to learn the complex needs of our customers. Our creative and collaborative culture consistently earns Medline recognition as a preferred employer, including Newsweek’s Greatest Workplaces, Forbes’ America’s Best Large Employers, and a Chicago Tribune Top Workplace.

We have grown our net sales every year by retaining existing customers while gaining share with new and existing customers, with CAGRs of 18% since our founding and approximately 13% over the past 10 years. Notably, nearly 90% of our growth during the past 10 years has been organic. Our product portfolio predominantly consists of consumables, such that approximately 90% of our Medline Brand net sales were recurring for the year ended December 31, 2025. Our business is uniquely resilient during market downturns, as evidenced by our growth through every recession since our founding and during global healthcare crises. For example, our net sales grew at approximately 17% during the 2008-2009 financial crisis and at approximately 11% CAGR during the 2020-2022 COVID-19 pandemic.

Not only does our business have a strong track record of results, but we also see significant runway for future sales and earnings growth. We are positioned to grow with our customers as healthcare utilization increases, as they build and acquire new sites, and as they further consolidate med-surg spend with Medline. In addition, we intend to further extend our leading position by adding new Prime Vendor relationships, increasing the number of non-Prime Vendor customers that choose Medline Brand, continuing our channel expansion, developing new products, executing on selective M&A opportunities, and scaling our international footprint.

For the year ended December 31, 2025, we generated net sales of $28.4 billion, net income of $1.2 billion, and Adjusted EBITDA of $3.5 billion, representing a net income margin of 4.1% and an Adjusted EBITDA Margin of 12.2%. During that period, 48.3% of total net sales and 80.6% of Segment Adjusted EBITDA were generated from our Medline Brand segment, while 51.7% of total net sales and 19.4% of Segment Adjusted EBITDA were generated from our Supply Chain Solutions segment. For a reconciliation of Adjusted EBITDA and Adjusted EBITDA Margin to the most directly comparable financial measures that are presented in accordance with generally accepted accounting principles in the United States (“GAAP”), information about why we consider Adjusted EBITDA and Adjusted EBITDA Margin useful, and a discussion of the material risks and limitations of these measures, see “Part II—Item 7—Management’s Discussion and Analysis of Financial Condition and Results of Operations—Non-GAAP Financial Information” in our 2025 Form 10-K incorporated by reference in this prospectus.

 

3


Table of Contents

Who We Are

The combination of our Medline Brand and Supply Chain Solutions segments addresses critical needs in the market through a comprehensive solution. Both segments are supported by our Prime Vendor model, differentiated distribution network, and robust commercial platform.

 

 

LOGO

Medline Brand. We offer our customers approximately 190,000 med-surg products through our Medline Brand segment. We have leading positions across many key product families within the approximately $75 billion serviceable addressable market (“SAM”) for our Medline Brand products. See “Market and Industry Data” for how we define our SAM. Our Medline Brand products are organized into three product categories: Front Line Care, Surgical Solutions, and Laboratory and Diagnostics.

 

 

LOGO

We produce approximately one-third of Medline Brand products, which are primarily Class I and II medical devices, through our 30 manufacturing facilities, of which 24 are in North America. We focus our manufacturing capabilities on products where we can leverage technology and automation to drive higher quality and lower costs to better serve our customers. For the vast majority of the other two-thirds of Medline Brand products, we utilize a network of more than 600 global partners across a diversified set of approximately 40 countries, with

 

4


Table of Contents

more than 300 of these relationships being exclusive to us. Our relationships with these Medline Brand partners are exceptionally strong, with some originating nearly 30 years ago. The breadth of our partnerships also provides global diversification and strengthens our resiliency, with no single sourcing partner accounting for more than 5% of total spend as of December 31, 2025. Taken together, our self-manufacturing capabilities and differentiated global sourcing relationships result in high-quality products while allowing us to manage costs. This network also enables us to achieve a highly efficient and geographically diversified supply base, which ensures our resiliency during market disruptions.

Our ability to identify and address customer needs through the introduction of new products was honed over decades of feedback from customers. Challenging our team to listen intently to customers’ pain points and thoughtfully craft product innovation solutions has been a critical growth lever and retention driver for our business. The execution of this model is core to our strategy—we have successfully launched more than 250 new products over the last three years and will continue to innovate as a trusted thought partner to our customer base.

We are committed to delivering products of the highest standard, which is reflected by our robust quality team of over 2,700 employees. Our quality control team is integrated and embedded across our manufacturing and sourcing locations. Their expertise ensures that every product bearing the Medline brand meets both our rigorous quality standards and our customers’ expectations.

Our combination of value, quality, and service has allowed our Medline Brand products to hold the leading position across many of our key product families. Furthermore, we generated $1.3 billion of Medline Brand net sales for fiscal year 2025 through other distributors. These relationships allow us to highlight the value proposition of our Medline Brand and distribution network, which over time creates opportunities to earn Prime Vendor agreements for those customers.

Supply Chain Solutions. We offer approximately 145,000 med-surg products from over 1,300 third-party suppliers, including nearly all leading national brands, through our Supply Chain Solutions segment. As a scaled service provider that sells and delivers to the entire continuum of care, Medline is a highly desirable partner to these brands. We also provide our customers with supply chain optimization services such as consulting engagements, outsourced warehouse and technology management, put-away-ready packaging, third-party logistics, inventory rationalization, and route planning. Supply Chain Solutions contracts include contractual distributor mark-ups, which may differ by customer agreement. Our supply chain expertise allows us to provide additional service offerings to optimize our customers’ supply chain and inventory workflows, helping these customers cost-effectively manage their supply chain while building strong relationships and enhancing retention.

Additionally, we continue to bolster our supply chain offerings to better serve our customers. For example, in October 2024 we announced a partnership with Microsoft to design an innovative healthcare supply chain resiliency solution, leveraging artificial intelligence (“AI”)–generated insights to provide integrated inventory management. This will combine customer and supplier data to develop better insights into customer purchasing patterns and optimize service levels, among other capabilities.

Our Prime Vendor Model. In our Prime Vendor relationships, we enter into long-term agreements, typically structured with five-year terms, to act as the primary consolidated logistics partner for these customers’ med-surg product needs. These agreements have been and will continue to be a key contributor to our growth. Our customers realize efficiencies by partnering with one supply chain partner to consolidate their med-surg purchase volume. Prior to the market adoption of the Prime Vendor model, customers sourced such products individually from a highly fragmented base of suppliers. The Prime Vendor model instead centralizes procurement and distribution, which in turn drives efficiency and higher service levels.

 

5


Table of Contents

As Prime Vendor, we drive significant cost savings to our customers. Our scale allows us to deliver consistently lower prices and better service levels on Medline Brand products relative to third-party alternatives, while also lowering the distribution cost for delivery of the full range of med-surg products. This often motivates customers to purchase more Medline Brand products over time. For example, in the acute care sector, at the beginning of a Prime Vendor relationship, Medline Brand products typically represent approximately 10% of a customer’s product mix but has the potential to reach approximately 60% Medline Brand over time. The opportunity is even greater in certain non-acute settings, where we sell a more focused product portfolio. Our Prime Vendor model is reinforced by the flywheel effect within our business where we drive cost savings for Prime Vendor customers, which, over time, supports incremental purchasing of our Medline Brand products and increases our scale. This dynamic allows us to drive further efficiencies by offering superior or similar quality to third-party products at a more cost-effective price. Due to the higher margin we earn on Medline Brand products compared to sales of comparable third-party products, we are able to reinvest in customer value while increasing our profitability. This compelling value proposition and supply chain relationship with our customers supports our greater than 98% average Prime Vendor retention rate over the past five years.

Our differentiated capabilities have enabled us to grow and scale our Prime Vendor model over time. Over just the past six years, we have signed new Prime Vendor agreements representing approximately $8 billion of annual contract value and have over 1,600 Prime Vendor relationships as of December 31, 2025, representing $18.0 billion of net sales for the year ended December 31, 2025. Our Prime Vendor relationships, combined with our strong customer retention, supports a highly recurring business model. Today, our Prime Vendor agreements have an approximate average mix of 65% Supply Chain Solutions and 35% Medline Brand, presenting a significant opportunity to drive customer savings through further Medline Brand adoption in the years ahead. Supply Chain Solutions products for which like-for-like Medline Brand products are available represented approximately $5.0 billion in net sales to existing Prime Vendor customers as of December 31, 2025. Assuming historical margins, if 100% of such products were converted to available like-for-like Medline Brand products, the incremental gross profit opportunity associated with such conversion would be approximately $1.3 billion. Conversion of 100% of this opportunity is not immediately achievable, and we cannot provide any assurance regarding the timing or extent of any such conversions. While we historically have earned higher margins upon conversion from third-party national brand products to like-for-like Medline Brand products, because of the lower average prices for Medline Brand products, there is typically a negative impact on net sales upon the conversion of Supply Chain Solutions products to like-for-like Medline Brand products if volume is assumed to be constant. We believe that the average margins for Supply Chain Solutions products converted to Medline Brand products have not significantly differed from those that have not been converted. Similarly, the average margins of products converted to Medline Brand do not vary materially from their unconverted counterparts. Therefore, we assume our historical estimates will continue with future conversions. For further information on potential risks relating to this conversion opportunity, please refer to “Part I—Item 1A—Risk Factors—Risks Related to Our Business, Industry and Operations—Our failure to establish and maintain Prime Vendor relationships may cause our revenue to decline” in our 2025 Form 10-K incorporated by reference in this prospectus.

 

6


Table of Contents

 

LOGO

Note: Data represents average Medline Brand net sales percentage mix across cohorts 2014 – 2023.

Our Distribution Network. We have a differentiated network of 70 global distribution centers, 45 of which are in the United States. Our distribution centers are strategically located to provide next-day delivery to 95% of our U.S. customer base. With over 26 million square feet in the United States, they are expertly designed to optimize distribution logistics and maximize utilization. The products we distribute are packaged to meet each customer’s individual needs and to be “put-away-ready,” which streamlines the customer’s unloading and shelving process. We utilize AI and robotics technology in our distribution centers to drive efficiency and reduce costs. Our technologically advanced distribution centers allow us to extend cutoff times, expand our product offering, and better service our expanding customer base. We also operate our own fleet of more than 2,100 MedTrans trucks that deliver our products across care settings within the United States. Our $4.8 billion of global inventory as of December 31, 2025, and our market-leading supply chain capabilities drive our ability to fulfill customer orders with service levels of 99% and support our high customer satisfaction levels. Over the last five years, we have invested $1.4 billion in total capital expenditures within our distribution network. As of December 31, 2025, we had approximately 25% in excess capacity across our platform to support our long-term growth.

 

7


Table of Contents

 

LOGO

Our Commercial Platform. Our deep connectivity to our customers is driven by the strength of our dedicated and tenured commercial team. We have a U.S. commercial team of approximately 4,000 people across all points of care, which includes account managers, product specialists, specialized clinical resources, customer service representatives, supply chain specialists, Prime Vendor analysts, and a robust leadership team dedicated to driving efficiencies for our customers through their teams. Our team prides themselves on their deep-rooted customer relationships and the value of their longstanding partnerships. We have created an entrepreneurial environment that empowers our salesforce to work with our product managers and innovate to meet market demand. We have a team devoted to each channel in the United States and each region or country internationally, which allows our salesforce teams to develop market-specific knowledge. Our differentiated customer-focused culture and salesforce empowerment have driven our strong U.S. salesforce retention rate of greater than 85% in 2025.

Our Market Opportunity

We estimate our total addressable market (“TAM”) to be approximately $375 billion globally. Of this amount, we estimate that the United States represents an approximately $175 billion opportunity, diversified across acute care and non-acute care (including but not limited to surgery centers, dental, animal health, physician offices, and post-acute care). We estimate that international markets represent an approximately $200 billion opportunity, diversified across acute care and non-acute care. See “Market and Industry Data” for how we define our TAM.

Demand within the overall U.S. healthcare market is largely insulated from macroeconomic events and market cycles due to non-cyclical demand as evidenced by the fact that healthcare spending in the United States has increased every year for the past sixty years according to the Centers for Medicare & Medicaid Services

 

8


Table of Contents

(“CMS”). We expect our market opportunity in the United States will grow over the long-term, driven by secular tailwinds including an aging population and the growing prevalence of chronic conditions, which are expected to drive elevated volumes and increased health expenditures over the long term. Due to these factors, national health expenditures are expected to outpace GDP growth at an annual growth rate of 5.6% from 2023 to 2032 according to CMS.

International markets also represent an attractive opportunity, as net sales outside of the United States represented only 6.9% of our total net sales for the year ended December 31, 2025.

Our market opportunity is enhanced by the following dynamics:

 

   

Margin Pressure Across End Markets: Hospitals generally operate at a low margin; given these dynamics, health systems and providers are heavily focused on mitigating costs and increasing the quality of care.

 

   

Shift in Volumes Outside of the Hospital: As overall healthcare utilization increases, higher acuity procedures continue to shift to lower-cost sites of care, such as surgery centers and physician offices.

 

   

Healthcare Consolidation: Consolidation activity is expected to continue, as hospitals combine to drive scale and create integrated models to serve the continuum of care.

 

   

Supply Chain Resiliency: Supply chain disruptions and shortages have revealed the industry’s need for in-stock products and short delivery timeframes.

Value Creation for Key Stakeholders

Our integrated business model helps us to address the needs of the market today and enables us to drive value for key constituents across the healthcare system.

Healthcare providers:

 

   

Our high-quality, competitively priced Medline Brand products deliver material cost savings to providers, many of whom face margin pressures.

 

   

Our large and efficient supply chain delivers high service levels and rapid delivery of the full spectrum of med-surg products while simplifying operational complexity, ensuring uninterrupted delivery of care, and reducing distribution expenses.

 

   

Our Prime Vendor model enables the cost-effective management of products, inventory, distribution, and delivery across sites of care.

 

   

Our clinical product education programs pair intelligently designed products along with caregiver training, enabling them to provide optimal care for their patients, ultimately yielding better patient outcomes. The clinical product education that healthcare providers receive is aimed at reducing non-reimbursable occurrences of hospital-acquired conditions and hospital-acquired infections. We support these efforts with our robust staff of in-house clinicians, in conjunction with our Medline University programs, to educate providers on the latest research and best practices for the use of particular products.

Patients:

 

   

Our tools and resources help healthcare providers operate more efficiently, which indirectly benefits patients. This includes everything from supply chain optimization to clinical applications expertise, ensuring that healthcare providers can deliver high-quality care.

 

9


Table of Contents
   

Our educational materials and at-home care kits help patients take an active role in their own care, which improves health outcomes and patient satisfaction.

 

   

Our focus on thoughtfully designed products and services creates positive patient experiences.

 

   

Our direct-to-consumer channel increases access to our high-quality, cost-effective products.

Product suppliers:

 

   

Our scaled platform provides third-party product suppliers with access to our commercial team and a large and diverse customer base.

 

   

Our service levels ensure that suppliers’ products are delivered reliably and on time.

 

   

Our presence across the healthcare continuum provides opportunities to serve every site of care.

Why We Win

Our ability to earn and retain customers is driven by a number of specific qualities that are critical to our success.

Customer-Focused Culture. Customers are at the heart of what we do. Our best-in-class business model, entrepreneurial spirit, and compelling value proposition are the result of our customer-focused culture that emphasizes the rapid identification of and response to customer needs. We have evolved alongside our customers over time by expanding our product portfolio and supply chain optimization services, and we have built a large U.S. commercial team of approximately 4,000 people so that customers’ needs would be quickly identified and satisfied. We do what we say we are going to do, we are transparent and direct with our customers, and we empower our employees to advocate for our customers. This has translated into high win rates for new business, strong customer loyalty with consistently high customer satisfaction levels, as demonstrated by our customer retention rates, including a greater than 98% average Prime Vendor retention rate over the past five years, and consistently high employee satisfaction levels, which we measure through our periodic employee engagement surveys and employee retention.

Medline Platform Advantage. We are the largest provider of med-surg and supply chain solutions serving all points of care, based on total net sales of med-surg products. Our platform is powered by our global procurement network, strategically located distribution centers, high delivery route density, and innovation capabilities informed by proprietary supply chain customer insights. Our vertically integrated business model is designed to deliver the best total value to our customers through a comprehensive set of world-class products, a resilient and highly efficient supply chain, and differentiated clinical solutions. Our ability to provide significant savings on our high-quality products and services and our ability to serve across the entire continuum of care aligns us with the evolving needs of our customers. We had approximately $2.4 billion in total new customer signings for the year ended December 31, 2025.

 

10


Table of Contents

 

LOGO

Medline Brand Product Portfolio. We offer approximately 190,000 Medline Brand products across our product categories. We have a track record of successfully bringing new products to market, with more than 2,300 granted patents and more than 450 clearances under Section 510(k) of the Federal Food, Drug and Cosmetic Act (“510(k)”). Over the last three years, we have successfully launched more than 250 new products. Our vertically integrated platform provides us with unparalleled insights into our customers’ needs, purchasing trends, and potential areas of new, customer-driven product innovation. Our unparalleled scale, the breadth and quality of our product portfolio, and our successful track record of innovation enable us to quickly and cost-effectively address the needs of our customers.

Unrivaled Distribution Capabilities. Medline’s breadth and footprint today is the result of decades of significant investments, including $1.4 billion in capital expenditures within our distribution network over the last five years. The network has been developed to serve healthcare facilities and providers across the continuum of care. We have a differentiated network of 70 global distribution facilities and a fleet of more than 2,100 MedTrans trucks in the United States that serve the entire continuum of care. Our owned transportation fleet delivers approximately 80% of the products we offer in the United States and leverages a dynamic route planning system to optimize routes by minimizing miles driven and improving trailer utilization. Our extensive supply chain, with a rigorous focus on reducing cost, enables us to deliver products to our customers at the most attractive unit economics and with better service levels than alternatives. As of December 31, 2025, we carried $4.8 billion in global inventory that, combined with our distribution network and capabilities, enables us to have service levels of 99%.

Our Clinical Solutions. Medline’s clinical solutions empower frontline teams with best practice guidance, education and training, and a system of products to help improve clinical outcomes. Our clinicians support our customers, providing clinical expertise and comprehensive products, education, and other solutions to enable the best care, cost-effectively and efficiently. Our solutions include recommendations on best practices and product features that can help providers correctly use products, reduce care variation, and provide more consistent care.

Increasing Returns to Scale. As we grow, Medline is uniquely positioned to benefit from our vertically integrated model and over 1,600 active Prime Vendor relationships. Revenue growth in Medline Brand products increases our purchasing power with our global sourcing partners and enables investments to increase the efficiency of our internal manufacturing capabilities, which may reduce the cost of goods sold. Lowering our cost of goods sold on Medline Brand products provides higher value to our customers and improves our competitive

 

11


Table of Contents

pricing. Growing our customer base results in increased transportation route density, which in turn improves efficiency, lowers costs, and increases service levels for our customers. We reinvest these savings in better customer value, which extends our competitive advantage and accelerates our ability to earn new customers. As we add new customers, we gain better insight into their needs and drive investments in product innovation, resulting in greater Medline Brand sales growth. The mutual reinforcement of these dynamics compounds over time—we become an increasingly strategic partner for our customers as they continue to grow and scale.

Our Growth Strategy

We have a demonstrated track record of delivering consistent growth over more than half a century, irrespective of economic conditions. We expect to continue to grow in excess of the broader med-surg market due to a combination of strategies that drive our net sales and earnings growth.

Net Sales Growth:

 

   

Growing with our Prime Vendor Customers: We have achieved a greater than 98% average Prime Vendor retention rate over the past five years. Importantly, we are partnered with many of the largest healthcare systems across the country and are well-positioned to grow with our customers as their patients’ underlying healthcare utilization increases, they build and acquire new sites, and they further consolidate med-surg spend with Medline.

 

   

Winning New Prime Vendor Customers: We continue to earn new Prime Vendor customers, which has been a key driver of sustained growth in both Medline Brand and Supply Chain Solutions. Over the past six years, we have signed new Prime Vendor contracts representing approximately $8 billion of annual contract value. Additionally, we continue to expand the scope of our Prime Vendor relationships in non-acute sites of care.

 

   

Growing Medline Brand with Non-Prime Vendor Customers: An increasing number of non-Prime Vendor customers are choosing Medline Brand. We will continue to provide high-quality, cost-effective products that meet their med-surg needs and accelerate our expansion within these customers.

 

   

Continuous Product Innovation: Innovation is embedded within our product teams, who leverage our salesforce, customer feedback, and our quality and regulatory organizations to develop new Medline Brand products. Our culture of innovation and entrepreneurship and our highly scalable go-to-market model provide us with unique capabilities to bring products to market swiftly.

 

   

Channel Expansion: We will continue to evaluate new opportunities to expand our TAM and the markets we serve. We currently serve healthcare providers anywhere a patient, resident, or consumer needs access to medical products. In 2016, we entered the acute care laboratory and diagnostics channel, which we believe is ripe for disruption. Most recently, we expanded into animal health in the United States and dental in Canada. We will continue to evaluate and selectively expand into new channels as opportunities arise.

 

   

International Expansion: Our value proposition can help customers across markets internationally, and we expect to tap into the $200 billion international addressable market through both organic and inorganic expansion. We will continue to strategically launch new products and enter new markets and care settings outside the United States. This expansion represents an attractive opportunity, as our International net sales represented only 6.9% of our net sales for the year ended December 31, 2025.

 

   

M&A Execution: Our disciplined, global M&A strategy is focused on pursuing adjacent products and services, as well as expanding into new channels. We have a proven strategy for integrating new acquisitions and achieving significant synergies, which has enabled us to acquire businesses at

 

12


Table of Contents
 

attractive valuations on a post-synergy basis. The breadth of our product channels and our low-cost manufacturing and sourcing model makes Medline a powerful M&A platform. Recent examples of our M&A strategy include the acquisition of a portion of the global surgical solutions business of Ecolab, Inc. including the industry-leading Microtek product lines (“Microtek”), which provides highly complementary products to our Surgical Solutions product category, as well as the acquisition of Sinclair Dental, further extending our distribution capabilities outside the United States.

Earnings Growth:

 

   

Medline Brand Conversion Opportunity: To help our customers achieve cost savings, we provide them with Medline Brand products that offer superior or similar quality to third-party products at a more cost-effective price. Medline earns a higher margin on sales of Medline Brand products compared to sales of comparable third-party products. Supply Chain Solutions products for which like-for-like Medline Brand products are available represented approximately $5.0 billion in net sales to existing Prime Vendor customers as of December 31, 2025. Assuming historical margins, if 100% of such products were converted to available like-for-like Medline Brand products, the incremental gross profit opportunity associated with such conversion would be approximately $1.3 billion. Conversion of 100% of this opportunity is not immediately achievable, and we cannot provide any assurance regarding the timing or extent of any such conversions. While we historically have earned higher margins upon conversion from third-party national brand products to like-for-like Medline Brand products, because of the lower average prices for Medline Brand products, there is typically a negative impact on net sales upon the conversion of Supply Chain Solutions products to like-for-like Medline Brand products if volume is assumed to be constant. We believe that the average margins for Supply Chain Solutions products converted to Medline Brand products have not significantly differed from those that have not been converted. Similarly, the average margins of products converted to Medline Brand do not vary materially from their unconverted counterparts. Therefore, we assume our historical estimates will continue with future conversions. For further information on potential risks relating to this conversion opportunity, please refer to “Part I—Item 1A—Risk Factors—Risks Related to Our Business, Industry and Operations—Our failure to establish and maintain Prime Vendor relationships may cause our revenue to decline” in our 2025 Form 10-K incorporated by reference in this prospectus.

 

   

Operational Execution: To strengthen our cost advantage on Medline Brand products, we continuously improve our procurement and sourcing functions to further reduce our spend on key inputs. Our relentless scrutiny on our own costs both in our manufacturing and distribution networks helps us to deliver quality products cost effectively. As we scale, our operating leverage will further expand our margins over time.

Our Culture

Our story is one of customer focus that has led to strong performance and success. Every hour of every day, medical professionals rely on Medline products to help them do their jobs. Our work touches the lives of millions of people, yet we are much more than a supplier of world-class medical solutions: we are here to make healthcare run better. We have delivered consecutive net sales growth every year since our inception and today we employ over 45,000 people and operate across more than 100 countries. The work we do enables healthcare providers to deliver the best quality care, in the most financially sustainable way, across the entire continuum of healthcare.

Our culture is guided by our six core values:

 

   

We have a relentless customer focus

 

   

We demonstrate agility and flexibility

 

13


Table of Contents
   

We are gritty problem solvers

 

   

We drive to succeed

 

   

We practice purposeful candor

 

   

We believe relationships matter

Our team of driven and passionate people brings these values to life. Employees are empowered to make meaningful contributions and work with determination to understand our customers’ needs and deliver exceptional service. We combine our scale with agility to improve healthcare delivery and embrace our customers’ challenges as our own. Medline has been recognized by Forbes as one of America’s Best Large Employers.

Our Structure

Medline Inc. is a holding company, and its sole material assets are its equity interests held directly or indirectly through wholly owned subsidiaries in Medline Holdings. As the general partner of Medline Holdings, Medline Inc. operates and controls all of the business and affairs of Medline Holdings and, through Medline Holdings and its subsidiaries, conduct our business. Prior to the completion of the IPO:

 

  (1)

the Pre-IPO Stockholders received shares of Class A common stock of Medline Inc. pursuant to the Blocker Transfers as defined and described in “Organizational Structure—Blocker Transfers”;

 

  (2)

the limited partnership agreement of Medline Holdings was amended and restated to, among other things, modify its capital structure by reclassifying its interests as follows (as further described under “Organizational Structure—Reclassification and Amendment and Restatement of the Limited Partnership Agreement of Medline Holdings”):

 

   

Class A Units held by Continuing Common Unitholders were converted into Common Units;

 

   

CUPI Units held by Continuing Common Unitholders were converted into Common Units; and

 

   

Class B Units held by Continuing Incentive Unitholders were converted into Incentive Units;

 

  (3)

the Continuing Common Unitholders received the number of shares of Class B common stock of Medline Inc. equivalent to the number of Common Units held by each such Continuing Common Unitholder; and

 

  (4)

Class A Units, CUPI Units, and Class B Units that are not reclassified as set forth in (2) above were treated as follows:

 

   

Class A Units held by Exchanging Class A Unitholders were directly or indirectly exchanged for shares of Class A common stock;

 

   

CUPI Units held by Exchanging CUPI Unitholders were directly or indirectly exchanged for shares of Class A common stock; and

 

   

Class B Units held by Exchanging Class B Unitholders will be directly or indirectly exchanged for shares of Class A common stock (in the case of vested Class B Units) and/or restricted shares of Class A common stock (in the case of unvested Class B Units).

Incentive Units received by Continuing Incentive Unitholders upon conversion of their Class B Units generally vest in equal annual installments over a period of five years from the date of grant, subject to the holder’s continued employment through the applicable vesting date. In addition, certain Incentive Units held by

 

14


Table of Contents

certain of our executive officers vest based on achievement of performance metrics tied to multiples of our Sponsors’ invested capital in Medline Holdings. See “Management—Outstanding Equity Awards at Fiscal Year End.” The Incentive Units are referred to as “Time-Vested Units” and “Performance-Vested Units” in such table.

Subject to certain restrictions, pursuant to the terms of the amended and restated limited partnership agreement of Medline Holdings, the holders of vested Incentive Units have the right to convert their vested Incentive Units into a number of Common Units of Medline Holdings that will generally be equal to (a) the product of the number of vested Incentive Units to be converted with a given per unit participation threshold and then-current difference between the per unit value of a Common Unit at the time of the conversion (based on the public trading price of a share of Class A common stock) and the per unit participation threshold of such vested Incentive Units divided by (b) the per unit value of a Common Unit at the time of the conversion (based on the public trading price of a share of Class A common stock), subject to certain adjustments. Common Units received upon conversion are exchangeable on a one-for-one basis for shares of Class A common stock of Medline Inc. in accordance with the terms of the exchange agreement. An unvested Incentive Unit is not exchangeable unless and until such Incentive Unit vests. See “Certain Relationships and Related Person Transactions—Medline Holdings Amended and Restated Limited Partnership Agreement.”

We granted options to purchase shares of Class A common stock under the Omnibus Incentive Plan (as defined herein) to certain Exchanging Class B Unitholders in substitution for a portion of the economic benefit to which the Class B Units were entitled prior to the IPO that was not reflected in the exchange of Class B Units to shares of Class A common stock. In addition, we granted restricted stock units (“RSUs”) in respect of Class A common stock to certain Exchanging Unitholders to compensate them for the loss of opportunity to participate in the tax receivable agreement in which they would have had the opportunity to participate had their units not been exchanged for shares of Class A common stock. See “Organizational Structure—Reclassification and Amendment and Restatement of the Limited Partnership Agreement of Medline Holdings.”

We and the Continuing Unitholders also entered into an exchange agreement under which they (or certain permitted transferees) have the right (subject to the terms of the exchange agreement) to exchange their Common Units (including Common Units issued upon conversion of vested Incentive Units) for shares of our Class A common stock on a one-for-one basis, subject to customary conversion rate adjustments for stock splits, stock dividends and reclassifications, whereupon an equivalent number of shares of Class B common stock held by each such Continuing Unitholder will be automatically transferred to us and cancelled and retired upon any such exchange. For a description of the amended and restated limited partnership agreement of Medline Holdings and the exchange agreement, please read “Organizational Structure” and “Certain Relationships and Related Person Transactions.”

Following the IPO, Continuing Common Unitholders held all of the outstanding shares of our Class B common stock, and, upon conversion of vested Incentive Units for Common Units, the converting holders will also receive an equivalent number of shares of Class B common stock. The shares of Class B common stock have no economic rights but entitle each holder to one vote for each share held of record on all matters to be voted on by stockholders generally, with the number of shares of Class B common stock held by each Continuing Unitholder being equivalent to the number of Common Units held by each such Continuing Unitholder. If at any time the ratio at which Common Units are exchangeable for shares of Class A common stock of Medline Inc. changes from one-for-one as described under “Certain Relationships and Related Person Transactions—Exchange Agreement,” the number of votes to which Class B common stockholders are entitled will be adjusted accordingly. Holders of shares of our Class B common stock vote together with holders of our Class A common stock as a single class on all matters on which stockholders are entitled to vote generally, except as otherwise required by law.

Prior to the completion of our IPO, we entered into a tax receivable agreement with certain of our pre-IPO owners that provides for the payment by Medline Inc. to such pre-IPO owners of 90% of certain tax benefits, if

 

15


Table of Contents

any, that Medline Inc. actually realizes, or is deemed to realize (calculated using certain assumptions), as a result of (i) Medline Inc.’s allocable share of the existing tax basis in Medline Holdings’ assets acquired in our IPO, (ii) increases in Medline Inc.’s allocable share of existing tax basis and tax basis adjustments to the tangible and intangible assets of Medline Holdings as a result of sales or exchanges of Common Units (including Common Units issued upon conversion of vested Incentive Units) in connection with or after our IPO, including the exchange of Common Units for shares of our Class A common stock by the selling stockholders in connection with this offering, (iii) Medline Inc.’s utilization of certain tax attributes (including any existing tax basis) of certain entities that are taxable as corporations for U.S. federal income tax purposes through which the Pre-IPO Stockholders hold their interests in Medline Holdings prior to the Offering Transactions (the “Blocker Companies”), which Medline Inc. acquired in connection with our IPO as described under “Organizational Structure—Blocker Transfers,” and (iv) certain other tax benefits related to entering into the tax receivable agreement, including tax benefits attributable to payments under the tax receivable agreement. This payment obligation is an obligation of Medline Inc. and not of Medline Holdings. Payments under the tax receivable agreement are generally due annually five business days following finalization of a schedule showing the relevant tax benefit calculations that is required to be delivered by Medline Inc. within 120 calendar days following the due date (including extensions) of its U.S. corporation income tax return, and interest on such payments will accrue from the due date (without extensions) of such tax return. The term of the tax receivable agreement will continue until all such tax benefits have been utilized or expired, and payments thereunder are not conditioned upon continued ownership of us by the pre-IPO owners. Assuming: (i) a price of $42.88 per share of our Class A common stock (the closing sales price of our shares of Class A common stock on March 4, 2026 as reported on Nasdaq); (ii) a constant corporate tax rate of 25.7%; (iii) we will have sufficient taxable income to fully utilize the tax benefits; and (iv) no material changes in tax law, if the Continuing Unitholders were to exchange all of the Common Units that they will hold immediately following our IPO and this offering, and, assuming all Incentive Units are converted to Common Units and subsequently exchanged for shares of Class A common stock at a price of $42.88 per share of Class A common stock, we estimate that we would, as a result of the Reorganization Transactions, the IPO Transactions, this offering and such hypothetical exchange, record a deferred tax asset of approximately $6,023 million and that the aggregate noncurrent liability we would record based on our estimate of the aggregate amount that Medline Inc. would pay under the tax receivable agreement is approximately $11,140 million, generally payable over a 15-year period. These amounts are estimates and have been prepared for informational purposes only. The actual amount of deferred tax assets and related noncurrent liabilities that we will recognize as a result of any such future exchanges will differ based on, among other things: (i) the amount and timing of future exchanges of Common Units (including Common Units issued upon conversion of vested Incentive Units) by Continuing Unitholders, and the extent to which such exchanges are taxable; (ii) the price per share of our Class A common stock at the time of the exchanges; (iii) the amount and timing of future income against which to offset the tax benefits; and (iv) the tax rates then in effect. See “Certain Relationships and Related Person Transactions—Tax Receivable Agreement.”

Our organizational structure, as described above, is commonly referred to as an umbrella partnership-C-corporation (“UP-C”) structure. This organizational structure allows the Continuing Unitholders to retain their equity ownership in Medline Holdings, an entity that is classified as a partnership for U.S. federal income tax purposes, in the form of Units. Investors in the IPO and this offering, the Pre-IPO Stockholders, and the Exchanging Unitholders, by contrast, hold their equity ownership in Medline Inc., a Delaware corporation that is a domestic corporation for U.S. federal income tax purposes, in the form of shares of Class A common stock. We believe that the Continuing Unitholders generally find it advantageous to continue to hold their equity interests in an entity that is not taxable as a corporation for U.S. federal income tax purposes. We do not believe that our UP-C organizational structure gives rise to any significant business or strategic benefit or detriment to us.

The Reorganization Transactions lacked economic substance and therefore were accounted for in a manner consistent with a reorganization of entities under common control. As a result, the consolidated financial statements of Medline Inc. recognize the assets and liabilities received in the reorganization at their historical

 

16


Table of Contents

carrying amounts, as reflected in the historical consolidated financial statements of Medline Holdings. Medline Inc. consolidates Medline Holdings in its consolidated financial statements and records a non-controlling interest related to the Units held by the Continuing Unitholders on its consolidated balance sheet and statement of income.

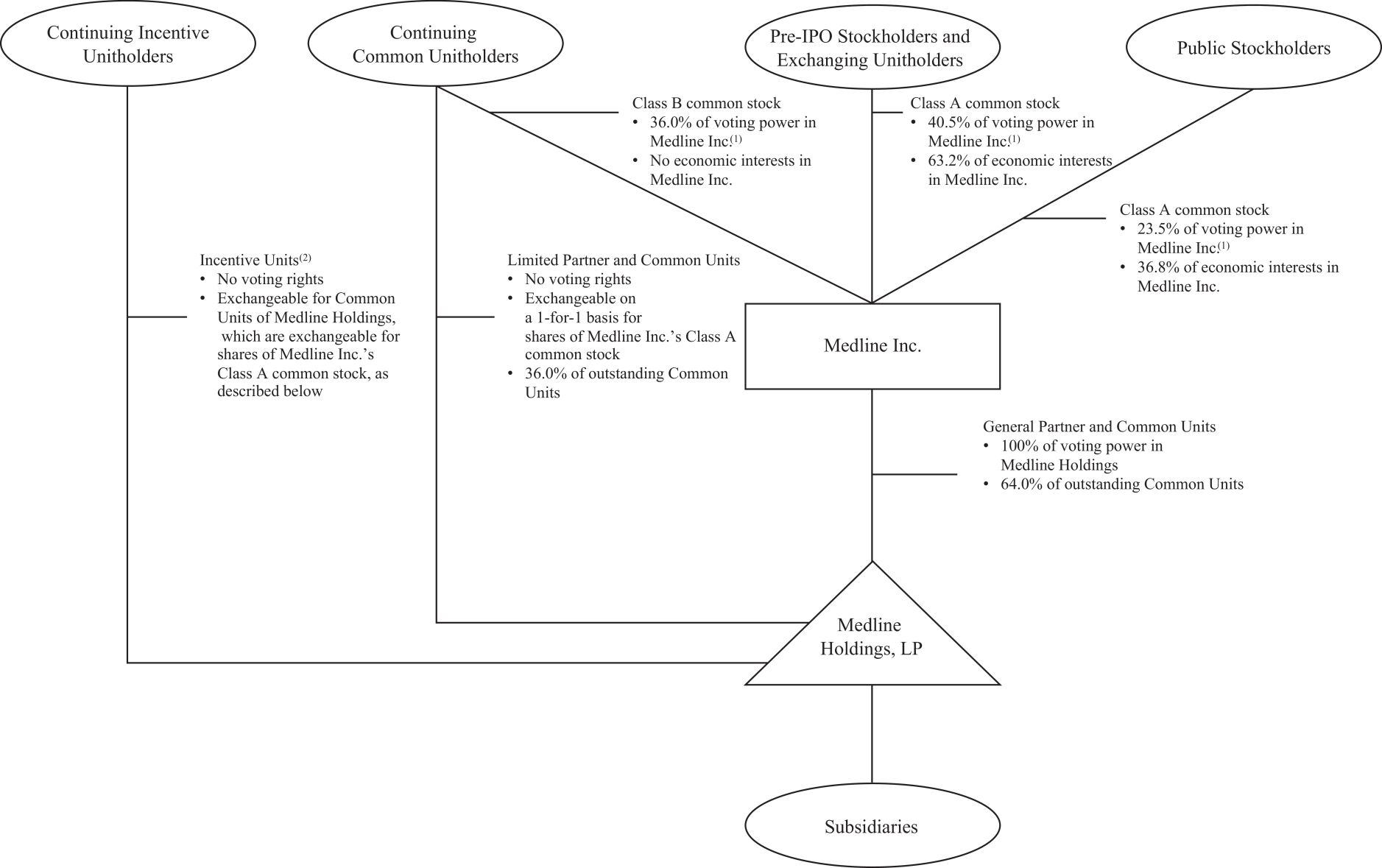
The simplified diagram below depicts our organizational structure immediately after our IPO and this offering, after giving effect to this offering. For additional detail, see “Organizational Structure.”

 

 

LOGO

 

Note: Certain intermediate holding companies that are not material to this offering have been omitted from the structure chart.

 

(1)

Each share of our Class A common stock and Class B common stock entitles its holder to one vote on all matters to be voted on by the stockholders generally. For additional information, see “Description of Capital Stock—Common Stock.”

(2)

As of February 23, 2026 (assuming the $49.64 closing price per share of our Class A common stock on such date), 27,875,935 shares of Class A common stock would be issuable upon the exchange of an equivalent number of Common Units into which Incentive Units held by the Continuing Incentive Unitholders may be converted (assuming such Incentive Units are fully vested and converted to Common Units). For additional information, see “Organizational Structure—Reclassification and Amendment and Restatement of the Limited Partnership Agreement of Medline Holdings” and “Certain Relationships and Related Person Transactions—Medline Holdings Amended and Restated Limited Partnership Agreement.”

 

17


Table of Contents

Investment Risks

An investment in shares of our Class A common stock involves substantial risks and uncertainties that may materially adversely affect our business, financial condition, and results of operations and cash flows. Some of the more significant challenges and risks relating to an investment in our company include, among other things, the following:

 

   

We rely on the proper function, security and availability of our information technology systems and data, as well as those of third parties throughout our global supply chain, to operate our business.

 

   

Our global operations are subject to inherent risks that could materially adversely affect our business, results of operations and financial condition.

 

   

We are subject to extensive and complex laws and governmental regulations and any adverse regulatory action may materially adversely affect our business, results of operations and financial condition both inside and outside the United States.

 

   

We are subject to extensive environmental, health and safety requirements, and our operations involve hazardous and other environmentally sensitive substances.

 

   

We may be unable to derive fully the anticipated benefits from our existing or future acquisitions, joint ventures, investments, dispositions, or other strategic transactions.

 

   

Consolidation in the healthcare industry could have an adverse effect on our business, results of operations and financial condition.

 

   

Foreign currency exchange rate fluctuations could have a significant impact on our results of operations.

 

   

Our profitability and cash flows may be adversely affected by inflationary pressures.

 

   

Uncertain global and domestic macro-economic and political conditions could materially adversely affect our business, results of operations and financial condition.

 

   

We operate in a highly competitive industry, with accelerating pricing pressure and changes in technology.

 

   

The failure to comply with anti-corruption laws or trade restrictions, including economic sanctions, could materially adversely affect our business, results of operations and financial condition and result in civil and/or criminal penalties.

 

   

We may be unable to attract, develop and retain key employees.

 

   

Our substantial indebtedness could adversely affect our financial condition, our ability to operate our business or react to changes in the economy or our industry, prevent us from fulfilling our obligations under our debts and divert our cash flow from operations for debt payments.

 

   

The Designating Stockholders will continue to hold a significant percentage of our stock, and their interests may conflict with ours or yours in the future.

Before you invest in our Class A common stock, you should carefully consider all of the information in this prospectus, including matters set forth under the heading “Risk Factors” herein and in our 2025 Form 10-K, which is incorporated by reference in this prospectus.

 

18


Table of Contents

Corporate History and Information

Medline has served customers in the healthcare industry for over 50 years. Medline was founded in 1966 by Jim and Jon Mills in Evanston, Illinois. In 1968, we opened our first manufacturing facility. In 1997, Charles N. Mills, Andrew J. Mills, and James D. Abrams, our previous Chief Executive Officer, President, and Chief Operating Officer, respectively, succeeded Jim and Jon to lead the Company and continue its legacy of family management. In October 2021, we entered into a new chapter of our Company’s history and received a majority investment from a partnership comprised of funds managed by Blackstone, Carlyle, and H&F.

In 2023, as part of a multi-year succession planning process, we elevated Jim Boyle to Chief Executive Officer, with members of the Mills Family continuing to serve on our board.

Medline Inc. was incorporated in Delaware on November 6, 2024. Our principal executive offices are located at 3 Lakes Drive, Northfield, Illinois 60093, and our telephone number is (847) 949-5500. We maintain a website at www.medline.com. The reference to our website is intended to be an inactive textual reference only. The information contained on, or that can be accessed through, our website is not part of this prospectus.

 

19


Table of Contents

The Offering

 

Class A common stock offered by the selling stockholders

75,000,000 shares (or 86,250,000 shares if the underwriters exercise in full their option to purchase additional shares of Class A common stock).

 

Class A common stock outstanding after this
offering

841,181,362 shares (or 845,611,435 shares if the underwriters exercise in full their option to purchase additional shares of Class A common stock).

 

Class A common stock outstanding after this
offering, assuming exchange of all Common
Units held by the Continuing Common
Unitholders

1,313,693,412 shares (which does not reflect any shares of Class A common stock issuable in exchange for as-converted Incentive Units).

 

Class B common stock outstanding, after giving
effect to this offering

472,512,050 shares, all of which will be held by the Continuing Common Unitholders (or 468,081,977 shares if the underwriters exercise in full their option to purchase additional shares of Class A common stock).

 

Voting power held by investors in the IPO and this offering, after giving effect to this offering

22.7% (or 23.5% if the underwriters exercise in full their option to purchase additional shares of Class A common stock).

 

Voting power held by our pre-IPO owners, after
giving effect to this offering

76.5% (or 75.6% if the underwriters exercise in full their option to purchase additional shares of Class A common stock).

 

Use of proceeds

We will not receive any proceeds from the sale of the shares of our Class A common stock offered by the selling stockholders (including any sales pursuant to the underwriters’ option to purchase additional shares from the selling stockholders).

 

Conflicts of Interest

Affiliates of Blackstone and Carlyle beneficially own in excess of 10% of our issued and outstanding common stock and will receive in excess of 5% of the net proceeds of this offering. Because TCG Capital Markets L.L.C. and Blackstone Securities Partners L.P. are underwriters in this offering, and their affiliates own in excess of 10% of our issued and outstanding common stock and will receive in excess of 5% of the net proceeds of this offering, TCG Capital Markets L.L.C. and Blackstone Securities Partners L.P. are deemed to have a “conflict of interest” under Rule 5121 (“Rule 5121”) of the Financial Industry Regulatory Authority, Inc. (“FINRA”). Accordingly, this offering is being made in compliance with the requirements of Rule 5121. Pursuant to that rule, the appointment of a

 

20


Table of Contents
 

“qualified independent underwriter” is not required in connection with this offering as the member primarily responsible for managing the public offering does not have a conflict of interest, is not an affiliate of any member that has a conflict of interest and meets the requirements of paragraph (f)(12)(E) of Rule 5121. See “Underwriting (Conflicts of Interest).”

 

Voting rights

Each share of our Class A common stock entitles its holder to one vote on all matters to be voted on by stockholders generally.

 

  The Continuing Common Unitholders hold all of the initially outstanding shares of our Class B common stock and, upon conversion of vested Incentive Units for Common Units, the converting holders will also receive an equivalent number of shares of Class B common stock. The shares of Class B common stock have no economic rights but entitle each holder to one vote for each share held of record on all matters to be voted on by stockholders generally, with the number of shares of Class B common stock held by each Continuing Unitholder being equivalent to the number of Common Units held by each such Continuing Unitholder. If at any time the ratio at which Common Units are exchangeable for shares of our Class A common stock changes from one-for-one as described under “Certain Relationships and Related Person Transactions—Exchange Agreement,” the number of votes to which Class B common stockholders are entitled will be adjusted accordingly. Holders of shares of our Class B common stock vote together with holders of our Class A common stock as a single class on all matters on which stockholders are entitled to vote generally, except as otherwise required by law. See “Description of Capital Stock—Common Stock—Class B Common Stock.”

 

Dividend policy

We have no current plans to pay dividends on our Class A common stock following this offering. The declaration, amount, and payment of any future dividends will be at the sole discretion of our board of directors and will depend on general economic and business conditions; our financial condition and operating results; our available cash; current and anticipated cash needs; capital requirements; contractual, legal, tax, and regulatory restrictions and implications on the payment of dividends by us to our stockholders or by our subsidiaries (including Medline Holdings) to us; and such other factors as our board of directors may deem relevant. Holders of Class B common stock are not entitled to any dividends (other than dividends payable in the form of additional shares of Class B common stock).

 

 

Medline Inc. is a holding company and has no material assets other than its equity interests held directly or indirectly through wholly owned subsidiaries in Medline Holdings. We intend to cause Medline Holdings to make distributions to us in an amount sufficient to cover cash dividends, if any, declared by us. If Medline Holdings makes

 

21


Table of Contents
 

such distributions to Medline Inc., the other holders of Common Units and any participating Incentive Units (as described below) will be entitled to receive equivalent pro rata distributions. Incentive Units are not entitled to receive distributions (other than tax distributions) until holders of Common Units have received a minimum return as provided in the amended and restated limited partnership agreement of Medline Holdings. However, Incentive Units have the benefit of adjustment provisions that reduce the participation threshold for distributions in respect of which they do not participate until there is no participation threshold, at and after which time the Incentive Units would participate pro rata with distributions on Common Units. The adjustment to the participation threshold of an Incentive Unit for distributions in respect of which such Incentive Unit does not participate is factored into calculating the number of Common Units the holder of vested Incentive Units receives upon conversion of a vested Incentive Unit for a Common Unit.

 

  Under the terms of the amended and restated limited partnership agreement, Medline Holdings is obligated to make tax distributions to holders of Units (including Medline Inc.) at certain assumed tax rates. See “Part I—Item 1A—Risk Factors—Risks Related to Our Organizational Structure—Medline Inc. is a holding company and its only material assets are its equity interests held directly or indirectly through wholly owned subsidiaries in Medline Holdings, and it is accordingly dependent upon distributions from Medline Holdings to pay taxes, make payments under the tax receivable agreement, and pay any dividends” in our 2025 Form 10-K incorporated by reference in this prospectus.

 

Exchange rights of holders of Common Units and Incentive Units

Prior to our IPO, we entered into an exchange agreement with the Continuing Unitholders so that they may (subject to the terms of the exchange agreement) exchange their Common Units (including Common Units issued upon conversion of vested Incentive Units) for shares of Class A common stock of Medline Inc. on a one-for-one basis, subject to customary conversion rate adjustments for stock splits, stock dividends and reclassifications, whereupon an equivalent number of shares of Class B common stock held by each such Continuing Unitholder will be automatically transferred to us and cancelled and retired upon any such exchange. See “Certain Relationships and Related Person Transactions—Exchange Agreement.”

 

 

Subject to certain restrictions, the holders of vested Incentive Units have the right to convert their vested Incentive Units into a number of Common Units that generally are equal to (a) the product of the number of vested Incentive Units to be converted with a given per unit participation threshold and then-current difference between the per unit value of a Common Unit at the time of the conversion (based on the public trading price of a share of Class A common stock) and the per unit participation threshold of such vested Incentive Units divided by

 

22


Table of Contents
 

(b) the per unit value of a Common Unit at the time of the conversion (based on the public trading price of a share of Class A common stock), subject to certain adjustments. See “Certain Relationships and Related Person Transactions—Medline Holdings Amended and Restated Limited Partnership Agreement.” Common Units received upon conversion are exchangeable on a one-for-one basis for shares of Class A common stock of Medline Inc. in accordance with the terms of the exchange agreement. An unvested Incentive Unit is not exchangeable unless and until such Incentive Unit vests.

 

Tax receivable agreement

Prior to the completion of our IPO, we entered into a tax receivable agreement with certain of our pre-IPO owners that provides for the payment by Medline Inc. to such pre-IPO owners of 90% of certain tax benefits, if any, that Medline Inc. realizes, or is deemed to realize (calculated using certain assumptions), as a result of (i) Medline Inc.’s allocable share of the existing tax basis in Medline Holdings’ assets acquired in our IPO, (ii) increases in Medline Inc.’s allocable share of existing tax basis and tax basis adjustments to the tangible and intangible assets of Medline Holdings as a result of sales or exchanges of Common Units (including Common Units issued upon conversion of vested Incentive Units) in connection with or after our IPO, including the exchange of Common Units for shares of our Class A common stock by the selling stockholders in connection with this offering, (iii) Medline Inc.’s utilization of certain tax attributes (including any existing tax basis) of the Blocker Companies, which Medline Inc. acquired in connection with our IPO as described under “Organizational Structure—Blocker Transfers,” and (iv) certain other tax benefits related to entering into the tax receivable agreement, including tax benefits attributable to payments under the tax receivable agreement. Sales or exchanges of Common Units (including Common Units issued upon conversion of vested Incentive Units) are expected to result in increases in the tax basis of the assets of Medline Holdings. The existing tax basis, increases in existing tax basis and tax basis adjustments generated over time may increase (for tax purposes) depreciation and amortization deductions available to Medline Inc. for tax purposes and, therefore, may reduce the amount of U.S. federal, state and local tax that Medline Inc. would otherwise be required to pay in the future. Actual tax benefits realized by Medline Inc. may differ from tax benefits calculated under the tax receivable agreement as a result of the use of certain assumptions in the tax receivable agreement, including the use of an assumed blended state and local income tax rate of 6% (as adjusted to take into account the U.S. federal tax benefit of such taxes) to calculate tax benefits. This payment obligation is an obligation of Medline Inc. and not of Medline Holdings. See “Certain Relationships and Related Person Transactions—Tax Receivable Agreement.”

 

IPO lock-up release

In connection with this offering, Goldman Sachs & Co. LLC and Morgan Stanley & Co. LLC, as representatives of the several underwriters in the IPO, have agreed to release, with respect to this

 

23


Table of Contents
 

offering, the lock-up restrictions applicable to the Company and the selling stockholders pursuant to agreements entered into in connection with the IPO. See “Underwriting (Conflicts of Interest).”

 

Risk factors

See “Risk Factors” herein and in our 2025 Form 10-K, which is incorporated by reference in this prospectus, for a discussion of risks you should carefully consider before deciding to invest in our Class A common stock.

 

Certain U.S. federal income tax consequences to non-U.S. holders

For a discussion of certain U.S. federal income tax consequences that may be relevant to non-U.S. stockholders, see “Certain U.S. Federal Income Tax Consequences to Non-U.S. Holders.”

 

Nasdaq trading symbol

“MDLN”

In this prospectus, unless otherwise indicated, the number of shares of Class A common stock outstanding and the other information based thereon is based on 811,647,534 shares of Class A common stock outstanding as of February 23, 2026, and does not reflect:

 

   

4,359,769 shares of Class A common stock issuable upon exchange of Common Units held by the selling stockholders upon exercise of the underwriters’ option to purchase additional shares of Class A common stock;

 

   

472,512,050 shares of Class A common stock issuable upon exchange of 472,512,050 Common Units (or, if the underwriters exercise their option to purchase additional shares of Class A common stock, 468,081,977 shares of Class A common stock issuable upon exchange of 468,081,977 Common Units) that will be held by the Continuing Common Unitholders immediately following this offering;

 

   

35,170,172 shares of Class A common stock that may be granted under the Medline Inc. 2025 Omnibus Incentive Plan (the “Omnibus Incentive Plan”), which includes shares of Class A common stock issuable upon exercise, vesting or settlement, as applicable, of the following employee equity grants, in each case awarded in connection with the IPO:

 

   

27,875,935 shares of Class A common stock issuable in exchange for an equivalent number of Common Units into which Incentive Units held by the Continuing Incentive Unitholders are convertible (assuming such Incentive Units are fully vested and converted to Common Units);

 

   

6,770,442 shares of Class A common stock in respect of stock options granted to certain Exchanging Class B Unitholders with an exercise price per share of $29.00;

 

   

490,032 shares of Class A common stock underlying RSUs granted to certain Exchanging Unitholders, which will be issuable upon the settlement of such RSUs following the later of the date that is 180 days following the completion of our IPO and the existing vesting date of the underlying unit; and

 

   

33,763 shares of Class A common stock underlying RSUs held by certain independent non-employee members of our board of directors, which will be issuable upon the settlement of such RSUs following the vesting date of such director’s RSUs in respect of Class A Units;

 

   

92,466,854 additional shares of Class A common stock that may be granted under the Omnibus Incentive Plan, including awards we expect to grant to our named executive officers, other executive officers, and independent directors; or

 

   

28,116,713 shares of Class A common stock available for issuance under the Medline Inc. 2025 Employee Stock Purchase Plan (the “ESPP”).

 

24


Table of Contents

Summary Historical and Pro Forma Consolidated Financial and Other Data

The following table presents the summary historical consolidated financial and other data for Medline Holdings and its subsidiaries and the summary pro forma consolidated financial and other data for Medline Inc. for the periods and at the dates indicated. Medline Inc. is a holding company, and its sole material assets are its equity interests held directly or indirectly through wholly owned subsidiaries in Medline Holdings. As the general partner of Medline Holdings, Medline Inc. operates and controls all of the business and affairs of Medline Holdings and, through Medline Holdings and its subsidiaries, conducts our business. The Reorganization Transactions lacked economic substance and therefore were accounted for in a manner consistent with a reorganization of entities under common control. As a result, the consolidated financial statements of Medline Inc. recognize the assets and liabilities received in the reorganization at their historical carrying amounts, as reflected in the historical financial statements of Medline Holdings. Medline Inc. consolidates Medline Holdings on its consolidated financial statements and records a non-controlling interest related to the Units held by our Continuing Unitholders on its consolidated balance sheet and consolidated statement of comprehensive income.

The summary consolidated statements of comprehensive income data and statements of cash flows data presented below for the years ended December 31, 2025, 2024 and 2023 and the summary consolidated balance sheet data presented below as of December 31, 2025 and 2024 have been derived from the consolidated financial statements included within the 2025 Form 10-K incorporated by reference in this prospectus.

Medline Inc. had no significant business transactions or activities prior to the Reorganization Transactions, and, as a result, the historical financial information reflects that of Medline Holdings.

You should read the summary historical consolidated financial data below, together with “Organizational Structure,” “Unaudited Pro Forma Consolidated Financial Information,” and “Description of Certain Indebtedness” included elsewhere in this prospectus and “Part II—Item 7—Management’s Discussion and Analysis of Financial Condition and Results of Operations,” “Part II—Item 8—Financial Statements and Supplementary Data,” and the historical consolidated financial statements and related notes thereto included in our 2025 Form 10-K incorporated by reference in this prospectus.

The summary unaudited pro forma consolidated financial data of Medline Inc. presented below has been derived from our unaudited pro forma consolidated financial information included elsewhere in this prospectus. The summary unaudited pro forma consolidated statements of income data for the year ended December 31, 2025 gives effect to the Reorganization Transactions, the IPO Transactions, and this offering as if they had occurred on January 1, 2025. The summary unaudited pro forma consolidated balance sheet data as of December 31, 2025 gives effect to the transactions described under “Unaudited Pro Forma Consolidated Financial Information,” including the IPO Transactions and this offering, as if they had occurred on December 31, 2025. The following summary unaudited consolidated pro forma financial information is presented for illustrative purposes only and is not necessarily indicative of the operating results or financial position that would have occurred if the relevant

 

25


Table of Contents

transactions had been consummated on the dates indicated, nor is it indicative of future operating results or financial position. See “Unaudited Pro Forma Consolidated Financial Information.”

 

    Unaudited
Pro Forma
    Historical  
(Amounts in millions, other than per share data)   Year Ended
December 31,
2025
    Year Ended
December 31,
2025
    Year Ended
December 31,
2024
    Year Ended
December 31,
2023
 

Summary Statements of Income:

       

Net sales

  $ 28,432     $ 28,432     $ 25,507     $ 23,231  

Cost of goods sold

    20,914       20,914       18,531       17,346  
 

 

 

   

 

 

   

 

 

   

 

 

 

Gross profit

    7,518       7,518       6,976       5,885  

Operating expense

       

Selling, general, and administrative expenses

    4,627       4,524       4,108       3,867  

Amortization of intangible assets

    704       704       685       662  

Other operating expenses

    78       78       37       106  
 

 

 

   

 

 

   

 

 

   

 

 

 

Total operating expense

    5,409       5,306       4,830       4,635  
 

 

 

   

 

 

   

 

 

   

 

 

 

Operating income

    2,109       2,212       2,146       1,250  

Other expense

       

Interest expense, net

    (514     (812     (864     (976

Other (expense) income, net

    (72     (64     (43     1  

Foreign exchange (loss) gain, net

    (88     (88     7       (11
 

 

 

   

 

 

   

 

 

   

 

 

 

Total other expense

    (674     (964     (900     (986
 

 

 

   

 

 

   

 

 

   

 

 

 

Income before income taxes

    1,435       1,248       1,246       264  

Provision for income taxes

    259       91       46       30  
 

 

 

   

 

 

   

 

 

   

 

 

 

Net income

  $ 1,176     $ 1,157     $ 1,200     $ 234  
 

 

 

   

 

 

     

Net income (loss) attributable to noncontrolling interests

  $ 502     $ (2    
 

 

 

   

 

 

     

Net income attributable to Medline Inc.

  $ 674     $ 1,159      
       

Net income (loss) per share:

       

Basic

  $ 0.82     $ (0.01    
       

Diluted

  $ 0.79     $ (0.01    
       

Weighted-average shares used to compute net income (loss) per share:

       

Basic

    839       810      
       

Diluted

    1,340       810                        
       

 

     Unaudited Pro
Forma
     Historical  
(Amounts in millions)    As of
December 31,
2025
     As of
December 31,
2025
     As of
December 31,
2024
 

Summary Balance Sheet Data:

                                

Cash and cash equivalents

   $ 1,939      $ 1,939      $ 199  

Total assets

     38,749        38,484        35,978  

Total liabilities

     19,636        19,198        19,454  

Total mezzanine equity

     —         —         366  

Total stockholders’ equity / partners’ capital

     19,113        19,286        16,158  

 

26


Table of Contents
     Historical  
(Amounts in millions)    Year Ended
December 31,
2025
    Year Ended
December 31,
2024
    Year Ended
December 31,
2023
 

Summary Statements of Cash Flows Data:

                              

Net cash provided by operating activities

   $ 1,744     $ 1,769     $ 1,685  

Net cash used in investing activities

     (474     (1,493     (312

Net cash provided by (used in) financing activities

     399       (1,613     (191

 

     Historical  
(Amounts in millions, except percentages)    Year Ended
December 31,
2025
    Year Ended
December 31,
2024
    Year Ended
December 31,
2023
 

Other Financial Data:

                              

Medline Brand segment net sales

   $ 13,720     $ 12,515     $ 11,613  

Medline Brand Segment Adjusted EBITDA(1)

     3,334       3,269       2,704  

Medline Brand Segment Adjusted EBITDA Margin(1)

     24.3     26.1     23.3

Supply Chain Solutions segment net sales

     14,712       12,992       11,618  

Supply Chain Solutions Segment Adjusted EBITDA(1)

     805       647       491  

Supply Chain Solutions Segment Adjusted EBITDA Margin(1)

     5.5     5.0     4.2

Adjusted EBITDA(2)

     3,467       3,361       2,768  

Net income margin

     4.1     4.7     1.0

Adjusted EBITDA Margin(2)

     12.2     13.2     11.9
 
(1)

Segment Adjusted EBITDA is our segment measure of profit or loss as defined by ASC 280. Segment Adjusted EBITDA for each respective segment does not include unallocated corporate and other costs. For additional information regarding Segment Adjusted EBITDA, see “Note 20—Segment Information” of our audited consolidated financial statements, which is included in our 2025 Form 10-K incorporated by reference in this prospectus. Segment Adjusted EBITDA margin is Segment Adjusted EBITDA divided by segment net sales.

(2)

Adjusted EBITDA and Adjusted EBITDA Margin are financial measures that are not presented in accordance with GAAP. See “—Adjusted EBITDA and Adjusted EBITDA Margin” below for reconciliations to the most comparable GAAP measures.

Management believes that certain financial measures that are not presented in accordance with GAAP provide management and investors useful supplemental information that provides a meaningful view of our financial condition and results of operations across periods by removing the impact of items that management believes do not directly reflect our ongoing operating performance. Adjusted EBITDA and Adjusted EBITDA Margin are supplemental measures that are not required by or presented in accordance with GAAP.

We evaluate our operating performance using Adjusted EBITDA and Adjusted EBITDA Margin. We define Adjusted EBITDA as net income (loss) adjusted for (i) interest expense, net, (ii) provision for income taxes, (iii) depreciation and amortization, (iv) inventory-related adjustments, (v) stock-based compensation, (vi) litigation (gains) charges, net, (vii) transaction-related costs, and (viii) other non-core (gains) charges. Adjusted EBITDA Margin represents Adjusted EBITDA divided by net sales. Adjusted EBITDA and Adjusted EBITDA Margin are key performance measures that our management uses to assess our financial performance as well as for internal planning and forecasting purposes. We consider Adjusted EBITDA and Adjusted EBITDA Margin to be meaningful performance measures for investors to evaluate our operating performance and to compare the financial results between periods. Adjusted EBITDA does not reflect certain cash expenses that we are obligated to make, and although depreciation and amortization are non-cash charges, assets being depreciated and amortized will often have to be replaced in the future, and Adjusted EBITDA does not reflect any cash requirements for such replacements.

 

27


Table of Contents

Adjusted EBITDA and Adjusted EBITDA Margin are not measurements of financial performance or liquidity under GAAP. In evaluating our performance as measured by Adjusted EBITDA and Adjusted EBITDA Margin, management recognizes and considers the limitations of these measures. Other companies in our industry may calculate Adjusted EBITDA and Adjusted EBITDA Margin differently than we do or may not calculate them at all, limiting their usefulness as comparative measures. Because of these limitations, Adjusted EBITDA and Adjusted EBITDA Margin should not be considered in isolation or as a substitute for net income (loss), net income (loss) margin, or any other measure calculated in accordance with GAAP, as applicable, and should be considered together with our GAAP financial measures and the reconciliations to the corresponding GAAP financial measures set forth in this prospectus.

Adjusted EBITDA and Adjusted EBITDA Margin

The following table sets forth a reconciliation of net income, the most comparable GAAP financial measure, to Adjusted EBITDA and Adjusted EBITDA Margin for the periods indicated.

 

    Historical  
(Amounts in millions, except percentages)   Year Ended
December 31,
2025
    Year Ended
December 31,
2024
    Year Ended
December 31,
2023
 

Net income

  $ 1,157     $ 1,200     $ 234  

Interest expense, net

    812       864       976  

Provision for income taxes

    91       46       30  

Depreciation and amortization

    1,011       977       951  

Inventory-related adjustments(1)

    83       78       150  

Stock-based compensation expense

    79       61       78  

Litigation (gains) charges, net(2)

    (33     2       161  

Transaction-related costs(3)

    58       18       142  

Other non-core charges(4)

    209       115       46  
 

 

 

   

 

 

   

 

 

 

Adjusted EBITDA

  $ 3,467     $ 3,361     $ 2,768  
 

 

 

   

 

 

   

 

 

 

Net income margin(5)

    4.1     4.7     1.0
 

 

 

   

 

 

   

 

 

 

Adjusted EBITDA Margin(5)

    12.2     13.2     11.9
 

 

 

   

 

 

   

 

 

 
 
(1)

Includes inventory adjustment associated with non-cash last-in, first-out (“LIFO”) reserves. Inventory adjustments were $83 million, $53 million, and $61 million for the years ended December 31, 2025, 2024, and 2023, respectively. The years ended December 31, 2024 and 2023 also include $25 million and $90 million, respectively, of amortization of the inventory step-up resulting from acquisitions.

(2)

For the year ended December 31, 2025, represents a settlement adjustment of $(8) million related to the EtO litigation, $(43) million related to settlement of an intellectual property dispute, and $18 million related to other legal settlements. For the year ended December 31, 2024, represents $2 million one-time legal costs. For the year ended December 31, 2023, represents settlement charges of $163 million related to the EtO litigation and $3 million of other legal costs, net of $(5) million of insurance recoveries.

(3)

For the years ended December 31, 2025 and 2024, respectively, includes $28 million and $22 million of acquisition and integration-related costs and adjustments; and $30 million and $9 million of expenses related to our IPO, consisting of legal, accounting, and advisory fees, as well as one-time employee bonuses, including those with an ongoing service requirement. The year ended December 31, 2024 also includes $(13) million one-time gain related to acquisition of equity investment. The year ended December 31, 2023 includes a one-time gain of $(75) million due to a change in valuation estimate resulting from cash collected on accounts receivable in excess of its acquisition-date fair value and $217 million of the change of control expenses related to the Sponsor Acquisition. In connection with the Sponsor Acquisition in October 2021, participants in the Medline Industries, Inc. Managing Partner Program (the “MPU Award Holders”) were entitled to receive a liquidity event payout (the “Liquidity MPU Payout”) totaling approximately $1.5 billion, with certain of these payments contingent on continued employment with the company. This payout was structured in three installments: at the closing and on the second and third anniversaries of the Sponsor Acquisition. Half of each subsequent installment was contingent on continued employment, leading to expenses of $217 million for the year ended December 31, 2023. The Liquidity MPU Payouts were unique, non-performance-related payments to the MPU Award Holders specific to the Sponsor Acquisition. As of December 31, 2023, all change of control expenses related to the Liquidity MPU Payouts have ended and no other payments will be

 

28


Table of Contents
  made. For more information regarding the Liquidity MPU Payouts, please refer to “Note 17—Stock-Based Compensation” of our audited consolidated financial statements, included in our 2025 Form 10-K incorporated by reference in this prospectus.
(4)

For the years ended December 31, 2025, 2024 and 2023, respectively, includes $87 million, $(6) million and $15 million of realized and unrealized foreign exchange and investment losses (gains); $5 million, $(1) million and $18 million of losses (gains) on disposal of assets and exits; and $20 million, $23 million and $18 million of other project costs. For the years ended December 31, 2025 and 2024, respectively, also includes $64 million and $56 million of loss on debt extinguishment and other refinancing costs and fees; and $31 million and $38 million credit loss expense related to certain customer receivables.

(5)

Net income margin represents net income divided by net sales and Adjusted EBITDA Margin represents Adjusted EBITDA divided by net sales.

 

29


Table of Contents

RISK FACTORS

Investing in our Class A common stock involves a high degree of risk. You should carefully consider the risks and uncertainties described below, as well as those contained in our 2025 Form 10-K, including the information set forth under “Item 1A—Risk Factors,” together with the other information contained or incorporated by reference in this prospectus before deciding to invest in shares of our common stock. If any of the following risks actually occur, our business, results of operation, financial condition, cash flows, and prospects may be materially adversely affected. The risks and uncertainties described below are not the only risks and uncertainties that we face. Additional risks and uncertainties not presently known to us or that we currently deem immaterial may also materially and adversely affect our business, results of operations, and financial condition. In such case, the trading price of our common stock could decline and you may lose all or part of your investment. The risks discussed below also include forward-looking statements, and our actual results may differ substantially from those discussed in these forward-looking statements. See “Forward-Looking Statements” in this prospectus.

Risks Related to this Offering

If securities or industry analysts do not publish research or reports about our business, or if they downgrade their recommendations regarding our Class A common stock, our stock price and trading volume could decline.

The trading market for our Class A common stock is influenced by the research and reports that industry or securities analysts publish about us or our business. If any of the analysts who cover us downgrade our Class A common stock or publish inaccurate or unfavorable research about our business, our Class A common stock price may decline. If analysts cease coverage of us or fail to regularly publish reports on us, we could lose visibility in the financial markets, which in turn could cause our Class A common stock price or trading volume to decline and our Class A common stock to be less liquid.

The Designating Stockholders will continue to hold a significant percentage of our stock, and their interests may conflict with ours or yours in the future.

Immediately following this offering, the Designating Stockholders will beneficially own or control approximately 61.4% of the combined voting power of our shares eligible to vote in the election of our directors (or 60.6% if the underwriters exercise in full their option to purchase additional shares of Class A common stock). Moreover, we have agreed to nominate to our board individuals designated by the Designating Stockholders in accordance with the director nomination agreements we entered into in connection with our IPO. The Designating Stockholders retain the right to designate directors subject to the maintenance of certain ownership requirements in us. See “Certain Relationships and Related Person Transactions—Director Nomination Agreements.” For so long as the Designating Stockholders continue to own a significant percentage of our stock, they will still be able to significantly influence the composition of our board of directors and the approval of actions requiring stockholder approval through their voting power. Accordingly, for such period of time, the Designating Stockholders will have significant influence with respect to our management, business plans, and policies, including the appointment and removal of our officers. In particular, for so long as the Designating Stockholders continue to own a significant percentage of our stock, the Designating Stockholders may be able to prevent a change of control of our company or a change in the composition of our board of directors and could preclude any unsolicited acquisition of our company. The concentration of ownership could deprive you of an opportunity to receive a premium for your shares of Class A common stock as part of a sale of our company and ultimately might affect the market price of our Class A common stock.

In addition, immediately following this offering, the Continuing Common Unitholders (which include certain interests held by our Principal Stockholders) will own 36.0% of the Common Units (or 35.6% if the underwriters exercise in full their option to purchase additional shares of Class A common stock). Because they hold their

 

30


Table of Contents

ownership interest in our business directly in Medline Holdings, rather than through Medline Inc., the Continuing Common Unitholders may have conflicting interests with holders of shares of our Class A common stock. For example, if Medline Holdings makes distributions to Medline Inc., the Continuing Common Unitholders and participating Continuing Incentive Unitholders (as described below) will also be entitled to receive such distributions pro rata in accordance with the percentages of their respective Common Units or Incentive Units, as applicable, in Medline Holdings and their preferences as to the timing and amount of any such distributions may differ from those of our public stockholders. Incentive Units initially will not be entitled to receive distributions (other than tax distributions) until holders of Common Units have received a minimum return as provided in the amended and restated limited partnership agreement of Medline Holdings. However, Incentive Units will have the benefit of adjustment provisions that will reduce the participation threshold for distributions in respect of which they do not participate until there is no participation threshold, at and after which time the Incentive Units would participate pro rata with distributions on Common Units. Although our Designating Stockholders are not holders of Incentive Units, our Named Executive Officers will hold a significant amount of Incentive Units which could create conflicts or misalignment of interest with the Continuing Common Unitholders and holders of shares of our Class A common stock. The pre-IPO owners may also have different tax positions from Medline Inc., which could influence their decisions regarding whether and when to dispose of assets, especially in light of the tax receivable agreement that we entered into in connection with our IPO, and whether and when to incur new or refinance existing indebtedness. In addition, the structuring of future transactions may take into consideration our pre-IPO owners’ tax or other considerations even where no similar benefit would accrue to us. See “Certain Relationships and Related Person Transactions—Tax Receivable Agreement.”

The market price of shares of our Class A common stock may be volatile or may decline regardless of our operating performance, which could cause the value of your investment to decline.

The market price of our Class A common stock may be highly volatile and could be subject to wide fluctuations. Securities markets worldwide experience significant price and volume fluctuations. This market volatility, as well as general economic, market or political conditions, could reduce the market price of shares of our Class A common stock, regardless of our operating performance. In addition, our operating results could be below the expectations of public market analysts and investors due to a number of potential factors, including variations in our quarterly operating results or dividends, if any, to stockholders, additions or departures of key management personnel, failure to meet analysts’ earnings estimates, publication of research reports about our industry, litigation and government investigations, changes or proposed changes in laws or regulations or differing interpretations or enforcement thereof affecting our business, adverse market reaction to any indebtedness we may incur or securities we may issue in the future, changes in market valuations of similar companies or speculation in the press or investment community, announcements by our competitors of significant contracts, acquisitions, dispositions, strategic partnerships, joint ventures, or capital commitments, adverse publicity about the industries we participate in or individual scandals, and in response the market price of shares of our Class A common stock could decrease significantly.

Stock markets and the price of our Class A shares may experience extreme price and volume fluctuations. In the past, following periods of volatility in the overall market and the market price of a company’s securities, securities class action litigation has often been instituted against these companies. This litigation, if instituted against us, could result in substantial costs and a diversion of our management’s attention and resources.

The underwriters have agreed to release, with respect to this offering, the lock-up restrictions agreed to in connection with the IPO with respect to certain parties and may again waive lockup restrictions with respect to our securities in the future, which could adversely affect the price of our Class A common stock.

In connection with the IPO, we, our officers, directors, and our pre-IPO owners agreed with the underwriters, subject to certain exceptions, not to dispose of or hedge any shares of Class A common stock or securities convertible into or exchangeable for shares of Class A common stock for a period of 180 days following December 16, 2025. Goldman Sachs & Co. LLC and Morgan Stanley & Co. LLC, as representatives of

 

31


Table of Contents

the underwriters, have agreed to release the lockup restrictions applicable to the Company and the selling stockholders pursuant to such lock-up agreements with respect to the shares of Class A common stock being sold in this offering. The underwriters may waive or release the lock-up restrictions contained in such agreements in the future, which could cause the market price of our Class A common stock to decline and impair our ability to raise capital.

 

32


Table of Contents

FORWARD-LOOKING STATEMENTS

This prospectus contains or incorporates by reference forward-looking statements that reflect our current views with respect to, among other things, our operations, our financial performance, and our industry. Forward-looking statements include all statements that are not historical facts. These forward-looking statements are included throughout this prospectus, including in the sections entitled “Summary” and “Risk Factors” herein and in our 2025 Form 10-K, as such factors may be updated from time to time in our periodic filings with the SEC, as well as the other information contained or incorporated by reference in this prospectus, and relate to matters such as our industry, business strategy, goals and expectations concerning our market position, future operations, margins, profitability, capital expenditures, liquidity and capital resources, and other financial and operating information. We may, in some cases, use words such as “anticipate,” “assume,” “believe” “contemplate,” “continue,” “could,” “estimate,” “expect,” “foreseeable,” “intend,” “may,” “plan,” “potentially,” “predict,” “project,” “seek,” “should,” “will,” or “would,” or similar words or phrases that convey uncertainty of future events or outcomes, to identify forward-looking statements included or incorporated by reference in this prospectus. Factors that may cause actual results to differ from expected results include:

 

   

our reliance on the proper function, security, and availability of our information technology systems and data, as well as those of third parties throughout our global supply chain, and the impact of a breach, cyber-attack, or other disruption to these systems or data;

 

   

inherent risks in our global operations;

 

   

our ability to comply with extensive and complex laws and governmental regulations and the cost of adverse regulatory actions;

 

   

the cost of compliance with environmental, health, and safety requirements;

 

   

our ability to realize the expected benefits from the entry into new or amended contracts, planned cost savings, and business improvement initiatives;

 

   

consolidation in the healthcare industry;

 

   

foreign currency exchange rate fluctuations;

 

   

increased inflationary pressures;

 

   

uncertain global macro-economic and political conditions;

 

   

the impact of government-imposed import policies, tariffs, and legislation;

 

   

competition and accelerating price pressure in our markets;

 

   

our ability to comply with anti-bribery laws, anti-corruption laws, and those laws and regulations pertaining to economic sanctions;

 

   

our ability and the ability of third parties we work with to comply with complex and rapidly evolving data privacy, security, and data protection laws and regulations;

 

   

the risks of increasing use of Machine Learning Technology;

 

   

the impact of tax legislation and audits by tax authorities;

 

   

changes to the U.S. and global healthcare environments;

 

   

our reliance on third-party manufacturers, certain significant suppliers and third-party shippers;

 

   

the impact of price fluctuations of key commodities and other factors of production including labor and transportation on our manufacturing business;

 

   

the impact of significant challenges or delays in the Company’s sourcing of new products and technologies;

 

   

our concentration in and dependence on certain healthcare provider customers and GPOs;

 

33


Table of Contents
   

our ability to attract, develop and retain key employees;

 

   

our reliance on the proper functioning of critical facilities and distribution networks;

 

   

the cost of litigation brought by third parties claiming infringement, misappropriation, or other violation by us of their intellectual property rights;

 

   

potential requirements to recognize impairment charges related to goodwill, identified intangible assets, and fixed assets;

 

   

our ability to derive fully the anticipated benefits from our existing or future acquisitions, joint ventures, investments, dispositions, or other strategic transactions;

 

   

quality problems, recalls, and product liability claims;

 

   

climate change and legal, regulatory, and market measures to address climate change;

 

   

our aspirations, goals, and disclosures related to ESG and sustainability matters;

 

   

the unfavorable outcome of legal proceedings we are involved in;

 

   

our ability to comply with laws and regulations relating to reimbursement of healthcare goods and services;

 

   

our ability and the ability of third parties we work with to reduce expenses if we experience decreasing prices for our goods and services;

 

   

the adequacy of our insurance program to cover future losses;

 

   

our ability to obtain, maintain, protect, and enforce our intellectual property rights;

 

   

our dependence on positive perceptions of our reputation;

 

   

our substantial indebtedness and ability to incur substantially more debt;

 

   

our exposure to the financial risks associated with interest rate fluctuations on our variable rate debt;

 

   

restrictive covenants in our debt agreements, which may restrict our ability to pursue our business strategies and our ability to comply with them; and

 

   

other factors discussed under “Risk Factors” herein and in our 2025 Form 10-K, as well as contained or incorporated by reference in this prospectus.

The forward-looking statements contained or incorporated by reference in this prospectus are based on management’s current expectations and are subject to uncertainty and changes in circumstances. Although we believe that the assumptions underlying the forward-looking statements are reasonable, we cannot guarantee future results, level of activity, performance, or achievements. There are a number of factors, many of which are beyond our control, that could cause actual results to differ materially from the results anticipated by these forward-looking statements. For a more detailed discussion of these and other factors, see the information under the section “Risk Factors” herein and in our 2025 Form 10-K, as well as “Part II—Item 7—Management’s Discussion and Analysis of Financial Condition and Results of Operations” included in our 2025 Form 10-K incorporated by reference in this prospectus. These factors should not be construed as exhaustive and should be read in conjunction with the other cautionary statements that are included or incorporated by reference in this prospectus. Should one or more of these risks or uncertainties materialize, or should any of our assumptions prove incorrect, our actual results may vary in material respects from those expressed or implied in these forward-looking statements.

The forward-looking statements included or incorporated by reference in this prospectus speak only as of the date of this prospectus or as of the date they are made, as applicable. Factors or events that could cause our actual results to differ may emerge from time to time, and it is not possible for us to predict all of them. We may not actually achieve the plans, intentions, or expectations disclosed in our forward-looking statements and you

 

34


Table of Contents

should not place undue reliance on our forward-looking statements. Our forward-looking statements do not reflect the potential impact of any future acquisitions, mergers, dispositions, joint ventures, investments, or other strategic transactions we may make. Except as otherwise required by law, we disclaim any intent or obligation to update any “forward-looking statement” made or incorporated by reference in this prospectus to reflect changed assumptions, the occurrence of unanticipated events, or changes to future operating results over time.

MARKET AND INDUSTRY DATA

This prospectus and the documents incorporated by reference herein include market and industry data and forecasts that we have derived from independent consultant reports, publicly available information, various independent industry publications, other independent sources, and our internal data, surveys, and estimates. Independent consultant reports, independent industry publications, and other independent sources generally indicate that the information contained therein was obtained from sources believed to be reliable. Additionally, you should assume that any such information in documents that we have incorporated by reference is derived from sources and internal data and estimates available as of the date of such document incorporated by reference.

Although we believe that these third-party sources are reliable, we do not guarantee the accuracy or completeness of this information, and neither we nor the underwriters have independently verified this information. Some market data and statistical information are also based on our good faith estimates, which are derived from management’s knowledge of our industry and such independent sources referred to above. Certain market, ranking, and industry data included elsewhere or incorporated by reference in this prospectus, including the size of certain markets and our size or position and the positions of our competitors within these markets, including our services relative to our competitors, are based on estimates of our management. These estimates have been derived from our management’s knowledge and experience in the markets in which we operate, as well as information obtained from surveys, reports by market research firms, our customers, distributors, suppliers, trade and business organizations, and other contacts in the markets in which we operate and have not been verified by independent sources. Our internal data and estimates are based upon information obtained from trade and business organizations and other contacts in the markets in which we operate, internal surveys, and our management’s understanding of industry conditions. Although we believe that such information is reliable, we have not had this information verified by any independent sources.

In addition, assumptions and estimates of our and our industry’s future performance are subject to a high degree of uncertainty and risk due to a variety of factors, including those described in “Risk Factors” herein and in our 2025 Form 10-K. These and other factors could cause our future performance to differ materially from our assumptions and estimates. See “Forward-Looking Statements.” As a result, you should be aware that market, ranking, and other similar industry data included or incorporated by reference in this prospectus, and estimates and beliefs based on that data, may not be reliable. Neither we nor the underwriters can guarantee the accuracy or completeness of any such information contained or incorporated by reference in this prospectus.

Statements regarding our market position (including statements that we are the largest company in a particular market), unless otherwise noted, are based on our 2025 net sales in the relevant market relative to the publicly reported net sales of our competitors in such market, including with respect to our statement of being the largest provider of med-surg products and supply chain solutions serving all points of care, as that statement is based on our 2025 net sales relative to the publicly reported net sales of med-surg products by companies that are both med-surg manufacturers and distributors.

We define our TAM as the U.S. and international med-surg markets and calculate our TAM based on our customer footprint, competencies, and commercial strategy. As a result, our TAM figures exclude categories that could otherwise be considered as potentially addressable because we do not have current plans to directly pursue them through our manufacturing or sourcing networks. We define our SAM for Medline Brand products as the portion of our U.S. TAM directly addressable by our existing Medline Brand portfolio and capabilities. We

 

35


Table of Contents

calculate our TAM and SAM estimates included in this prospectus using internally prepared analyses that rely on independent data extracts and research, publicly available information regarding our competitors, and internal market estimates.

TRADEMARKS, TRADE NAMES, AND SERVICE MARKS

We own or have the right to use trademarks, trade names, and service marks used in connection with our business, including, but not limited to, Medline, Curad, Microtek, Hudson, and Proxima, which are protected under applicable intellectual property laws. All trademarks, trade names, and service marks referred to in this prospectus are the property of their respective owners. Solely for convenience, our trademarks, trade names, and service marks referred to in this prospectus may appear without the ®, or SM symbols, but such references are not intended to indicate, in any way, that we will not assert, to the fullest extent permitted under applicable law, our rights or the right of the applicable licensor to these trademarks, trade names, and service marks. We do not intend our use or display of other parties’ trademarks, trade names or service marks to imply, and such use or display should not be construed to imply a relationship with, or endorsement or sponsorship of us by, these other parties.

 

36


Table of Contents

ORGANIZATIONAL STRUCTURE

Organizational Structure Following the IPO

Medline Inc. is a holding company, and its sole material assets are its equity interests held directly or indirectly through wholly owned subsidiaries in Medline Holdings. As the general partner of Medline Holdings, Medline Inc. operates and controls all of the business and affairs of Medline Holdings and, through Medline Holdings and its subsidiaries, conducts our business. The Reorganization Transactions lacked economic substance and therefore were accounted for in a manner consistent with a reorganization of entities under common control. As a result, the consolidated financial statements of Medline Inc. recognize the assets and liabilities received in the reorganization at their historical carrying amounts, as reflected in the historical consolidated financial statements of Medline Holdings, the accounting predecessor. Medline Inc. consolidates Medline Holdings in its consolidated financial statements and records a non-controlling interest related to the Units held by the Continuing Unitholders on its consolidated balance sheet and statement of income. As further described herein, prior to the completion of the IPO:

 

  (1)

the Pre-IPO Stockholders received shares of Class A common stock of Medline Inc. pursuant to the Blocker Transfers as defined and described in “Organizational Structure—Blocker Transfers”;

 

  (2)

the limited partnership agreement of Medline Holdings was amended and restated to, among other things, modify its capital structure by reclassifying its interests as follows (as further described under “Organizational Structure—Reclassification and Amendment and Restatement of the Limited Partnership Agreement of Medline Holdings”):

 

   

Class A Units held by Continuing Common Unitholders were converted into Common Units;

 

   

CUPI Units held by Continuing Common Unitholders were converted into Common Units; and

 

   

Class B Units held by Continuing Incentive Unitholders were converted into Incentive Units;

 

  (3)

the Continuing Common Unitholders received the number of shares of Class B common stock of Medline Inc. equivalent to the number of Common Units held by each such Continuing Common Unitholder; and

 

  (4)

Class A Units, CUPI Units, and Class B Units that are not reclassified as set forth in (2) above were treated as follows:

 

   

Class A Units held by Exchanging Class A Unitholders were directly or indirectly exchanged for shares of Class A common stock;

 

   

CUPI Units held by Exchanging CUPI Unitholders were directly or indirectly exchanged for shares of Class A common stock; and

 

   

Class B Units held by Exchanging Class B Unitholders were directly or indirectly exchanged for shares of Class A common stock (in the case of vested Class B Units) and/or restricted shares of Class A common stock (in the case of unvested Class B Units).

Incentive Units received by Continuing Incentive Unitholders upon conversion of their Class B Units generally vest in equal annual installments over a period of five years from the date of grant, subject to the holder’s continued employment through the applicable vesting date. In addition, certain Incentive Units held by certain of our executive officers vest based on achievement of performance metrics tied to multiples of our Sponsors’ invested capital in Medline Holdings. See “Management—Outstanding Equity Awards at Fiscal Year End.” The Incentive Units are referred to as “Time-Vested Units” and “Performance-Vested Units” in such table.

Subject to certain restrictions, pursuant to the terms of the amended and restated limited partnership agreement of Medline Holdings, the holders of vested Incentive Units have the right to convert their vested Incentive Units into a number of Common Units of Medline Holdings that will generally be equal to (a) the

 

37


Table of Contents

product of the number of vested Incentive Units to be converted with a given per unit participation threshold and then-current difference between the per unit value of a Common Unit at the time of the conversion (based on the public trading price of a share of Class A common stock) and the per unit participation threshold of such vested Incentive Units divided by (b) the per unit value of a Common Unit at the time of the conversion (based on the public trading price of a share of Class A common stock), subject to certain adjustments. Common Units received upon conversion are exchangeable on a one-for-one basis for shares of Class A common stock of Medline Inc. in accordance with the terms of the exchange agreement. An unvested Incentive Unit is not exchangeable unless and until such Incentive Unit vests. See “Certain Relationships and Related Person Transactions—Medline Holdings Amended and Restated Limited Partnership Agreement.”

Following the IPO, the Continuing Common Unitholders held all of the outstanding shares of our Class B common stock, and, upon conversion of vested Incentive Units for Common Units, the converting holders will also receive an equivalent number of shares of Class B common stock. The shares of Class B common stock have no economic rights but entitle each holder to one vote for each share held of record on all matters to be voted on by stockholders generally, with the number of shares of Class B common stock held by each Continuing Unitholder being equivalent to the number of Common Units held by each such Continuing Unitholder. If at any time the ratio at which Common Units are exchangeable for shares of Class A common stock of Medline Inc. changes from one-for-one as described under “Certain Relationships and Related Person Transactions—Exchange Agreement,” the number of votes to which Class B common stockholders are entitled will be adjusted accordingly. Holders of shares of our Class B common stock vote together with holders of our Class A common stock as a single class on all matters on which stockholders are entitled to vote generally, except as otherwise required by law.

Our organizational structure, as described above, is commonly referred to as an umbrella partnership-C-corporation (or UP-C) structure. This organizational structure allows the Continuing Unitholders to retain their equity ownership in Medline Holdings, an entity that is classified as a partnership for U.S. federal income tax purposes, in the form of Units. Investors in the IPO and this offering, the Pre-IPO Stockholders, and the Exchanging Unitholders, by contrast, hold their equity ownership in Medline Inc., a Delaware corporation that is a domestic corporation for U.S. federal income tax purposes, in the form of shares of Class A common stock. We believe that the Continuing Unitholders generally find it advantageous to continue to hold their equity interests in an entity that is not taxable as a corporation for U.S. federal income tax purposes. We do not believe that our UP-C organizational structure gives rise to any significant business or strategic benefit or detriment to us.

 

38


Table of Contents

The simplified diagram below depicts our organizational structure immediately after our IPO and this offering, after giving effect to this offering.

 

 

LOGO

 

Note: Certain intermediate holding companies that are not material to this offering have been omitted from the structure chart.

 

(1)

Each share of our Class A common stock and Class B common stock entitles its holder to one vote on all matters to be voted on by the stockholders generally. For additional information, see “Description of Capital Stock—Common Stock.”

(2)

As of February 23, 2026 (assuming the $49.64 closing price per share of our Class A common stock on such date), 27,875,935 shares of Class A common stock would be issuable upon the exchange of an equivalent number of Common Units into which Incentive Units held by the Continuing Incentive Unitholders may be converted (assuming such Incentive Units are fully vested and converted to Common Units). For additional information, see “Organizational Structure—Reclassification and Amendment and Restatement of the Limited Partnership Agreement of Medline Holdings” and “Certain Relationships and Related Person Transactions—Medline Holdings Amended and Restated Limited Partnership Agreement.”

Incorporation of Medline Inc.

Medline Inc. was incorporated as a Delaware corporation on November 6, 2024. Until the IPO, Medline Inc. did not engage in any business or other activities except in connection with its formation and the IPO. The amended and restated certificate of incorporation of Medline Inc. authorizes two classes of common stock, Class A common stock and Class B common stock, each having the terms described in “Description of Capital Stock.”

Blocker Transfers

Prior to the completion of the IPO, our Pre-IPO Stockholders held their interests in Medline Holdings through Blocker Companies that are taxable as corporations for U.S. federal income tax purposes. At the time of the IPO, we entered into certain restructuring transactions (such transactions, the “Blocker Transfers”) that resulted in the Pre-IPO Stockholders acquiring newly issued shares of Class A common stock in exchange for the acquisition by Medline Inc. of the Blocker Companies and, indirectly, the equivalent number of Common Units

 

39


Table of Contents

held by the Blocker Companies. Each of the Blocker Companies initially became a wholly owned subsidiary of Medline Inc. and were either merged into Medline Inc. or remained a wholly owned subsidiary that is part of the same consolidated group for U.S. federal income tax purposes.

Reclassification and Amendment and Restatement of the Limited Partnership Agreement of Medline Holdings

Prior to the IPO, the limited partnership agreement of Medline Holdings was amended and restated to, among other things, modify its capital structure by reclassifying its outstanding Class A Units and CUPI Units held by the Continuing Common Unitholders into a new class of limited partnership interests that we refer to as “Common Units” and reclassifying its outstanding Class B Units held by the Continuing Incentive Unitholders into a new class of limited partnership interests that we refer to as “Incentive Units.” We refer to this reclassification (the “Reclassification”) and amendment and restatement, together with the transactions described above under “—Blocker Transfers” and the entry into the exchange agreement and tax receivable agreement described below as the “Reorganization Transactions.” As a result of these transactions, our pre-IPO owners hold their ownership interests directly in Medline Holdings (in the case of the Continuing Unitholders) or Medline Inc. (in the case of the Pre-IPO Stockholders and the Exchanging Unitholders).

In connection with the Reclassification, Class A Units, CUPI Units, and all vested and unvested Class B Units held by the Exchanging Unitholders that were not reclassified into Units of Medline Holdings were directly or indirectly exchanged for shares of Class A common stock (in the case of Class A Units, CUPI Units, and vested Class B Units) and restricted shares of Class A common stock (in the case of unvested Class B Units). The number of shares of Class A common stock delivered in respect of the units held by the Exchanging Unitholders was determined based on the amount of proceeds that would be distributed to such units if the Company were to be sold at a value derived from the initial public offering price, and the intrinsic value of the shares of Class A common stock issued in respect of each unit has a value equal to the hypothetical proceeds such unit would have received. Such shares of Class A common stock are restricted shares of Class A common stock, to the extent such shares related to unvested Class B Units, or vested shares of Class A common stock, to the extent such shares related to Class A Units, CUPI Units, or vested Class B Units.

In addition, we (i) granted options to purchase shares of Class A common stock under the Omnibus Incentive Plan to certain Exchanging Class B Unitholders in substitution for a portion of the economic benefit to which the Class B Units were entitled prior to the IPO that was not reflected in the exchange of Class B Units to shares of Class A common stock and (ii) granted RSUs in respect of Class A common stock to certain Exchanging Unitholders to compensate them for the loss of opportunity to participate in the tax receivable agreement in which they would have had the opportunity to participate had their units not been exchanged for shares of Class A common stock.

Pursuant to the amended and restated limited partnership agreement of Medline Holdings, Medline Inc. is the sole general partner of Medline Holdings. Accordingly, Medline Inc. has the right to determine when distributions will be made to the holders of Common Units and the amount of any such distributions. If Medline Inc., as the general partner, authorizes a distribution, such distribution will be made to the holders of Common Units and any participating Incentive Units (as described below) pro rata in accordance with the percentages of their respective Common Units or Incentive Units, as applicable, held. Incentive Units initially are not entitled to receive distributions (other than tax distributions) until holders of Common Units have received a minimum return as provided in the amended and restated limited partnership agreement of Medline Holdings. However, Incentive Units have the benefit of adjustment provisions that will reduce the participation threshold for distributions in respect of which they do not participate until there is no participation threshold, at and after which time the Incentive Units would participate pro rata with distributions on Common Units.

The Continuing Unitholders, including Medline Inc., incur U.S. federal, state, and local income taxes on their allocable share of any taxable income of Medline Holdings. Net profits and net losses of Medline Holdings

 

40


Table of Contents

are generally allocated to its owners (including Medline Inc.) pro rata in accordance with the percentages of their respective Units held, except as otherwise required by law. The amended and restated limited partnership agreement provides for cash distributions to the Continuing Unitholders if Medline Inc. determines that the taxable income of Medline Holdings will give rise to taxable income for such holders. In accordance with the amended and restated limited partnership agreement, we intend to cause Medline Holdings to make cash distributions to the Continuing Unitholders, including us, for purposes of funding their tax obligations in respect of the income of Medline Holdings that is allocated to them. Generally, these tax distributions will be computed based on our estimate of the taxable income of Medline Holdings allocated to the Continuing Unitholder that receives the greatest proportionate allocation of income multiplied by an assumed tax rate equal to 36% with respect to ordinary income or 30% with respect to capital gains or qualified dividend income, in each case, subject to adjustment by the board. Tax distributions will be pro rata as among the Common Units. See “Certain Relationships and Related Person Transactions—Medline Holdings Amended and Restated Limited Partnership Agreement.”

Subject to certain restrictions, pursuant to the terms of the amended and restated limited partnership agreement of Medline Holdings, the holders of vested Incentive Units have the right to convert their vested Incentive Units into a number of Common Units of Medline Holdings that are generally equal to (a) the product of the number of vested Incentive Units to be converted with a given per unit participation threshold and then-current difference between the per unit value of a Common Unit at the time of the conversion (based on the public trading price of a share of Class A common stock) and the per unit participation threshold of such vested Incentive Units divided by (b) the per unit value of a Common Unit at the time of the conversion (based on the public trading price of a share of Class A common stock), subject to certain adjustments. Common Units received upon conversion are exchangeable on a one-for-one basis for shares of Class A common stock of Medline Inc. in accordance with the terms of the exchange agreement as described below. An unvested Incentive Unit is not exchangeable unless and until such Incentive Unit vests.

Exchange Agreement

We and the Continuing Unitholders entered into an exchange agreement at the time of our IPO under which they (or certain permitted transferees thereof) may (subject to the terms of the exchange agreement) exchange their Common Units (including Common Units issued upon conversion of vested Incentive Units) for shares of our Class A common stock on a one-for-one basis, subject to customary conversion rate adjustments for stock splits, stock dividends and reclassifications, whereupon an equivalent number of shares of Class B common stock held by each such Continuing Unitholder will be automatically transferred to us and cancelled and retired upon any such exchange. Class A common stock received by such Continuing Unitholder upon such exchanges during an applicable restricted period is subject to the applicable restrictions. The exchange agreement also provides that a holder of Common Units does not have the right to exchange Common Units if Medline Inc. determines that such exchange would be prohibited by law or regulation or would violate other agreements with Medline Inc. to which the holder of Common Units may be subject. Medline Inc. may impose additional restrictions on exchange that it determines to be necessary or advisable so that Medline Holdings is not treated as a “publicly traded partnership” for U.S. federal income tax purposes. As a holder exchanges Common Units for shares of Class A common stock, the number of Common Units held by Medline Inc. is correspondingly increased as it acquires the exchanged Common Units. Holders of outstanding Common Units do not have the right to require a redemption of the Common Units. If at any time the ratio at which Common Units are exchangeable for shares of Class A common stock of Medline Inc. changes from one-for-one as described under “Certain Relationships and Related Person Transactions—Exchange Agreement,” the number of votes to which Class B common stockholders are entitled will be adjusted accordingly. See “Certain Relationships and Related Person Transactions—Exchange Agreement.”

Tax Receivable Agreement

Prior to the completion of our IPO, Medline Inc. entered into a tax receivable agreement with certain of our pre-IPO owners that provides for the payment by Medline Inc. to such pre-IPO owners of 90% of certain tax

 

41


Table of Contents

benefits, if any, that Medline Inc. actually realizes, or is deemed to realize (calculated using certain assumptions), as a result of (i) Medline Inc.’s allocable share of existing tax basis in Medline Holdings’ assets acquired in our IPO, (ii) increases in Medline Inc.’s allocable share of existing tax basis and tax basis adjustments to the tangible and intangible assets of Medline Holdings as a result of sales or exchanges of Common Units (including Common Units issued upon conversion of vested Incentive Units) in connection with or after our IPO, including the exchange of Common Units for shares of our Class A common stock by the selling stockholders in connection with this offering, (iii) Medline Inc.’s utilization of certain tax attributes (including any existing tax basis) of the Blocker Companies, which Medline Inc. acquired in connection with our IPO, and (iv) certain other tax benefits related to our entering into the tax receivable agreement, including tax benefits attributable to payments under the tax receivable agreement. Sales or exchanges of Common Units (including Common Units issued upon conversion of vested Incentive Units) are expected to result in increases in the tax basis of the assets of Medline Holdings. The existing tax basis, increases in existing tax basis, and the tax basis adjustments generated over time may increase (for tax purposes) depreciation and amortization deductions available to Medline Inc. and, therefore, may reduce the amount of U.S. federal, state, and local tax that Medline Inc. would otherwise be required to pay in the future. Actual tax benefits realized by Medline Inc. may differ from tax benefits calculated under the tax receivable agreement as a result of the use of certain assumptions in the tax receivable agreement, including the use of an assumed blended state and local income tax rate of 6% (as adjusted to take into account the U.S. federal tax benefit of such taxes) to calculate tax benefits. This payment obligation is an obligation of Medline Inc. and not of Medline Holdings. See “Certain Relationships and Related Person Transactions—Tax Receivable Agreement.”

IPO Transactions

On December 18, 2025, Medline Inc. completed its initial public offering of its Class A common stock in which it issued and sold 248,439,654 shares of Class A common stock (including shares issued pursuant to the exercise in full of the underwriters’ option to purchase additional shares). The shares were sold at an initial offering price of $29.00 per share, which generated net proceeds of approximately $7,048 million after deducting underwriting discounts and commissions of approximately $157 million. The offering expenses (excluding underwriting discounts and commissions) were approximately $40 million. We used the proceeds (net of underwriting discounts and commissions) from the issuance of 179,000,000 shares ($5,078 million) in the IPO to purchase an equivalent number of newly issued Common Units from Medline Holdings, which Medline Holdings in turn used $731 million (including interest of $1 million) to repay in full all outstanding indebtedness under our New Euro Term Loan Facility, $3,292 million (including interest of $11 million) to repay a portion of the outstanding indebtedness under our 2028 Refinancing Term Loan Facility, and the remainder for general corporate purposes and to bear all of the expenses of the IPO. We used the proceeds from the issuance of 69,439,654 shares ($1,970 million) in the IPO (including shares issued pursuant to the exercise in full of the underwriters’ option to purchase additional shares) to purchase or redeem outstanding equity interests from certain of our pre-IPO owners.

Accordingly, Medline Inc. directly or indirectly holds a number of Common Units that is equal to the number of shares of Class A common stock that it has issued, a relationship that we believe fosters transparency because it results in a single share of Class A common stock representing (albeit indirectly) the same percentage equity interests in Medline Holdings as a single Common Unit.

 

42


Table of Contents

USE OF PROCEEDS

We will not receive any proceeds from the sale of the shares of our Class A common stock offered by the selling stockholders (including any sales pursuant to the underwriters’ option to purchase additional shares from the selling stockholders).

 

43


Table of Contents

DIVIDEND POLICY

We have no current plans to pay dividends on our Class A common stock. The declaration, amount and payment of any future dividends on shares of Class A common stock will be at the sole discretion of our board of directors subject to capital availability, applicable laws, and compliance with contractual restrictions and covenants in the agreements governing our current and future indebtedness, as well as our amended and restated certificate of incorporation. We may reduce or discontinue entirely the payment of such dividends at any time. Our board of directors may take into account general and economic conditions, our financial condition and operating results, our available cash, current and anticipated cash needs, capital requirements, contractual, legal, tax, and regulatory restrictions and implications on the payment of dividends by us to our stockholders or by our subsidiaries to us, and such other factors as our board of directors may deem relevant. Our amended and restated certificate of incorporation provides that holders of Class B common stock shall not be entitled to any dividends on their shares of Class B common stock (other than dividends payable in the form of additional shares of Class B common stock).

Medline Inc. is a holding company and has no material assets other than its ownership of Common Units held directly or indirectly through wholly owned subsidiaries in Medline Holdings. We intend to cause Medline Holdings to make distributions to us in an amount sufficient to cover our taxes, expenses, and obligations under the tax receivable agreement as well as any cash dividends declared by us. If Medline Holdings makes such distributions to Medline Inc., the other holders of Common Units and any participating Incentive Units (as described below) will also be entitled to receive distributions pro rata in accordance with the percentages of their respective Common Units or Incentive Units, as applicable, held. Incentive Units initially will not be entitled to receive distributions (other than tax distributions) until holders of Common Units have received a minimum return as provided in the amended and restated limited partnership agreement of Medline Holdings. However, Incentive Units will have the benefit of adjustment provisions that will reduce the participation threshold for distributions in respect of which they do not participate until there is no participation threshold, at and after which time the Incentive Units would participate pro rata with distributions on Common Units. The adjustment to the participation threshold of an Incentive Unit for distributions in respect of which such Incentive Unit does not participate will be factored into calculating the number of Common Units the holder of vested Incentive Units would receive upon conversion of a vested Incentive Unit for a Common Unit.

The amended and restated limited partnership agreement of Medline Holdings provides that pro rata cash distributions be made to Continuing Unitholders (including Medline Inc.) at certain assumed tax rates, which we refer to as “tax distributions.” Tax distributions will be pro rata as among the Common Units. See “Certain Relationships and Related Person Transactions—Medline Holdings Amended and Restated Limited Partnership Agreement.” We anticipate that amounts received by Medline Inc. in certain periods are likely to exceed Medline Inc.’s actual tax liabilities and obligations to make payments under the tax receivable agreement. Our board of directors, in its sole discretion, will make any determination from time to time with respect to the use of any such excess cash so accumulated, which may include, among other uses, funding repurchases of Class A common stock; acquiring additional Common Units at a per unit price determined by reference to the market value of the Class A common stock; paying dividends, which may include special dividends, on its Class A common stock; or any combination of the foregoing. We also expect, if necessary, to undertake ameliorative actions, which may include pro rata or non-pro rata reclassifications, combinations, subdivisions or adjustments of outstanding Common Units, to maintain 1:1 parity between Common Units and shares of Class A common stock. See “Part I—Item 1A—Risk Factors—Risks Related to Our Organizational Structure—Medline Inc. is a holding company and its only material assets are its equity interests held directly or indirectly through wholly owned subsidiaries in Medline Holdings, and it is accordingly dependent upon distributions from Medline Holdings to pay taxes, make payments under the tax receivable agreement, and pay any dividends” in our 2025 Form 10-K incorporated by reference in this prospectus.

 

44


Table of Contents

The credit agreement governing our Senior Secured Credit Facilities and the indentures governing our Senior Notes contain a number of covenants that restrict, subject to certain exceptions, the ability of the restricted subsidiaries of Medline Holdings to pay dividends or distributions to us. See “Description of Certain Indebtedness.”

Any financing arrangements that we enter into in the future may include restrictive covenants that limit our ability to pay dividends. In addition, Medline Holdings is generally prohibited under Delaware law from making a distribution to a member to the extent that, at the time of the distribution, after giving effect to the distribution, liabilities of Medline Holdings (with certain exceptions) exceed the fair value of its assets. Subsidiaries of Medline Holdings are generally subject to similar legal limitations on their ability to make distributions to Medline Holdings.

 

45


Table of Contents

CAPITALIZATION

The following table sets forth our consolidated cash and cash equivalents and capitalization as of December 31, 2025:

 

   

on a historical basis; and

 

   

on a pro forma basis prepared in accordance with Article 11 of Regulation S-X giving effect to the transactions described under “Unaudited Pro Forma Consolidated Financial Information,” included elsewhere in the prospectus, which reflects the sale by the selling stockholders of 75,000,000 shares of Class A common stock in this offering at the offering price of $41.00 per share.

Cash and cash equivalents are not components of our total capitalization. You should read this table together with the other information contained in this prospectus, including “Organizational Structure,” “Use of Proceeds,” and “Unaudited Pro Forma Consolidated Financial Information” included elsewhere in this prospectus and “Part II—Item 7—Management’s Discussion and Analysis of Financial Condition and Results of Operations” and the historical financial statements and related notes thereto included in our 2025 Form 10-K, which are incorporated by reference in this prospectus.

 

     As of
December 31, 2025
 
     Medline Inc.  
     Historical     Unaudited
Pro Forma
 
     (in millions, except per
share amounts)
 

Cash and cash equivalents

   $ 1,939     $ 1,939  
  

 

 

   

 

 

 

Total debt (including current maturities):

    

New Dollar Term Loan Facility(1)

     4,255       4,255  

3.875% Senior Secured Notes due 2029

     4,500       4,500  

5.250% Senior Notes due 2029

     2,500       2,500  

6.250% Senior Secured Notes due 2029

     1,500       1,500  
  

 

 

   

 

 

 

Total debt (including current maturities)(2)

     12,755       12,755  

Stockholders’ equity

    

Class A common stock, par value $0.0001 per share, 50,000 shares authorized and 812 shares issued and outstanding, actual; and 841 shares issued and outstanding on a pro forma basis

     —        —   

Class B common stock, par value $0.0001 per share, 50,000 shares authorized and 502 shares issued and outstanding, actual; and 473 shares issued and outstanding on a pro forma basis

     —        —   

Preferred stock, par value $0.0001 per share, 5,000 shares authorized and no shares issued and outstanding, actual; and no shares issued and outstanding on a pro forma basis

     —        —   

Additional paid-in capital

     10,717       11,047  

Accumulated deficit

     (7     (10

Accumulated other comprehensive income

     27       28  

Noncontrolling interests

     8,549       8,048  
  

 

 

   

 

 

 

Total Medline Inc. stockholders’ equity

     19,286       19,113  
  

 

 

   

 

 

 

Total capitalization

   $ 32,041     $ 31,868  
  

 

 

   

 

 

 
 
(1)

On July 31, 2025, the New Dollar Term Loan Facility was refinanced into the 2025 Refinancing Dollar Term Facility.

(2)

Excludes embedded derivative related to the Dollar Term Loans and deferred finance costs of $195 million as of December 31, 2025.

 

46


Table of Contents

UNAUDITED PRO FORMA CONSOLIDATED FINANCIAL INFORMATION

The unaudited pro forma consolidated balance sheet as of December 31, 2025 and the unaudited pro forma consolidated statements of income for the year ended December 31, 2025 present our consolidated financial position and results of operations after giving effect to the following transactions (collectively, the “Transactions”):

 

   

the Reorganization Transactions, as described and defined under “Organizational Structure,” and the IPO Transactions (collectively referred to as the “IPO Transactions Adjustments”); and

 

   

the Offering Transactions.

The following unaudited pro forma consolidated financial information is derived from the audited historical consolidated financial statements of the Company. The unaudited pro forma consolidated balance sheet as of December 31, 2025, gives effect to the Transactions as if they had occurred on December 31, 2025. The unaudited pro forma consolidated statement of income for the year ended December 31, 2025, gives pro forma effect to the Transactions as if they had occurred on January 1, 2025.

The unaudited pro forma consolidated financial information was prepared in accordance with Article 11 of Regulation S-X, using the assumptions set forth in the notes to the unaudited pro forma consolidated financial information. The unaudited pro forma consolidated financial information has been adjusted to include transaction accounting adjustments, which reflect the application of the accounting required by GAAP, linking the effects of the Transactions listed above to the Company’s historical consolidated financial statements.

The unaudited pro forma consolidated financial information is for illustrative and informational purposes only and is not necessarily indicative of the operating results that would have occurred if the Transactions had been completed as of the dates set forth above, nor is it indicative of the future consolidated results of operations or financial position of the Company. Further, pro forma adjustments represent management’s best estimates based on information available as of the date of this prospectus and are subject to change as additional information becomes available.

The unaudited pro forma consolidated financial information should be read together with “Organizational Structure,” “Use of Proceeds,” “Capitalization,” and “Certain Relationships and Related Person Transactions” included elsewhere in this prospectus and “Part II—Item 6—Selected Financial Data,” “Part II—Item 7—Management’s Discussion and Analysis of Financial Condition and Results of Operations,” and the historical consolidated financial statements and related notes thereto included in our 2025 Form 10-K, which are incorporated by reference in this prospectus.

 

47


Table of Contents

Medline Inc.

UNAUDITED PRO FORMA CONSOLIDATED BALANCE SHEET

As of December 31, 2025

(in millions, except per share amounts)

 

     Historical      Offering
Transactions
Adjustments
           Pro Forma  

ASSETS

          

Current assets:

          

Cash and cash equivalents

   $ 1,939      $ —         $ 1,939  

Trade accounts receivable, net of allowance for credit losses of $152

     3,533        —           3,533  

Inventories

     4,769        —           4,769  

Other current assets

     438        —           438  
  

 

 

    

 

 

      

 

 

 

Total current assets

     10,679        —           10,679  

Property, plant and equipment, net

     4,778        —           4,778  

Other non-current assets

          

Goodwill

     8,079        —           8,079  

Intangible assets, net

     13,893        —           13,893  

Deferred tax assets

     583        265       (b)      

 

 

 

848

 

 

Other long-term assets

     472        —           472  
  

 

 

    

 

 

      

 

 

 

Total other non-current assets

     23,027        265          23,292  
  

 

 

    

 

 

      

 

 

 

Total assets

   $ 38,484      $ 265        $ 38,749  
  

 

 

    

 

 

      

 

 

 

LIABILITIES AND STOCKHOLDERS’ EQUITY

          

Current liabilities:

          

Current portion of long-term borrowings and other short-term borrowings

   $ 77      $ —         $ 77  

Accounts payable

     961        —           961  

Accrued expenses and other current liabilities

     1,452        4       (a)         1,456  
  

 

 

    

 

 

      

 

 

 

Total current liabilities

     2,490        4          2,494  

Non-current liabilities

          

Long-term borrowings, less current portion

     12,484        —           12,484  

Tax receivable agreement liability

     3,542        434       (c)         3,976  

Other long-term liabilities

     682        —           682  
  

 

 

    

 

 

      

 

 

 

Total non-current liabilities

     16,708        434          17,142  
  

 

 

    

 

 

      

 

 

 

Total liabilities

     19,198        438          19,636  

Commitments and Contingencies

          

Stockholders’ equity

          

Class A common stock, par value $0.0001 per share; 50,000 shares authorized; 812 shares issued and outstanding as of December 31, 2025; 841 shares issued and outstanding on a pro forma basis

     —         —           —   

Class B common stock, par value $0.0001 per share; 50,000 shares authorized; 502 shares issued and outstanding as of December 31, 2025; 473 shares issued and outstanding on a pro forma basis

     —         —           —   

Preferred stock, par value $0.0001; 5,000 shares authorized, no shares issued and outstanding as of December 31, 2025 and on a pro forma basis

     —         —           —   

 

48


Table of Contents
     Historical     Offering
Transactions
Adjustments
          Pro Forma  

Additional paid-in capital

     10,717       330       (b  )(c)(d)      11,047  

Accumulated deficit

     (7     (3     (a  )(d)      (10

Accumulated other comprehensive income

     27       1       (d  )      28  
  

 

 

   

 

 

     

 

 

 

Total Medline Inc. stockholders’ equity

     10,737       328         11,065  

Noncontrolling interests

     8,549       (501     (d  )      8,048  
  

 

 

   

 

 

     

 

 

 

Total stockholders’ equity

     19,286       (173       19,113  
  

 

 

   

 

 

     

 

 

 

Total liabilities and stockholders’ equity

   $ 38,484     $ 265       $ 38,749  
  

 

 

   

 

 

     

 

 

 

 

49


Table of Contents

Medline Inc.

UNAUDITED PRO FORMA CONSOLIDATED STATEMENT OF INCOME

For the Year Ended December 31, 2025

(in millions, except per share earnings)

 

     Historical     IPO
Transactions
Adjustments
         Offering
Transactions
Adjustments
         Pro Forma      

Net sales

   $ 28,432     $ —         $ —         $ 28,432    

Cost of goods sold

     20,914       —           —           20,914    
  

 

 

   

 

 

      

 

 

      

 

 

   

Gross profit

     7,518       —           —           7,518    

Operating expense

                

Selling, general and administrative expenses

     4,524       99     (e)(f)       4     (h)       4,627    

Amortization of intangible assets

     704       —           —           704    

Other operating expenses

     78       —           —           78    
  

 

 

   

 

 

      

 

 

      

 

 

   

Total operating expense

     5,306       99          4          5,409    
  

 

 

   

 

 

      

 

 

      

 

 

   

Operating income

     2,212       (99        (4        2,109    
  

 

 

   

 

 

      

 

 

      

 

 

   

Other expense

                

Interest (expense) income, net

     (812     298     (g)       —           (514  

Other expense, net

     (64     (8   (g)       —           (72  

Foreign exchange loss, net

     (88     —           —           (88  
  

 

 

   

 

 

      

 

 

      

 

 

   

Total other (expense) income

     (964     290          —           (674  
  

 

 

   

 

 

      

 

 

      

 

 

   

Income (loss) before income taxes

     1,248       191          (4        1,435    

Provision for income taxes

     91       163     (i)       5     (i)       259    
  

 

 

   

 

 

      

 

 

      

 

 

   

Net income (loss)

     1,157       28          (9        1,176    
  

 

 

   

 

 

      

 

 

      

 

 

   

Net (loss) income attributable to noncontrolling interests

     (2     535     (j)       (31   (j)       502    
  

 

 

   

 

 

      

 

 

      

 

 

   

Net income (loss) attributable to Medline Inc.

   $ 1,159     $ (507      $ 22        $ 674    

Net (loss) income per share:

                

Basic

   $ (0.01             $ 0.82     (k) 

Diluted

   $ (0.01             $ 0.79     (k) 

Weighted-average shares used to compute net (loss) income per share:

                

Basic

     810                 839     (k) 

Diluted

     810                 1,340     (k) 

 

50


Table of Contents

NOTES TO THE UNAUDITED PRO FORMA CONSOLIDATED FINANCIAL INFORMATION

 

1.

Description of the Transactions

The unaudited pro forma consolidated financial information was prepared in accordance with Article 11 of Regulation S-X and present the pro forma financial condition and results of operations of the Company based upon the historical financial information after giving effect to the Transactions and related adjustments set forth in the notes to the unaudited pro forma consolidated financial information. In addition, the unaudited pro forma consolidated financial information does not reflect any cost savings, operating synergies or revenue enhancements that the consolidated company may achieve as a result of the Transactions.

The unaudited pro forma consolidated balance sheet as of December 31, 2025 gives pro forma effect to the Offering Transactions as if they had occurred on December 31, 2025. The unaudited pro forma consolidated statement of income for the year ended December 31, 2025 gives pro forma effect to the IPO Transactions and the Offering Transactions as if they had occurred on January 1, 2025.

Reorganization Transactions and IPO Transactions

On December 17, 2025, the Company offered shares of Class A common stock in the IPO Transactions at the initial public offering price of $29.00 per share. Medline Inc. used the proceeds (net of underwriting discounts and commissions) from the issuance of 179,000,000 shares ($5,078 million) to acquire an equivalent number of newly-issued Common Units from Medline Holdings, which Medline Holdings in turn used $731 million (including interest of $1 million) to repay in full all outstanding indebtedness under our New Euro Term Loan Facility, $3,292 million (including interest of $11 million) to repay a portion of the outstanding indebtedness under the 2028 Refinancing Term Loan Facility, and the remainder for general corporate purposes and to bear all of the expenses of the IPO Transactions. The offering expenses (excluding underwriting discounts and commissions) were approximately $40 million. Subsequently, Medline Inc. used the proceeds (net of underwriting discounts and commissions) from the issuance of 37,034,482 shares ($1,051 million) and from the issuance of shares pursuant to the exercise in full by the underwriters of their option to purchase up to 32,405,172 additional shares of Class A common stock ($919 million) to purchase or redeem an equivalent aggregate number of shares of Class A common stock and Common Units from our pre-IPO owners, as described under “Organizational Structure—IPO Transactions.”

As a result of the Reorganization Transactions, Medline Inc. is a holding company, and its sole material asset is a controlling equity interest in Medline Holdings. As a result of the Reorganization Transactions and IPO Transactions, immediately thereafter Medline Inc. owned approximately 61.7% of the economic interest in Medline Holdings but has 100.0% of the voting power and controls the management of Medline Holdings. As the general partner of Medline Holdings, Medline Inc. operates and controls all of the business and affairs of Medline Holdings and its subsidiaries and has the obligation to absorb losses and receive benefits from Medline Holdings. The Reorganization Transactions, whereby Medline Inc. began to consolidate Medline Holdings in its consolidated financial statements, were accounted for as a reorganization of entities under common control. As a result, the consolidated financial statements of Medline Inc. will include the assets and liabilities received in the Reorganization Transactions at their historical carrying amounts, as reflected in the historical consolidated financial statements of Medline Holdings.

For a complete description of the Reorganization Transactions, see section entitled “Organizational Structure” included elsewhere in this prospectus.

Offering Transactions

Prior to the consummation of the Offering Transactions, certain of the selling stockholders will exchange Common Units for shares of Medline Inc. Class A common stock and then sell such shares as part of the Offering Transactions. The selling stockholders are offering 75,000,000 shares of Medline Inc.’s Class A common stock in this

 

51


Table of Contents

offering at the offering price of $41.00 per share, after deducting estimated underwriter discounts and commissions.

 

2.

Notes to Unaudited Pro Forma Consolidated Balance Sheet

Transaction accounting adjustments include the following adjustments related to the unaudited pro forma consolidated balance sheet as of December 31, 2025.

Adjustments related to the Offering Transactions

 

  a)

Represents the accrual of additional non-recurring transaction-related costs in connection with the Offering Transactions that were not reflected in the historical consolidated balance sheet as of December 31, 2025.

 

  b)

Following the Reorganization Transactions, Medline Inc. is subject to U.S. federal income taxes, in addition to state and local taxes, as a corporation on its share of Medline Holdings’ taxable income. The presented deferred tax asset is measured based on the following: (i) differences between financial reporting and tax basis associated with Medline Inc.’s investment in Medline Holdings; (ii) tax benefits from future deductions attributable to payments under the tax receivable agreement (“TRA”) as a result of the IPO Transactions; and (iii) other tax attributes at Medline Inc. and its subsidiaries.

Prior to the consummation of this offering, certain of the selling stockholders will exchange Common Units for shares of our Class A common stock. As a result, the pro forma balance sheet reflects an adjustment to our taxes assuming the federal rates currently in effect and the highest statutory rates apportioned to each state, local and foreign jurisdiction. We will record an additional deferred tax asset of $265 million (or $281 million if the underwriters exercise in full their option to purchase additional shares of Class A common stock) and a corresponding adjustment to additional paid-in capital.

The additional deferred tax asset includes (i) a gross deferred tax asset of $202 million related to Medline Inc.’s investment in Medline Holdings, (ii) a deferred tax asset of $110 million related to tax benefits from future deductions attributable to payments under the TRA, and (iii) a reduction for the partial valuation allowance of $47 million on our investment in Medline Holdings related to the portion of the basis difference that will only reverse upon the sale of our interests, which would result in a capital loss that we do not expect to be able to utilize. To the extent we estimate that we will not realize either a portion or all of our deferred tax assets, based on an analysis of the available sources of taxable income, we will further reduce our deferred tax assets with a valuation allowance.

 

  c)

Prior to the completion of the IPO Transactions, Medline Inc. entered into a TRA with certain of the pre-IPO owners that provides for the payment by Medline Inc. to such pre-IPO owners of 90% of the benefits, if any, that Medline Inc. actually realizes, or is deemed to realize (calculated using certain assumptions), as a result of (i) Medline Inc.’s allocable share of existing tax basis acquired in the IPO, increases in Medline Inc.’s allocable share of existing tax basis and adjustments to the tax basis of the assets of Medline Holdings as a result of sales or exchanges of Common Units (including Common Units issued upon conversion of vested Incentive Units), (iii) Medline Inc.’s utilization of certain tax attributes of the Blocker Companies (including the Blocker Companies’ allocable share of existing tax basis), and (iv) certain other tax benefits related to entering into the tax receivable agreement, including tax benefits attributable to payments under the tax receivable agreement. The TRA was accounted for as a contingent liability, with amounts accrued when considered probable and reasonably estimable.

We will record an additional $434 million liability (or $499 million if the underwriters exercise in full their option to purchase additional shares of Class A common stock) based on our estimate of the aggregate amount that we will pay to the pre-IPO owners under the TRA as a result of the Offering Transactions with a corresponding decrease to additional paid-in capital. This amount is equal to 90.0% of certain tax benefits that the Company estimates that Medline Inc. will realize as a result of (i) $370 million increase in tax benefits related to Medline Inc.’s allocable share of existing tax basis

 

52


Table of Contents

and tax basis adjustments to the tangible and intangible assets of Medline Holdings as a result of sales or exchanges of Common Units in connection with the Offering Transactions and (ii) $112 million of certain other tax benefits related to entering into the TRA, including tax benefits attributable to payments under the TRA as a result of the Offering Transactions.

However, assuming (i) a price of $42.88 per share of our Class A common stock (the closing sales price of our shares of Class A common stock on March 4, 2026 as reported on Nasdaq); (ii) a constant corporate tax rate of 25.7%; (iii) we will have sufficient taxable income to fully utilize the tax benefits; and (iv) no material changes in tax law, if the Continuing Unitholders were to exchange all of the Common Units that they will hold immediately following our IPO and this offering, and, assuming all Incentive Units are converted to Common Units and subsequently exchanged for shares of Class A common stock at a price of $42.88 per share of Class A common stock, we estimate that we would, as a result of such hypothetical exchange, record an additional deferred tax asset of approximately $5,204 million and that increase to the aggregate noncurrent liability we would record based on our estimate of the increase to the aggregate amount that Medline Inc. would pay under the tax receivable agreement is approximately $7,165 million, generally payable over a 15-year period.

 

  d)

Represents the adjustment to noncontrolling interests related to certain selling stockholders exchanging their Common Units for shares of Medline Inc. Class A common stock.

The following table is a reconciliation of the adjustments impacting the 36.14% of net assets attributable to the noncontrolling interest:

 

(in millions)    As of
December 31,
2025
 

Reclassification of additional paid-in capital

   $ 499  

Reclassification of accumulated deficit

     1  

Reclassification of accumulated other comprehensive income

     1  
  

 

 

 

Total

   $ 501  
  

 

 

 

 

3.

Notes to Unaudited Pro Forma Consolidated Statement of Income

Transaction accounting adjustments include the following adjustments related to the unaudited pro forma consolidated statements of income for the year ended December 31, 2025 as follows:

Adjustments related to the Transactions

 

  e)

Represents the adjustment to stock-based compensation expense related to the following:

 

  i.

Recognition of $4 million of compensation expense associated with the modification of equity awards held by Exchanging Unitholders in connection with the IPO Transactions; and

 

  ii.

Recognition of $1 million of compensation expense associated with certain new RSUs issued in connection with the IPO Transactions.

 

  f)

Represents the recognition of compensation expense for the year ended December 31, 2025, related to cash awards incurred in connection with the IPO Transactions. The awards are payable to certain employees on the first anniversary of the IPO and are contingent on continued employment of the awardees through that date.

 

  g)

Reflects (i) the reduction in contractual interest expense as a result of the repayment of a portion of the outstanding indebtedness under our 2028 Refinancing Term Loan Facility and repayment in full of the outstanding indebtedness under our New Euro Term Loan Facility, as described herein, (ii) the reduction in amortization expense associated with the unamortized debt issuance costs that were

 

53


Table of Contents
  written-off as a result of the repayment of our 2028 Refinancing Term Loan Facility, and (iii) the recognition of interest expense in the amortization of the bifurcated embedded derivative, as if such repayment occurred on January 1, 2025.

 

(in millions)    Year Ended
December 31,
2025
 

Reduction in contractual interest

   $ 282  

Reduction in amortization expense

     16  

Recognition of interest related to amortization of the bifurcated embedded derivatives

     (8
  

 

 

 

Total

   $ 290  
  

 

 

 

 

  h)

Represents non-recurring transaction-related costs in connection with the Offering Transactions that were not reflected in the historical consolidated statement of income for the year ended December 31, 2025. These non-recurring transaction-related costs are reflected as if incurred on January 1, 2025, the date the Offering Transactions occurred for purposes of the unaudited pro forma consolidated statement of income.

 

  i)

Following the Reorganization Transactions, Medline Inc. became subject to U.S. federal income taxes, in addition to state, local and foreign taxes. As a result, the unaudited pro forma consolidated statement of income reflects an adjustment to income tax expense to reflect an effective income tax rate of 25.5% for the year ended December 31, 2025, which includes a provision for U.S. federal income taxes and assumes the highest statutory rates apportioned to each state and local jurisdiction.

 

  j)

As a result of the IPO and Offering Transactions, Medline Inc. will own approximately 63.9% of the economic interest in Medline Holdings. The ownership percentage held by noncontrolling interest will be approximately 36.1%. As a result, net income attributable to the noncontrolling interest represented 37.3% of the net income before income taxes.

 

  k)

The basic and diluted pro forma net income per share of Class A common stock represents pro forma net income attributable to Medline Inc. divided by the weighted average of Class A common stock outstanding. The noncontrolling interest owners own shares of Class B common stock. These shares of Class B common stock are not considered participating securities because they have no right to receive dividends or a distribution on liquidation or winding up of Medline Inc., and no earnings are allocable to such class. Accordingly, basic and diluted income per share of Class B common stock has not been

 

54


Table of Contents
  presented. The table below presents the computation of pro forma basic and dilutive net income per share for Medline Inc. (in millions, except per share amounts):

 

     Year Ended
December 31,
2025
 

Numerator:

  

Net income

   $ 1,176  

Net income attributable to noncontrolling interests

     502  
  

 

 

 

Net income attributable to Medline Inc.

     674  

Adjustment to net income attributable to Medline Inc.

     16  
  

 

 

 

Numerator for net income per share (Basic)

   $ 690  

Net income effect of dilutive securities:

  

Effect of stock compensation awards

     8  

Effect of conversion of Class B common stock to Class A common stock(2)

     354  
  

 

 

 

Numerator for net income per share (Diluted)

   $ 1,052  

Denominator:

  

Weighted-average shares of Class A common stock outstanding (Basic)

     839  

Weighted average effect of dilutive securities:

  

Effect of stock compensation awards(1)

     28  

Effect of conversion of Class B common stock to Class A common stock(2)

     473  

Weighted-average shares of Class A common stock outstanding (Diluted)

     1,340  

Pro Forma Basic net income per share

   $ 0.82  

Pro Forma Diluted net income per share

   $ 0.79  
 
(1)

There were no anti-dilutive securities for the year ended December 31, 2025, on a pro forma basis.

(2)

The holders of Class B common stock have exchange rights which enable the holders of Class B common stock to exchange Class B common stock for shares of Class A common stock on a one-for-one basis. The exchange rights cause the Class B common stock to be considered dilutive shares for purposes of dilutive income per share calculations.

 

55


Table of Contents

MANAGEMENT

Directors and Executive Officers

Set forth below is a list of the names, ages (as of March 3, 2026) and positions of all directors and executive officers of Medline Inc. at the time of this offering.

 

Name

   Age     

Position

James M. Boyle

     54      Chief Executive Officer and Director

Michael B. Drazin

     51      Chief Financial Officer

Stephen L. Miller

     55      Chief Operating Officer

Alex M. Liberman

     62      Chief Legal Officer

Douglas P. Golwas

     57      Chief Commercial Officer

Christopher P. Shryock

     45      Chief Human Resources Officer

Amanda H. Laabs

     45      Chief Product Officer

William J. Abrams

     61      Executive Vice President, Supply Chain Solutions

Charles N. Mills

     64      Chair of the Board of Directors

Joseph P. Baratta

     55      Director

Jacob D. Best

     41      Director

Todd M. Bluedorn

     62      Director

Richard A. Galanti

     69      Director

Patrick J. Healy

     59      Director

Andrew J. Mills

     64      Director

Robert R. Schmidt

     43      Director

Anushka M. Sunder

     39      Director

Thomas W. Sweet

     66      Director

Stephen H. Wise

     53      Director

James M. Boyle has served as our Chief Executive Officer since 2023 and as a member of our board of directors since 2023. Prior to his current role, Mr. Boyle was an Executive Vice President from 2018 to 2023, managing Medline’s customer base of healthcare providers across the continuum of care. In that role, Mr. Boyle was responsible for the strategic direction and execution of all commercial functions across all healthcare sales divisions, as well as the operations and logistics organization. In addition, he oversaw Medline’s distributed products business and the customer support infrastructure to meet the unique challenges of Medline’s customers and their patient communities. Mr. Boyle joined Medline in 1996 as a sales representative in San Antonio, Texas. Since joining, he has held roles as a Sales Trainer, Senior Account Manager, Division Vice President, and Senior Vice President. Mr. Boyle received his B.S. in Industrial Distribution from Texas A&M University.

Michael B. Drazin joined Medline in 2018 as Chief Financial Officer. Prior to joining Medline, Mr. Drazin served as Vice President, Global FP&A and Investor Relations at Illinois Tool Works Inc. from 2016 to 2018. From 2014 to 2018, he served as Vice President, Global Financial Planning & Analysis at Illinois Tool Works Inc. From 2008 to 2014, he served as Group Controller at Illinois Tool Works Inc. Prior to Illinois Tool Works Inc., he served as Group Controller at Click Commerce, Inc., Chief Financial Officer at Presutti Laboratories, Controller at CloudShield Technologies, Inc., Chief Financial Officer at Silicon Valley Internet Capital, and Senior Auditor at Arthur Anderson LLP. Mr. Drazin received his B.S. from Gies College of Business at the University of Illinois at Urbana-Champaign and his M.B.A. from the Kellogg School of Management at Northwestern University.

Stephen L. Miller has served as our Chief Operating Officer since January 1, 2025. Mr. Miller joined Medline in 2022 as Executive Vice President, Supply Chain, a role he held through 2024. Prior to joining Medline, Mr. Miller served as Walmart’s Senior Vice President, Fulfillment Operations from 2020 to 2022 and Vice President, People (U.S. Supply Chain) from 2018 to 2020. Prior to that, he served in various supply chain

 

56


Table of Contents

and manufacturing operations, corporate strategy and human resources roles at The Goodyear Tire & Rubber Company, where he worked for four years, and Kimberly-Clark, where he worked for 19 years. Mr. Miller received his B.S. in Business Logistics from Penn State University.

Alex M. Liberman joined Medline in 1999 as General Counsel and was retitled Chief Legal Officer in 2023. In this role, he oversees several teams responsible for counseling, dispute resolution, compliance, governance, risk, and regulatory. Mr. Liberman additionally held the title of Assistant Secretary from 1999 to 2023 and Secretary from 2023 to 2024, responsible for enterprise risk management at both the board and operational levels. He built several functions within Medline’s corporate office, including legal, compliance, privacy, sustainability, legal operations, and global secretarial—all of which he oversees—and also was instrumental in developing other corporate functions, including medical affairs and information governance. Prior to joining Medline, Mr. Liberman worked as a partner at Hedlund Hanley & John from 1997 to 1998, where he was previously a Senior Associate from 1992 to 1996. Before Hedlund Hanley & John, he was an associate at Sidley Austin. Mr. Liberman received his B.A. in English from the University of Iowa and his J.D. from the University of Michigan.

Douglas P. Golwas has served as our Chief Commercial Officer since 2023. Mr. Golwas joined Medline in 2008 as a Vice President; during his career at the Company, he has held various roles, including most recently as Executive Vice President, Acute Care Sales from 2020 to 2023 and Senior Vice President, Corporate Sales from 2015 to 2019. Prior to joining Medline, he served as Vice President of Sales and Marketing at Carrington Laboratories. Prior to that, he served as Vice President of Sales and Marketing at Berkshire Corporation. Mr. Golwas received his B.S. from Texas Tech University and his M.B.A. from The University of Dallas.

Christopher P. Shryock has served as our Chief Human Resources Officer since joining Medline in 2024. Prior to joining Medline, Mr. Shryock served as Senior Vice President and Chief People Officer at Sam’s Club from 2020 to 2024. Prior to that, Mr. Shryock worked at PepsiCo for 14 years where he served in various roles, including most recently as Senior Vice President, Human Resources, PepsiCo Foods North America (PFNA) Commercial. Before PepsiCo, Mr. Shryock served as Manager, Talent Development at Cendant Corporation from 2005 to 2007. Mr. Shryock received his B.S. in Psychology from Xavier University and his M.A. in Industrial/Organizational Psychology from Hofstra University.

Amanda H. Laabs has served as our Chief Product Officer since January 1, 2025. Ms. Laabs joined Medline in 2006 as part of our medical textiles division and has held a series of escalating product management leadership roles during her time at Medline, including most recently as our Executive Vice President, Medline Brand from 2023 until January 1, 2025. In 2013, Ms. Laabs served in a general manager role leading Medline’s surgical drapes and gowns division, as well as the personal protection division. From 2017 to 2020, she led the Dynacor kitting division, which involved integrating the newly acquired Centurion Medical Products company. In 2020, with that integration successfully completed, Ms. Laabs added the larger surgical kitting business to her portfolio. Prior to joining Medline, Ms. Laabs worked at DuPont, where she worked with leading healthcare companies in a medical-device sales role. Ms. Laabs received dual B.S. degrees in marketing and management science from Virginia Tech and her M.B.A. from the University of Notre Dame.

William J. Abrams has served as our Executive Vice President, Supply Chain Solutions since 2023. Mr. Abrams joined Medline in 2009 as Vice President of Preferred Healthcare and Executive Vice President of Real Estate & Assets and was promoted to President of the Distributed Products Division the following year. While working at Medline, Mr. Abrams also served as President of Suture Express from 2019 to 2021. Prior to joining Medline, Mr. Abrams served as Founding Principal at Hazel Ravine Partners, LLC from 2004 to 2008, and as Chief Executive Officer at InfoPlus Corporation from 2001 to 2003. Mr. Abrams received his B.S.E. in Finance and Real Estate from the Wharton School at the University of Pennsylvania and his M.M. in Finance from the Kellogg School of Management at Northwestern University.

 

57


Table of Contents

Charles N. Mills has served as the Chair of our board of directors since 2018 and as a member of our board of directors since 1985. Mr. Mills served as our Chief Executive Officer from 1997 to 2023. He joined Medline in 1986 as a sales representative and has since held various positions within the company, including sales management, Vice President of Marketing, and Vice President of Manufacturing. Prior to joining Medline, Mr. Mills was a sales representative with IBM. Mr. Mills received both his B.S. in Mechanical Engineering and his M.B.A. from Cornell University. He also serves as a Director of Northwestern Memorial Hospital and was recognized by Modern Healthcare in 2021 as one of the 100 most influential people in healthcare.

Joseph P. Baratta has served as a member of our board of directors since 2021. Mr. Baratta is the Global Head of Blackstone Private Equity Strategies and a member of Blackstone’s Board of Directors. He is also a member of the firm’s Management Committee and serves on many of the firm’s investment committees. Mr. Baratta joined Blackstone in 1998 and in 2001 he moved to London to help establish Blackstone’s corporate private equity business in Europe. Since 2012, Mr. Baratta has served as the firm’s Global Head of Private Equity and is located in New York. Mr. Baratta has served on the boards of many past Blackstone portfolio companies and currently serves as a member or observer on the boards of Ancestry, Candle Media, Merlin Entertainments Group, and SESAC. He is also a former member of the Board of Trustees of Georgetown University; is a trustee of the Tate Foundation; and serves on the board of Year Up, an organization focused on youth employment. Before joining Blackstone, Mr. Baratta was with Tinicum Incorporated and McCown De Leeuw & Company. Mr. Baratta also worked at Morgan Stanley in its mergers and acquisitions department. Mr. Baratta graduated magna cum laude from Georgetown University.

Jacob D. Best has served as a member of our board of directors since 2021. Mr. Best is a Partner at H&F, where he leads Healthcare investing activities in North America. Mr. Best joined H&F in 2009 and re-joined the firm in 2016. He is active in H&F’s investments in PointClickCare and athenahealth. Mr. Best was formerly a Director of Associated Materials, Goodman Global, Snap One, and Ellucian, and was active in H&F’s investments in Verisure. Prior to re-joining H&F, Mr. Best worked as the Chief of Staff at Change Healthcare (formerly Emdeon) and the Head of Medical Networks at Grand Rounds. Prior to H&F, Mr. Best worked at Bain & Company in New York. Mr. Best received his B.A. from the University of Virginia and his M.B.A. from the Stanford University Graduate School of Business, where he was an Arjay Miller Scholar.

Todd M. Bluedorn has served as a member of our board of directors since 2025. Mr. Bluedorn served as Vice Chair of Madison Industries, a privately held industrial company, from 2022 to 2023. Prior to that, he was Chief Executive Officer of Lennox International Inc. (“Lennox”), a climate control solutions provider, from 2007 to 2022 and served as chair of the board of Lennox from 2012 to 2022. Prior to Lennox, Mr. Bluedorn held several senior management positions at United Technologies Corporation from 1995 to 2007 and started his career with McKinsey & Company, where he worked from 1992 to 1995. Mr. Bluedorn served on the board of directors of Eaton Corporation, a global power management company, from 2010 to April 2020. He has served on the board of directors of Texas Instruments, a global semiconductor company, since 2017, where he is the chair of the governance and stockholder relations committee, and Samsara Inc., a connected cloud operations software company, since 2023, where he is a member of the compensation committee and the nominating and corporate governance committee. Mr. Bluedorn received his B.S. in electrical engineering from The United States Military Academy at West Point and his M.B.A from Harvard Business School.

Richard A. Galanti has served as a member of our board of directors since 2025. Mr. Galanti was Executive Vice President and Chief Financial Officer of Costco Wholesale Corporation, a multibillion-dollar global retailer, from October 1993 to March 2024, and Executive Vice President of Costco Wholesale from March 2024 to January 2025. Mr. Galanti joined Costco Wholesale in March 1984 as Vice President of Finance. Mr. Galanti currently serves on the board of directors of Affirm Holdings, Inc., and he served on the board of directors of Costco Wholesale from January 1995 to January 2025. Mr. Galanti received his B.S. in economics from The Wharton School at the University of Pennsylvania and his M.B.A. from Stanford University.

 

58


Table of Contents

Patrick J. Healy has served as a member of our board of directors since 2025. Mr. Healy is the Chief Executive Officer of H&F. He is also a member of H&F’s Investment Committee and the Chairman of its Compensation Committee. Mr. Healy joined H&F in 1994. He is currently a Director of Verisure (Securitas Direct) and Global Music Rights (GMR). His previous investment activities include: Action, Allfunds, AutoScout24, Axel Springer, CarProof, Digitas, DoubleClick, Formula One, Gartmore Investment Management, Gaztransport & Technigaz, Hostelworld (Web Reservations), Iris Software, Mondrian Investment Partners, Nasdaq, National Information Consortium, Nets, Neverfail Springwater, Nielsen, PowerBar, ProSiebenSat.1 Media SE, Scout24, SimpliSafe, TeamSystem, VoiceStream Wireless, Wood Mackenzie, and Young & Rubicam. Prior to H&F, Mr. Healy was employed by James D. Wolfensohn Incorporated in New York and Consolidated Press Holdings in Australia. Mr. Healy started his career stocking paint and sundries at Schoening’s Paint and Wallpaper in Rockford, IL. Mr. Healy received his B.A. from Harvard College and his M.B.A. from Harvard Business School.

Andrew J. Mills has served as a member of our board of directors since 1985 and served as our President from 1997 to 2023. Mr. Mills is the Chief Executive Officer and General Partner of Council Ring Capital, LLC, a position he has held since 2021. He joined Medline as a sales representative in 1986. He then worked in Medline’s OR product division from 1989 to 1992 and went on to manage the Company’s marketing department from 1993 to 1996. He assumed the position of President in 1997 and served in that capacity until his retirement in 2023. Mr. Mills holds 22 granted patents and has three pending. Before joining Medline, he worked in brand management for Procter & Gamble. Mr. Mills received his B.S. from Tulane University and his M.B.A. from the Kellogg School of Management at Northwestern University. He currently serves as a trustee of the Vivo Foundation and the Rush University Medical Center board and was recognized by Modern Healthcare in 2020 and 2021 as one of the 100 most influential people in healthcare.

Robert R. Schmidt has served as a member of our board of directors since 2021. Mr. Schmidt is a Partner and Global Co-Head of Healthcare at Carlyle. He joined Carlyle in 2011 and has been involved in a number of the firm’s investments globally. He is currently a member of the Board of Directors of Included Health, MedRisk, Resonetics, Unchained Labs, and Vantive, and he previously served as a member of the Board of Directors of One Medical and QuidelOrtho. Prior to joining Carlyle, Mr. Schmidt worked at Welsh, Carson, Anderson & Stowe, a private equity firm focused on healthcare and technology investments, and Merrill Lynch Global Private Equity, focused on buyouts in North America. Mr. Schmidt received his B.S. in economics from The Wharton School at the University of Pennsylvania and his M.B.A. from Harvard Business School. He currently serves as a member of the University of Pennsylvania’s External Advisory Board at the Leonard Davis Institute of Health Economics.

Anushka M. Sunder has served as a member of our board of directors since 2021. Ms. Sunder is a Senior Managing Director at Blackstone and Head of Healthcare Private Equity North America. She leads investments in the Business Services and Healthcare sectors and previously spent time in technology and consumer. Ms. Sunder joined Blackstone in 2013 and is a Director of Advarra, Allied, CoreTrust, Precision Medicine Group, TeamHealth, and Optiv and previously served as a Director of Blue Yonder and HealthEdge. She has also been actively involved in Blackstone’s investments in Signature Aviation and NCR. She is Executive Sponsor of Blackstone’s Women’s Initiative. Before joining Blackstone, Ms. Sunder was at TPG Capital and at Goldman Sachs in the Financial Institutions Group. Ms. Sunder received her B.A. from Harvard College, where she graduated magna cum laude and Phi Beta Kappa, and her M.B.A. from Harvard Business School.

Thomas W. Sweet has served as a member of our board of directors since 2024. Mr. Sweet was Chief Financial Officer of Dell Technologies, a global information technology company, from 2014 to August 2023, overseeing all aspects of the company’s finance function, including Dell Financial Services and Dell Technologies Capital, as well as global business operations and corporate strategy. He joined Dell in 1997 and held leadership positions in finance, sales, and in various corporate business units before being named CFO in 2014. Prior to joining Dell, Mr. Sweet was vice president of accounting and finance for Telos Corporation, a cyber, cloud, and enterprise security company, and before that he spent 13 years with Pricewaterhouse providing

 

59


Table of Contents

audit and accounting services to the technology industry. He currently serves on the Board of Directors of 3M and Trimble Inc., as well as the Salvation Army Central Texas Advisory Board and the Chancellor’s Council Executive Committee for the University of Texas System. Mr. Sweet received his B.B.A. in Accounting from Western Michigan University and is a CPA.

Stephen H. Wise has served as a member of our board of directors since 2021. Mr. Wise is a Partner and Co-Head of Americas Corporate Private Equity at Carlyle. Previously, he was the Global Head of Healthcare at Carlyle. He joined Carlyle in 2006 and has led or been a key contributor to several investments including CorroHealth, Curia, Grupo Qualicorp, HCR Manorcare, Healthscope, Medline, MedRisk, Millicent Pharma, MultiPlan, OneMedical, PPD, QuidelOrtho, Rede D’Or São Luiz, Resonetics, Sedgwick, TriNetX, Unchained Labs, and WellDyneRx. He has also led Carlyle’s broader life sciences efforts, including the acquisition of Abingworth in 2022. Mr. Wise currently serves as a Director on the boards of Launch Therapeutics, Resonetics, Sedgwick, and Vantive. He serves on the Board of Dean’s Advisors for Harvard Business School, the Board of Dean’s Advisors for the Harvard School of Public Health, and the Board of Trustees for Bucknell University. He also serves on the advisory board for the Massachusetts General Hospital Center for Global Health. Prior to joining Carlyle, Mr. Wise worked with JLL Partners, a New York-based private equity firm, where he focused on healthcare-related investments. Previously, he worked with J.W. Childs Associates, a Boston-based private equity firm, and prior to that, in the leveraged finance group of Credit Suisse. Mr. Wise earned a B.A. in economics and finance from Bucknell University and received his M.B.A. from Harvard Business School.

Composition of the Board of Directors

Our business and affairs are managed under the direction of our board of directors. In addition, we entered into separate director nomination agreements with the Designating Stockholders in connection with our IPO. These agreements grant the Designating Stockholders the right to designate an agreed number of individuals to our board of directors subject to the maintenance of certain ownership requirements in us. See “Certain Relationships and Related Person Transactions—Director Nomination Agreements.”

Director Independence

Our board of directors has affirmatively determined that each of Mr. Baratta, Mr. Best, Mr. Bluedorn, Mr. Galanti, Mr. Healy, Mr. Schmidt, Ms. Sunder, Mr. Sweet, and Mr. Wise qualify as independent directors under Nasdaq listing standards.

Background and Experience of Directors

When considering whether directors have the experience, qualifications, attributes or skills, taken as a whole, to enable our board of directors to satisfy its oversight responsibilities effectively in light of our business and structure, the board of directors focuses primarily on each person’s background and experience as reflected in the information discussed in each of the directors’ individual biographies set forth above. We believe that our directors provide an appropriate mix of experience and skills relevant to the size and nature of our business. In particular, the members of our board of directors considered the following important characteristics, among others:

 

   

Mr. Boyle—our board of directors considered Mr. Boyle’s perspective, experience, and thorough knowledge of our industry as our Chief Executive Officer.

 

   

Mr. C. Mills—our board of directors considered Mr. C. Mills’ extensive industry knowledge, management expertise, and business experience, particularly from his former role as Medline’s Chief Executive Officer. The Mills Family designated Mr. C. Mills to our board of directors pursuant to its director nomination agreement.

 

   

Mr. Baratta—our board of directors considered Mr. Baratta’s extensive financial, management, and investment experience from his involvement at Blackstone, including as the Global Head of Private

 

60


Table of Contents
 

Equity, and his service on the boards of various companies across multiple sectors. Blackstone designated Mr. Baratta to our board of directors pursuant to its director nomination agreement.

 

   

Mr. Best—our board of directors considered Mr. Best’s significant financial, management, and investment experience from his involvement at H&F, including as a Partner, as well as his thorough knowledge of our industry. H&F designated Mr. Best to our board of directors pursuant to its director nomination agreement.

 

   

Mr. Bluedorn—our board of directors considered Mr. Bluedorn’s significant management expertise and business experience, including his time as Chief Executive Officer of Lennox and his service on the boards of multiple companies.

 

   

Mr. Galanti—our board of directors considered Mr. Galanti’s significant finance and financial reporting experience, specifically as Chief Financial Officer of Costco Wholesale.

 

   

Mr. Healy—our board of directors considered Mr. Healy’s extensive financial, management, and investment experience, particularly from his role as Chief Executive Officer of H&F and his service on the boards of various companies across multiple sectors. H&F designated Mr. Healy to our board of directors pursuant to its director nomination agreement.

 

   

Mr. A. Mills—our board of directors considered Mr. A. Mills’ extensive industry knowledge, management expertise, and business experience, particularly from his former role as President of Medline. The Mills Family designated Mr. A. Mills to our board of directors pursuant to its director nomination agreement.

 

   

Mr. Schmidt—our board of directors considered Mr. Schmidt’s significant financial, management, and investment experience from his involvement at Carlyle, including as Partner and Global Co-Head of Healthcare, as well as his thorough knowledge of our industry. Carlyle designated Mr. Schmidt to our board of directors pursuant to its director nomination agreement.

 

   

Ms. Sunder—our board of directors considered Ms. Sunder’s extensive financial, management, and investment expertise from her involvement as Blackstone, including as Senior Managing Director and Head of Healthcare Private Equity North America, as well as her thorough knowledge of our industry. Blackstone designated Ms. Sunder to the board of directors pursuant to its director nomination agreement.

 

   

Mr. Sweet—our board of directors considered Mr. Sweet’s significant financial and audit experience, including his time as Chief Financial Officer at Dell and his service on the boards of a diverse group of companies.

 

   

Mr. Wise—our board of directors considered Mr. Wise’s significant financial, management, and investment experience from his involvement at Carlyle, including as Partner and Co-Head of Americas Corporate Private Equity, as well as his thorough knowledge of our industry. Carlyle designated Mr. Wise to our board of directors pursuant to its director nomination agreement.

Board Committees

Our board of directors has the following committees: an audit committee; a compensation committee; a nominating and corporate governance committee; and a risk and compliance committee. The composition and responsibilities of each committee are described below. Our board of directors may also establish from time to time any other committees that it deems necessary or desirable. Members serve on these committees until their resignation or until otherwise determined by our board of directors.

 

61


Table of Contents

Audit Committee

Our audit committee consists of Mr. Bluedorn, Mr. Galanti, and Mr. Sweet, with Mr. Sweet serving as chair. Our audit committee is responsible for, among other things:

 

   

selecting and hiring our independent auditors, and approving the audit and non-audit services to be performed by our independent auditors;

 

   

assisting the board of directors in evaluating the qualifications, performance, and independence of our independent auditors;

 

   

assisting the board of directors in monitoring the quality and integrity of our financial statements and our accounting and financial reporting;

 

   

assisting the board of directors in monitoring our compliance with legal and regulatory requirements;

 

   

reviewing the adequacy and effectiveness of our internal controls over financial reporting processes;

 

   

assisting the board of directors in monitoring the performance of our internal audit function;

 

   

reviewing with management and our independent auditors our annual and quarterly financial statements;

 

   

establishing procedures for the receipt, retention, and treatment of complaints received by us regarding accounting, internal accounting controls, or auditing matters and the confidential, anonymous submission by our employees of concerns regarding questionable accounting or auditing matters; and

 

   

preparing the audit committee report required per SEC rules and regulations to be included in our annual proxy statement.

The SEC rules and Nasdaq rules require us to have one independent audit committee member upon the listing of our Class A common stock on Nasdaq, a majority of independent directors within 90 days of the effective date of the registration statement, and all independent audit committee members within one year of the effective date of the IPO registration statement. Mr. Bluedorn, Mr. Galanti, and Mr. Sweet qualify as independent directors under Nasdaq listing standards and the independence standards of Rule 10A-3 of the Exchange Act. In addition, our board of directors has determined that Mr. Galanti and Mr. Sweet are audit committee financial experts within the meaning of Item 407(d) of Regulation S-K under the Securities Act.

Compensation Committee

Our compensation committee consists of Mr. Best, Mr. Schmidt, and Ms. Sunder, with Ms. Sunder serving as chair. Our compensation committee is responsible for, among other things:

 

   

reviewing and approving corporate goals and objectives relevant to the compensation of our CEO, evaluating our CEO’s performance in light of those goals and objectives, and, either as a committee or together with the other independent directors (as directed by the board of directors), determining and approving, or making recommendations to the board of directors with respect to, our CEO’s compensation level based on such evaluation;

 

   

reviewing and approving, or making recommendations to the board of directors with respect to, the compensation of our other executive officers, including annual base salary, bonus, and equity-based incentives and other benefits;

 

   

reviewing and recommending the compensation of our directors;

 

   

reviewing and discussing annually with management our “Compensation Discussion and Analysis” disclosure required by SEC rules;

 

   

preparing the compensation committee report required by the SEC to be included in our annual proxy statement; and

 

   

reviewing and making recommendations with respect to our equity compensation plans.

 

62


Table of Contents

Nominating and Corporate Governance Committee

Our nominating and corporate governance committee consists of Mr. Best, Mr. Schmidt, and Ms. Sunder, with Mr. Schmidt serving as chair. The nominating and corporate governance committee is responsible for, among other things:

 

   

assisting our board of directors in identifying prospective director nominees and recommending nominees to the board of directors;

 

   

overseeing the evaluation of the board of directors;

 

   

reviewing developments in corporate governance practices and developing and recommending a set of corporate governance guidelines; and

 

   

recommending members for each committee of our board of directors.

Risk and Compliance Committee

Our risk and compliance committee consists of Mr. Best, Mr. C. Mills, Mr. Schmidt, Ms. Sunder, and Mr. Sweet, with Mr. Best serving as chair. The risk and compliance committee is responsible for, among other things:

 

   

overseeing the Company’s risk management framework and compliance program as well as infrastructure designed to identify, assess, manage, and monitor the Company’s risks;

 

   

reviewing the risk management and compliance program policies, guidelines and practices implemented by management;

 

   

overseeing the allocation of risk oversight responsibilities to the board of directors and its committees; and

 

   

overseeing management’s exercise of its responsibility to manage legal and regulatory compliance and material government and other investigations.

Compensation Committee Interlocks and Insider Participation

Other than Mr. J. Abrams, Mr. Boyle, Mr. A. Mills, and Mr. C. Mills, no member of our board of directors was at any time during the last completed fiscal year, or at any other time, one of our officers or employees. None of our executive officers currently serves, or has served during the last completed fiscal year, as a member of the board of directors or compensation committee (or other committee performing equivalent functions) of any entity that has one or more of its executive officers serving on our board of directors or compensation committee. We are party to certain transactions with affiliates of our Principal Stockholders and Other Pre-IPO Investors described in “Certain Relationships and Related Person Transactions.”

Code of Ethics

Our Code of Conduct and Ethics applies to all of our officers, directors, and employees, including our principal executive officer, principal financial officer, principal accounting officer, and controller, or persons performing similar functions, and is posted on our website. Our Code of Conduct and Ethics is a “code of ethics,” as defined in Item 406(b) of Regulation S-K. We will make any legally required disclosures regarding amendments to, or waivers of, provisions of our code of ethics on our website. The information contained on, or accessible from, our website is not part of this prospectus by reference or otherwise.

 

63


Table of Contents

Executive Compensation

Compensation Discussion and Analysis

This Compensation Discussion and Analysis provides an overview of our executive compensation philosophy, the overall objectives of our executive compensation program, and each material element of compensation for the fiscal year ended December 31, 2025 that we provided to the following executive officers (whom we refer to as our “Named Executive Officers”), who served in the following principal capacities during fiscal year 2025:

 

Name

  

Title

James M. Boyle

   Chief Executive Officer

Michael B. Drazin

   Chief Financial Officer

James M. Pigott

   President(1)

Douglas P. Golwas

   Chief Commercial Officer

Stephen L. Miller

   Chief Operating Officer
 
(1)

Mr. Pigott retired as President of Medline on December 31, 2025.

The compensation committee of our board of directors (the “Compensation Committee”) is responsible for establishing, implementing, and evaluating our employee compensation and benefit programs. The Compensation Committee periodically reviews and makes recommendations to the board of directors with respect to the adoption of, or amendments to, all equity-based incentive compensation plans for employees, and cash-based incentive plans for executive officers. Our compensation plans and practices are designed by our Compensation Committee to promote achievement of short- and long-term financial and operational objectives while mitigating the possibility of encouraging excessive risk-taking behavior and the potential impact thereof. The Compensation Committee annually evaluates the performance of our executive officers, establishes the annual salaries and annual cash incentive awards for our executive officers, and approves all equity awards. The Compensation Committee’s objective is to ensure that the total compensation paid to our Named Executive Officers, as well as other members of our senior leadership team, is fair, reasonable, and competitive. Generally, the types of compensation and benefits provided to our Named Executive Officers are similar to those provided to other senior members of our management team.

Executive Compensation Objectives and Philosophy

The goal of our executive compensation program is to create long-term value for our investors while at the same time rewarding our executives for superior financial and operating performance and to support retention in a competitive market environment. We believe the most effective way to achieve these objectives is to design an executive compensation program rewarding the achievement of specific annual, long-term, and strategic goals and aligning executives’ interests with those of our investors by further rewarding performance above established goals. We use this philosophy as the foundation for evaluating and improving the effectiveness of our executive pay program. The following are the core elements of our executive compensation philosophy:

 

   

Market Competitive: Compensation levels and programs for members of our senior leadership team, including the Named Executive Officers, should be competitive relative to the marketplace in which we operate. It is important to leverage an understanding of what constitutes competitive pay in our markets and build strategies to attract, incentivize, reward, and retain top talent;

 

   

Performance-Based: A significant portion of executive compensation should be performance-based pay that is “at risk,” based on short-term and long-term goals, which reward both organizational and individual performance; and

 

   

Investor Aligned: Incentives should be structured to create a strong alignment between executives and investors on both a short-term and a long-term basis.

 

64


Table of Contents

By incorporating these design elements, we believe our executive compensation program is responsive to our investors’ objectives and effective in attracting, motivating, and retaining the level of talent necessary to grow and manage our business successfully.

Process for Determining 2025 Compensation

The Compensation Committee is responsible for overseeing key aspects of the executive compensation program, including executive salaries, goals, and payouts under the annual cash incentive plan, the size and structure of equity awards, and any executive perquisites or other benefits. The Compensation Committee is responsible for determining the compensation of the Chief Executive Officer and the other executive officers. At the beginning of each performance cycle, the Compensation Committee approves financial goals designed to align executive pay with company performance and stockholder interests, provide competitive pay opportunities dependent on performance, retain talent, create optimal stockholder value, and mitigate material risk.

In determining the compensation of each of our Named Executive Officers (other than the Chief Executive Officer), the Compensation Committee seeks the input of the Chief Executive Officer. The Chief Executive Officer provides recommendations at least annually to the Compensation Committee regarding the compensation of the other Named Executive Officers. The performance of our Named Executive Officers is reviewed at least annually by the Compensation Committee, with assessments provided by the Chief Executive Officer of all of our Named Executive Officers (other than the Chief Executive Officer), and the Compensation Committee determines each Named Executive Officer’s compensation at least annually.

We believe that compensation should be competitive with compensation for executive officers in similar positions and with similar responsibilities in our marketplace. In determining compensation levels for our Named Executive Officers, the Compensation Committee relies upon the judgment and experience of its members, including their knowledge of competitive compensation levels in our industry. The Compensation Committee considers each Named Executive Officer’s performance, scope of responsibilities, depth and breadth of overall leadership experience, and the importance of the officer’s position to achieving our strategies. Beginning on August 27, 2024 and with respect to 2025 compensation, the Compensation Committee also reviewed and considered survey and benchmarking data of a comparator group of companies prepared by the Compensation Committee’s compensation consultant, Korn Ferry. The Compensation Committee reviews peer company information and market data to better assess the range of compensation needed to attract, retain, and motivate executive talent in our highly competitive industry.

For fiscal year 2025, Korn Ferry provided benchmarking data for compensation planning and worked with management and the Compensation Committee on the overall compensation structure for our senior leadership team. As part of its work, Korn Ferry recommended, and the Compensation Committee approved, a peer group that places greater weight on the peer group’s size and performance profile, with a focus on revenue, revenue growth and market performance. In selecting the peer group, the aim was to select the most appropriate companies against which our compensation-related performance should be measured. The peer group for 2025 consisted of sixteen publicly traded companies with revenues between approximately 0.5 to 1.8 times those of Medline.

 

3M Company

  

Honeywell International Inc.

Abbott Laboratories

  

Illinois Tool Works, Inc.

Baxter International Inc.

  

Kimberly-Clark Corporation

Becton, Dickinson and Company

  

Medtronic plc

Colgate-Palmolive Company

  

Owens & Minor, Inc.

Danaher Corporation

  

Stryker Corporation

GE HealthCare Technologies Inc.

  

Thermo Fisher Scientific Inc.

Henry Schein, Inc.

  

W.W. Grainger, Inc.

 

65


Table of Contents

The Compensation Committee intends to retain an independent executive compensation consultant to provide the Compensation Committee with input and guidance on all components of our executive compensation program, including peer group selection, risk, and stockholder alignment, and advise the Compensation Committee with respect to market data for base salary, annual bonus, long-term equity compensation, and other competitive pay practices for similarly situated executives in our peer group.

Relationship of Compensation Practices to Risk Management

Our compensation plans and practices are designed to mitigate the possibility of encouraging excessive risk-taking behavior and the potential impacts thereof. For example, the following features of our executive compensation program mitigate risk:

 

   

Challenging, but attainable goals that are well-defined and communicated;

 

   

Short-term variable compensation tied to a mix of financial and operational objectives;

 

   

Multi-year, overlapping vesting terms for equity awards, and for the Chief Executive Officer, President, and Chief Operating Officer, financial objectives for a portion of outstanding equity awards; and

 

   

Establishment of controls in the administration of our plans to ensure performance against established company performance metrics is objectively and independently determined.

Considerations in Setting 2025 Compensation

The 2025 compensation of our Named Executive Officers was based on the Company’s performance against enterprise priorities and specific performance metrics and on each Named Executive Officer’s individual performance against their annual strategic objectives. The Compensation Committee believes the total 2025 compensation of our Named Executive Officers was competitive while at the same time being responsible to our stockholders because a significant percentage of total compensation in 2025 was allocated to variable compensation. This variable compensation is paid only upon achievement of Company performance objectives and individual Named Executive Officer goals that contribute to the creation of stockholder value.

The following is a summary of key considerations that affected the development of 2025 compensation decisions for our Named Executive Officers, and which the Compensation Committee believes will continue to affect its compensation decisions in future fiscal years:

Use of Market Data. We establish target compensation levels that are consistent with market practice and internal equity considerations (including position, responsibility, and contribution) relative to base salaries, cash bonuses, and long-term equity compensation. Target compensation levels are additionally consistent with an assessment of the appropriate pay mix for a particular position. In order to gauge the competitiveness of our compensation programs, we also review compensation practices and pay opportunities from our peer group. We attempt to position ourselves to attract and retain qualified senior executives in the face of competitive pressures in relevant labor markets.

Emphasis on Performance. Our compensation program provides increased pay opportunities upon achievement of goals correlated with superior performance over the long term. When evaluating base salary, individual performance is the primary driver that determines each Named Executive Officer’s annual increase, if any. Historically, we have used annual cash bonus and appreciation-based equity awards (profits interests) to reward corporate and individual performance.

Importance of Company Results. In determining the amount of cash bonus for each Named Executive Officer, we consider, among other things, performance with respect to our success in implementing our business strategies that yield long-term benefits and align our Named Executive Officers’ interests with those of our

 

66


Table of Contents

investors. The Compensation Committee believes it is important to hold our Named Executive Officers accountable for overall Company results. For a discussion of the individual and Company performance measures considered by the Committee (as defined below) in connection with 2025 bonus payments, see “—Compensation Elements—Annual Incentive Compensation” below.

Compensation Elements

There are three key components of our executive compensation program for our senior leadership team, including our Named Executive Officers:

 

   

Base salary;

 

   

Annual incentive bonus; and

 

   

Long-term equity incentive compensation in the form of Incentive Units, which are intended to be profits interests for U.S. income tax purposes.

In addition to these key compensation elements, the Named Executive Officers are provided certain other compensation. See “—Other Compensation.”

We believe that offering each of the components of our executive compensation program is necessary to remain competitive in attracting, retaining, and motivating talented executives. Furthermore, we structure the annual incentive bonus and long-term equity incentive compensation to ensure alignment of our executives’ interests with those of our stockholders. Collectively, these components are designed to motivate and reward our executives and drive our short- and long-term performance and increase stockholder value.

Our base salaries are designed to attract and retain individuals with superior talent, to be market competitive and to reward executives for their individual performance and our short-term performance. Our annual incentive bonus program is designed to motivate our executives to achieve the targets we set annually for selected performance metrics, to reward them for that achievement and to hold them accountable if they fail to deliver. Our long-term incentive compensation ensures that our executives have a continuing stake in our long-term success and have incentives to increase our equity value.

Base Salary

The Compensation Committee believes that base salaries are an important component of our executive compensation program and are critical in attracting and retaining executive talent. The Compensation Committee typically reviews base salaries of our Named Executive Officers in the fourth quarter of each year, with any changes effective on the first day of the following fiscal year. In setting annual base salaries, the Compensation Committee takes into consideration our overall financial and operating performance in the prior year, our company-wide target for base salary increases for all employees, its members’ assessment of market and competitive salary information within our peer group, inflation, changes in the scope of an executive officer’s job responsibilities, other components of compensation, and other relevant factors. The Compensation Committee also reviews each Named Executive Officer’s individual performance and the performance of the divisions, business units, or departments for which that person is responsible. For Named Executive Officers other than the Chief Executive Officer, the Compensation Committee also considers any feedback from the Chief Executive Officer regarding that person’s performance. No formulaic base salary increases are provided to the Named Executive Officers.

Based on its review of peer data and each Named Executive Officer’s individual performance, the Compensation Committee approved an increase to the base salary of Mr. Golwas, whose base salary increased from $700,000 to $800,000 for fiscal year 2025. No changes were made to the base salaries of our other Named Executive Officers for fiscal year 2025.

 

67


Table of Contents

The base salary for each of our Named Executive Officers during the fiscal year ended December 31, 2025 was as follows:

 

Name

   Fiscal
Year Ended
December 31,
2025
Base Salary
 

James M. Boyle

   $  1,250,000  

Michael B. Drazin

   $ 810,000  

James M. Pigott

   $ 1,100,000  

Douglas P. Golwas

   $ 800,000  

Stephen L. Miller

   $ 800,000  

Annual Incentive Compensation

We maintain an annual cash-based incentive plan, the Medline Industries, LP Annual Incentive Plan (the “AIP”), which is internally referred to as “Formula,” to reward employees who contribute to our growth, profitability, and value. Annual performance goals are established for each participant and participants must remain employed in good standing through December 31 of the applicable performance year in order to receive their annual bonus. The AIP allows participants to receive quarterly advances on their annual bonus throughout the year based on the company’s determination of performance against objective goals through each calendar quarter. Annual bonus payments, based on actual performance, are reconciled at year-end and any unearned advances are subject to recoupment. The performance objectives for our AIP are established by the Compensation Committee on an annual basis, and following completion of the performance period, the committee determines the actual achievement percentage for each metric.

Under our AIP, each Named Executive Officer has threshold, target and maximum bonus opportunities expressed as a percentage of the Named Executive Officer’s base salary. As described further below, the 2025 AIP bonus opportunity for Mr. Golwas includes an “expense modifier” and a “bad debt modifier.” The expense modifier provided for certain increases or decreases to Mr. Golwas’s AIP payout, which would be lowered or raised by $3,000 for each 10 basis point increase or decrease in total selling expense growth above or below 85% of sales growth, respectively. Adjustments attributable to the modifier are subject to a cap of $25,000, although the modifier cannot result in Mr. Golwas’s actual AIP payout being less than threshold payout nor greater than maximum payout. The bad debt modifier provided that net bad debt amounts exceeding 0.6% Acute Care sales and 0.8% for Post Acute sales would be attributable to cost of goods sold for purposes of calculating the growth performance metric applicable to Mr. Golwas’s AIP award.

The 2025 AIP payout opportunities for Messrs. Boyle, Drazin, Pigott, and Miller included no such modifiers.

For fiscal year 2025, our Named Executive Officers had target and maximum bonus opportunities under the AIP as follows:

 

Name

   AIP
Target
Annual
Bonus as a
Percentage of
Base Salary
    AIP
Maximum
Annual
Bonus as a
Percentage of
Base Salary
 

James M. Boyle

     133     200

Michael B. Drazin

     100     150

James M. Pigott

     100     150

Douglas P. Golwas

     100     150

Stephen L. Miller

     100     150

 

68


Table of Contents

For each performance objective, there is a threshold achievement level at or below which the Named Executive Officer will receive no payout in respect of that performance objective.

The actual 2025 AIP bonus amounts are calculated formulaically based on actual achievement against certain individual performance considerations and financial or operational performance goals, as follows:

First, the weight applied to each specific objective is multiplied by the Named Executive Officer’s AIP maximum annual bonus percentage.

Second, the resulting percentage from the first step is multiplied by the Named Executive Officer’s base salary to determine the maximum amount payable in respect of each performance metric;

Third, the dollar amount from the second step is multiplied by the actual attainment percentage of each applicable performance objective and applicable modifiers measured against a pre-established scale to determine the amount payable; and

Fourth, the sum of the amounts calculated in the third step for each performance objective is the Named Executive Officer’s AIP Bonus.

For fiscal year 2025, the annual bonus payouts for each of our Named Executive Officers was tied to the achievement of various metrics, as reflected in the tables below. The following tables illustrate the calculation of the annual incentive compensation payable to each of our Named Executive Officers under our AIP for fiscal year 2025. In the event actual achievement of a performance objective is between levels, the achievement percentage is calculated using linear interpolation.

For purposes of the AIP, 2025 Plan Adjusted EBITDA is generally calculated as set forth in the section titled “Part II—Item 7—Management’s Discussion and Analysis of Financial Condition and Results of Operations—Non-GAAP Financial Information—Adjusted EBITDA and Adjusted EBITDA Margin” in our 2025 Form 10-K incorporated by reference in this prospectus, less the impact of divestitures and acquisitions and gross tariff-related adjustments. However, for 2025 Plan Adjusted EBITDA, tariff-related adjustments cannot cause a Named Executive Officer’s actual bonus payout to increase above 100% of target and no tariff-related adjustment will be applied if the actual bonus payout, for the respective component, is above 100% of target without the tariff-related adjustment.

Mr. Boyle

Performance Period: January 1, 2025 - December 31, 2025 ($ in millions)

 

Performance Goals

   Weight     Threshold     Target     Maximum     Actual
Attainment
     Actual
Attainment
Percentage
 

Attainment level percentage

       66.5     133     200     

2025 Plan Adjusted EBITDA

     70   $ 3,428     $ 3,732     $ 3,844     $ 3,599        78.09

2025 Total Medline Net Sales

     30   $ 26,017     $ 28,442     $ 28,726     $ 28,432        99.79

Actual Attainment Percentage Performance Period

                84.60

 

69


Table of Contents

Mr. Drazin

Performance Period: January 1, 2025 - December 31, 2025 ($ in millions)

 

Performance Goals

   Weight     Threshold(3)     Target     Maximum     Actual
Attainment
    Actual
Attainment
Percentage
 

Attainment level percentage

       —      100     150    

2025 Plan Adjusted EBITDA

     70   $ 3,428     $ 3,732     $ 3,844     $ 3,599       78.09

Finance Expense as a Percentage of Sales (excl. Bad Debt & Interest)(1)

     20     0.42     0.39     0.36     0.38     122.75

Percentage of Accounts Receivable over 30 days past due(2)

     10     4.00     3.00     2.50     2.11     150.00

Actual Attainment Percentage Performance Period

               94.21
 
(1)

For Mr. Drazin, Finance Expense as a Percent of Sales (excl. Bad Debt & Interest) measures the performance of controllable U.S. finance expenses .

(2)

For Mr. Drazin, Percentage of Accounts Receivable over 30 days past due measures the amount of invoice dollars that are outstanding for more than 30 days from their due date.

(3)

For Mr. Drazin, threshold performance for 2025 Plan Adjusted EBITDA results in 50% payout for that metric, while threshold performance for Finance Expense as a Percentage of Sales (excl. Bad Debt & Interest) and Percentage of Accounts Receivable over 30 days past due results in 0% payout for those metrics.

Mr. Pigott

Performance Period: January 1, 2025 - December 31, 2025 ($ in millions)

 

Performance Goals

   Weight     Threshold     Target     Maximum     Actual
Attainment
     Actual
Attainment
Percentage
 

Attainment level percentage

       50     100     150     

2025 Plan Adjusted EBITDA

     70   $ 3,428     $ 3,732     $ 3,844     $ 3,599        78.09

2025 Total Medline Net Sales

     30   $ 26,017     $ 28,442     $ 28,726     $ 28,432        99.79

Actual Attainment Percentage Performance Period

                84.60

Mr. Golwas

Performance Period: January 1, 2025 - December 31, 2025 ($ in millions)

 

Performance Goals

   Weight     Threshold(2)     Target     Maximum     Actual
attainment
    Actual
Attainment
Percentage
 

Attainment level percentage

       —      100     150    

Adjusted Gross Margin less Expense Year over Year Growth Commercial(1)

     70     2.75     8.75     15.75     12.46     103.13

2025 Plan Adjusted EBITDA

     30   $ 3,428     $ 3,732     $ 3,844     $ 3,599       78.09

Actual Attainment Percentage Performance Period

               96.55
 
(1)

For Mr. Golwas, Adjusted Gross Margin less Expense Year over Year Growth Commercial measures U.S. sales office contribution margin excluding retail growth measures, inventoriable costs and controllable expenses.

(2)

For Mr. Golwas, threshold performance for Adjusted Gross Margin less Expense Year over Year Growth Commercial results in 0% payout for that metric, while threshold performance for 2025 Plan Adjusted EBITDA results in 50% payout for that metric.

Mr. Golwas’s 2025 AIP opportunity included a “net bad debt” modifier, pursuant to which net bad debt in excess of 0.6% of sales for Acute Care and/or 0.8% for Post-Acute Care is charged to cost of goods sold for purposes of calculating the growth performance metric applicable to Mr. Golwas. In addition, Mr. Golwas’s AIP opportunity also included an “expense modifier,” which provided that Mr. Golwas’s AIP bonus payout would be

 

70


Table of Contents

lowered or raised $3,000 for each 10 basis point increase or decrease in total selling expense growth above or below 85% of Commercial Sales Expense Growth, respectively, subject to a cap of $25,000. However, the modifier cannot cause Mr. Golwas’s AIP bonus payout to exceed his maximum payout opportunity, which is set at 150% of his base salary.

Mr. Miller

Performance Period: January 1, 2025 - December 31, 2025 ($ in millions)

 

Performance Goals

   Weight     Threshold     Target     Maximum     Actual
Attainment
     Actual
Attainment
Percentage
 

Attainment level percentage

       0     100     150     

2025 Plan Adjusted EBITDA

     70   $ 3,428     $ 3,732     $ 3,844     $ 3,599        78.09

2025 Total Medline Net Sales

     30   $ 26,017     $ 28,442     $ 28,726     $ 28,432        99.79

Actual Attainment Percentage Performance Period

                84.60

Actual amounts paid under the AIP are calculated by multiplying each named executive officer’s base salary earned and paid in fiscal year 2025 by (i) his AIP target annual cash incentive opportunity (which is reflected as a percentage of eligible base salary), and (ii) the executive’s AIP attainment percentage. The following table illustrates the calculations of the AIP awards under the 2025 AIP based on 2025 performance.

 

Name

   Eligible Base
Salary ($)
     Target AIP
Award (%
of Base
Salary)
    Target AIP
Opportunity
     AIP
Attainment
Percentage
    Actual
Payout ($)
 

James M. Boyle

   $ 1,250,000        133   $ 1,662,500        84.60   $ 1,409,960  

Michael B. Drazin

   $ 810,000        100   $ 810,000        94.21   $ 763,117  

James M. Pigott

   $ 1,100,000        100   $ 1,100,000        84.60   $ 930,573  

Douglas P. Golwas

   $ 800,000        100   $ 800,000        96.55   $ 772,410  

Stephen L. Miller

   $ 800,000        100   $ 800,000        84.60   $ 676,781  

Long-Term Equity Incentive Compensation

In 2021, following our acquisition by Blackstone, Carlyle, and H&F (our “Sponsors”), certain key executives, including the Named Executive Officers, were granted long-term equity incentive awards designed to promote our interests and incentivize them to remain in our service. These long-term equity incentive awards were initially granted in the form of Class B Units in Medline Management Aggregator LLC (the “Aggregator”) under the Medline Management Aggregator LLC Equity Incentive Plan, which we refer to as the “MIP.” In connection with Medline’s initial public offering, the Class B Units in the Aggregator were reclassified into a new class of units called “Incentive Units.” The Incentive Units are “profits interests” under U.S. federal income tax law having economic characteristics similar to stock appreciation rights (i.e., representing the right to share in any increase in the equity value of the Aggregator that exceeds a specified threshold). Unvested Incentive Units are not entitled to distributions from the Aggregator other than tax distributions.

The specific sizes of awards under our MIP and Incentive Unit grants made thereunder to our Named Executive Officers are determined in consideration of our Sponsors’ practices with respect to management equity programs at other companies in their respective portfolios, the executive officer’s position and level of responsibilities with us, and market data.

2025 MIP Awards

Under our MIP, each of our Named Executive Officers (other than Mr. Pigott, who was not eligible for an award under our MIP in 2025 due to his planned retirement) was eligible to earn an equity-based award based on

 

71


Table of Contents

fiscal year 2025 performance (the “2025 Awards”). The 2025 Awards were initially expressed as “dollars at work” as of the award date (or “service inception date”). The actual dollar value of equity-based awards to be granted to our participating Named Executive Officers in respect of the 2025 Awards depends on Company performance relative to the 2025 performance measures reflected in the tables below. Following completion of fiscal year 2025, the earned “dollars at work” will be converted into a number of time-vesting restricted stock units (“RSUs”) under the Medline Inc. 2025 Omnibus Incentive Plan (the “Omnibus Plan”) based on the grant date fair market value of the award, which is expected to occur in the first quarter of 2026. In the event actual achievement of a performance objective is between levels, the earned “dollars at work” is calculated using linear interpolation. The number of RSUs to be delivered in 2026 will be determined by dividing the earned “dollars at work” (based on applicable fair market value) by the initial public offering price of Medline Inc. common stock, which was $29.00. Such RSUs will vest 25% on June 15, 2026 and 25% on each of the first three anniversaries of the vesting commencement date identified in the applicable grant agreement, subject to the Named Executive Officer’s continued employment with us through each applicable vesting date.

The 2025 performance measures and the corresponding threshold, target and maximum “dollars at work” opportunities under the MIP for our Named Executive Officers are summarized in the tables below. For each Named Executive Officer, no 2025 Award is earned, and no RSUs will be delivered, unless threshold performance is achieved for the applicable performance objective. In no event may the earned “dollars at work” exceed the maximum amounts shown in the tables below, even if results are achieved above maximum performance.

The performance measures for the 2025 Awards for each participating Named Executive Officer were 2025 Plan Adjusted EBITDA and 2025 Total Medline Net Sales Year-Over-Year Growth and Sales Year-Over-Year growth.

The 2025 target “dollars at work” for each participating Named Executive Officer were $4,000,000 for Mr. Boyle and $3,250,000 for each of Messrs. Drazin, Golwas and Miller.

The threshold, target and maximum “dollars at work” amounts upon which the number of RSUs actually to be delivered in 2026 will be determined, and the corresponding earned amount of “dollars at work” at each performance level, are shown in the tables below.

Adjusted EBITDA – 70% of Target Dollars at Work

 

Achievement Level

   Threshold      Target      Maximum  

Goal

   $ 3,428,000,00      $ 3,732,000,000      $ 3,844,000,000  
Earned Dollars at Work  

Mr. Boyle

   $ 1,400,000      $ 2,800,000      $ 4,200,000  

Mr. Drazin

   $ 1,137,500      $ 2,275,000      $ 3,412,500  

Mr. Golwas

   $ 1,137,500      $ 2,275,000      $ 3,412,500  

Mr. Miller

   $ 1,137,500      $ 2,275,000      $ 3,412,500  

Net Sales – 30% of Target Dollars at Work

 

Achievement Level

   Threshold      Target      Maximum  
Goal    $26,017,000,000      $28,442,000,000      $28,726,000,000  
Earned Dollars at Work  

Mr. Boyle

   $ 600,000      $ 1,200,000      $ 1,800,000  

Mr. Drazin

   $ 487,500      $ 975,000      $ 1,462,500  

Mr. Golwas

   $ 487,500      $ 975,000      $ 1,462,500  

Mr. Miller

   $ 487,500      $ 975,000      $ 1,462,500  

 

72


Table of Contents

Other Compensation

Sign-on, Retention and Discretionary Bonuses

From time to time, we may award sign-on, retention and discretionary bonuses to attract or retain executive talent. Generally, sign-on bonuses are used to incentivize candidates to leave their current employers or may be used to offset the loss of unvested compensation they may forfeit as a result of leaving their current employers.

None of our Named Executive Officers received any sign-on, retention or discretionary bonuses during fiscal year 2025.

Benefits

We provide various employee benefit programs to our Named Executive Officers, including medical, vision, dental, life insurance, accidental death and dismemberment, long-term disability, short-term disability, health savings accounts, and wellness programs. These benefit programs are available to all of our salaried U.S.-based employees. In addition, pursuant to our executive security program, we may provide personal security services to certain executive officers. These protections are provided due to the range of security issues and threats encountered by our senior executives. We view the security services provided to our executive officers as an integral part of our risk management program and as necessary and appropriate business expenses. However, because such services may be viewed as conveying a personal benefit to our executive officers, we have reported the aggregate incremental costs of such services in the “All Other Compensation” column of the Summary Compensation Table as required by Item 402 of Regulation S-K.

These benefits are provided to the Named Executive Officers to eliminate potential distractions from performing their regular job duties. We believe the cost of these programs is counterbalanced by an increase in productivity by the executives receiving access to them.

Retirement Benefits

We maintain a defined contribution plan that is tax-qualified under Section 401(k) of the U.S. Internal Revenue Code of 1986, as amended (the “Code”) and that we refer to as the “Medline Industries, LP Retirement Plan” or the “401(k) Plan.” The 401(k) Plan is offered on a nondiscriminatory basis to our full-time regular employees, including our Named Executive Officers, and our eligible part-time employees. Subject to certain limitations imposed by the Code, the 401(k) Plan permits eligible employees to defer receipt of up to 75% of their eligible compensation on a pre-tax basis (or on a post-tax basis, with respect to elective Roth deferrals).

We provide matching contributions to the 401(k) Plan in an amount equal to 50% of each participant’s first 8% of deferrals, subject to certain other limits. Participants are 100% vested in both their individual contributions and the matching contributions.

We believe that matching contributions assist us in attracting and retaining talented employees and executives. The 401(k) Plan provides an opportunity for participants to save money for retirement on a tax-deferred basis and to achieve financial security, thereby promoting retention.

Severance Arrangements

We believe that reasonable and appropriate severance benefits are necessary in order to be competitive in Medline’s executive attraction and retention efforts. As discussed below, our Named Executive Officers, other than Mr. Pigott, were eligible to participate in our Amended and Restated Executive Severance Plan, which provides for certain payments, rights, and benefits upon certain qualifying terminations from Medline. Mr. Pigott was entitled to certain payments, rights, and benefits in connection with his transition pursuant to the Pigott Transition Agreement. See “—Potential Payments Upon Termination or Change in Control” below for a description of these benefits.

 

73


Table of Contents

Clawback Policy

We have adopted a compensation recovery policy as required by Rule 10D-1 under the Exchange Act and the corresponding listing standard adopted by Nasdaq (the “Incentive Compensation Clawback Policy”). The policy generally provides that if we are required to prepare an accounting restatement (including a restatement to correct an error that would result in a material misstatement if the error were corrected in the current period or left uncorrected in the current period), we must recover from our current and former Section 16 officers any incentive-based compensation that was erroneously received on or after the effective date of the policy and during the three years preceding the date we are required to prepare such accounting restatement. The amount required to be recovered will be the excess of the amount of incentive-based compensation received over the amount that otherwise would have been received based on the restated financial measure.

In addition, all Incentive Units under the MIP obligate the recipient to repay any after-tax proceeds received in respect of Incentive Units if the recipient is terminated for cause (or we discover within one year following termination that grounds to terminate the recipient’s employment for cause existed at the time of termination) or violates restrictive covenants. Awards under the Omnibus Plan also require repayment of after-tax proceeds received in respect of awards if the participant engages in detrimental activity, which generally includes (i) unauthorized disclosure or use of any confidential or proprietary information of Medline; (ii) any activity that would be grounds to terminate the recipient’s employment or service for cause; (iii) a breach by the recipient of any restrictive covenant by which such recipient is bound, including, without limitation, any covenant not to compete or not to solicit, in any agreement with Medline, or (iv) fraud or conduct contributing to any financial restatements or irregularities, in each case, as determined by the Compensation Committee in its sole discretion.

Tax and Accounting Implications

The Compensation Committee intends to operate its compensation programs with the good faith intention of complying with Section 409A of the Code. We intend to account for equity-based payments with respect to our long-term equity incentive award programs in accordance with the requirements of FASB Accounting Standards Codification Topic 718, Compensation—Stock Compensation (“ASC Topic 718”).

Agreements with Named Executive Officers

In October 2023, we entered into employment agreements with Messrs. Boyle and Pigott in connection with their promotion to the roles of Chief Executive Officer and President and Chief Operating Officer, respectively. These agreements provide for certain payments, rights and benefits upon certain qualifying terminations from Medline. However, in May 2025, we adopted our Executive Severance Plan, pursuant to which our Named Executive Officers, other than Mr. Pigott, are eligible to receive certain payments, rights and benefits upon certain qualifying terminations from Medline. In connection with becoming a participant in our Executive Severance Plan, Mr. Boyle waived the severance payments and benefits provided under his employment agreement in connection with a termination without cause or resignation for good reason. In October 2024, we entered into a transition and separation agreement with Mr. Pigott that sets forth the payments and benefits Mr. Pigott became entitled to receive in connection with his retirement on December 31, 2025. The material terms of Mr. Boyle’s employment agreement and Mr. Pigott’s transition and separation agreement are described below under the headings “Narrative Disclosure to Summary Compensation Table and Grants of Plan-Based Awards Table—Agreements with Named Executive Officers.”

 

74


Table of Contents

Summary Compensation Table

The following table provides summary information concerning compensation earned by our Named Executive Officers for services rendered for the fiscal year ended December 31, 2025.

 

Name and Principal Position

  Year     Salary
($)(1)
    Bonus
($)
    Stock
Awards
($)(2)
    Non-Equity
Incentive Plan
Compensation
($)
    Change in
Pension Value
and
Non-Qualified
Deferred
Compensation
Earnings ($)
    All Other
Compensation
($)(3)
    Total ($)  

James M. Boyle

    2025       1,250,000       0       1,177,665       1,409,960       0       23,347       3,860,972  

Chief Executive Officer

    2024       1,250,000       0       1,201,111       1,847,186       0       7,000       4,305,297  

Michael B. Drazin

    2025       810,000       0       956,853       763,117       0       27,289       2,557,259  

Chief Financial Officer

    2024       810,000       0       1,009,630       933,014       0       7,000       2,759,644  

James M. Pigott

    2025       1,100,000       0       0       930,573       0       8,876,504       10,907,077  

President

    2024       1,100,000       0       1,201,111       1,625,523       0       30,644       3,957,278  

Douglas P. Golwas

    2025       800,000       0       956,853       772,410       0       25,030       2,554,293  

Chief Commercial Officer

    2024       700,000       0       957,407       1,093,750       0       7,000       2,758,157  

Stephen L. Miller

    2025       800,000       0       956,853       676,781       0       9,140       2,442,774  

Chief Operating Officer

    2024       724,000       0       2,680,741       903,404       0       7,000       4,315,145  
 
(1)

Amounts reported in this column represent the Named Executive Officer’s base salary earned during the 2025 fiscal year.

(2)

Amounts reported in this column reflect the fair value of each participating Named Executive Officer’s 2025 Award under the MIP at the service inception date for the award computed in accordance with ASC Topic 718. The 2025 Awards are initially expressed as “dollars at work,” which are earned based on Company and individual performance against the performance goals specified for 2025 Awards. At the time the MIP for 2025 was established, it was expected that the earned dollars at work would be converted into Incentive Units if Medline Inc.’s initial public offering did not occur by the date that the 2025 Awards were expected to be granted. However, given the completion of Medline Inc.’s initial public offering in December, the Compensation Committee expects to grant time-based RSUs to each Named Executive Officer (other than Mr. Pigott) in respect of the Named Executive Officer’s earned dollars at work. The earned dollars at work will be converted into a number of RSUs in the first quarter of 2026 by dividing the earned dollars at work (based on fair market value) by the initial public offering price of Medline Inc. common stock, which was $29.00.

 

As of the date of this prospectus, no time-based RSUs have been granted in respect of the 2025 Awards. It is expected that the accounting grant date for the 2025 Awards will occur in the first quarter of 2026. Since the service inception date precedes the grant date, the Company recognizes the expense associated with these awards from the service inception date through the accounting grant date, remeasuring the fair value of the awards at each reporting period end until the accounting grant date, at which point the fair value of the awards will be fixed with the previously-recognized compensation cost adjusted to the grant date fair value. For purposes of calculating the value of the 2025 Awards reflected in the table, amounts were computed based on the probable outcome of the performance conditions applicable to each award on the service inception date. Assuming maximum achievement of the applicable performance conditions, the fair values of the 2025 Awards granted to eligible Named Executive Officers in fiscal year 2025 were as follows: Mr. Boyle: $1,766,497; Mr. Drazin: $1,435,279; Mr. Golwas: $1,435,279; and Mr. Miller $1,435,279. For information regarding the assumptions used in determining the fair value of these awards, please refer to “Note 17—Stock-Based Compensation” of our audited consolidated financial statements included in our 2025 Form 10-K incorporated by reference in this prospectus.

 

(3)

Amounts reported in this column for Messrs. Boyle, Drazin, Pigott, Golwas, and Miller include employer contributions to our 401(k) plan in the fiscal year ended December 31, 2025. Amounts for Messrs. Boyle, Drazin, Golwas and Miller also include costs related to personal security services. Amount for Mr. Pigott also includes the value of the accelerated vesting of his time-vesting Incentive Units in the amount of $8,868,337 in accordance with the Pigott Transition Agreement, which is described below under “Narrative Disclosure to

 

75


Table of Contents
  Summary Compensation Table and Grants of Plan-Based Awards Table—Agreements with Named Executive Officers—Employment Agreement and Transition and Separation Agreement with Mr. Pigott.” The actual amounts of these compensations are listed in the chart below.

 

Name

   401(k)
Employer
Contribution
($)
     Personal
Security
Services
($)
     Accelerated
Incentive
Units Value
($)
     Total
($)
 

James M. Boyle

     6,646        16,701        0        23,347  

Michael B. Drazin

     14,000        13,289        0        27,289  

James M. Pigott

     8,167        0        8,868,337        8,876,504  

Douglas P. Golwas

     12,589        12,441        0        25,030  

Stephen L. Miller

     7,667        1,473        0        9,140  

Grants of Plan-Based Awards in 2025

The following table provides information with respect to grants of plan-based awards to our Named Executive Officers during the 2025 fiscal year.

 

Name

  Grant
Date(1)
    Estimated Future
Payouts Under Non-Equity
Incentive Plan Awards(2)
    Estimated Future
Payouts Under Equity
Incentive
Plan Awards
    All Other
Stock
Awards:
Number
of Shares
of Stock
or Units
(#)
    All Other
Option
Awards:
Number of
Securities
Underlying
Options (#)
    Exercise
or Base
Price of
Option
Awards
($/Sh)
    Grant
Date
Fair
Value of
Stock
and
Option
Awards
($)
 
  Threshold
($)
    Target
($)
    Maximum
($)
    Threshold
(#)
    Target
(#)
    Maximum
(#)
 

James M. Boyle

    4/11/2025 (3)      0       1,662,500       2,500,000       20,305       40,609       60,914             1,177,665  

Michael B. Drazin

    4/11/2025  (3)      0       810,000       1,215,000       16,497       32,995       49,492             956,853  

James M. Pigott

      0       1,100,000       1,650,000                

Douglas P. Golwas

    4/11/2025 (3)      0       800,000       1,200,000       16,497       32,995       49,492             956,853  

Stephen L. Miller

    4/11/2025  (3)      0       800,000       1,200,000       16,497       32,995       49,492             956,853  
 
(1)

For purposes of this column, the grant date for the awards is the service inception date determined under ASC Topic 718.

(2)

The amounts reported in this column reflect the cash incentive award opportunity range under our AIP, the terms of which are summarized under “—Compensation Elements—Annual Incentive Compensation” above.

(3)

2025 MIP Awards were initially expressed as “dollars at work” prior to the completion of our initial public offering. The 2025 MIP Awards will be delivered as RSUs in the first quarter of 2026 based upon Company performance relative to the 2025 MIP performance goals, as summarized under “ —Compensation Elements—Long-Term Equity Incentive Compensation—2025 Management Incentive Plan” and in footnote 2 to the Summary Compensation Table. Grant date fair value amounts for each Named Executive Officer represent achievement of the 2025 MIP performance goals at target, and the number of RSUs reflect the conversion of the dollars at work at target into a number of RSUs based on the initial public offering price of Medline Inc. common stock, which was $29.00. The number of RSUs expected to be issued to each Named Executive Officer in the first quarter of 2026 are set forth in the Outstanding Equity Awards at Fiscal Year End Table below.

Narrative Disclosure to Summary Compensation Table and Grants of Plan-Based Awards Table

Agreements with Named Executive Officers

The following descriptions of the employment agreements and other agreements with certain Named Executive Officers are qualified in their entirety by the full terms and conditions thereof.

Employment Agreement with Mr. Boyle

We entered into an employment agreement with James M. Boyle, effective as of October 1, 2023, which we refer to as the “Boyle Employment Agreement.” The Boyle Employment Agreement provides that Mr. Boyle will serve as our Chief Executive Officer. The Boyle Employment Agreement provides at-will employment and can be terminated by Mr. Boyle or us at any time. The Boyle Employment Agreement also provided for (i) an initial

 

76


Table of Contents

salary of $1,250,000, subject to periodic review for increase, (ii) eligibility to receive an annual bonus, with a target bonus equal to 100% of base salary, and (iii) for each service year during the employment term, eligibility to receive annual equity award grant (initially consisting of Incentive Units of the Aggregator) having a target value of approximately $3,450,000. Mr. Boyle is also entitled to participate in our employee benefit arrangements and to receive reimbursement for business expense in accordance with our business expense policy.

Mr. Boyle has waived the severance payments and benefits set forth in the Boyle Employment Agreement and will instead be entitled to the severance payments and benefits set forth in the Executive Severance Plan described below.

Upon a termination of Mr. Boyle’s employment due to his death or as a result of his disability, Mr. Boyle will be entitled to any prior year bonus.

The Boyle Employment Agreement contains restrictive covenants, including confidentiality of information, assignment of intellectual property, non-competition, employee no-hire, employee non-solicitation, client and customer non-solicitation, and mutual non-disparagement covenants. The confidentiality covenant and the mutual non-disparagement provision have indefinite terms. The non-competition and non-solicitation covenants are effective both during Mr. Boyle’s employment with us and until the 18-month anniversary of termination of employment for any reason.

Employment Agreement and Transition and Separation Agreement with Mr. Pigott

Effective October 1, 2023, we entered into an employment agreement with James M. Pigott, which we refer to as the “Pigott Employment Agreement,” relating to Mr. Pigott’s employment as our President and Chief Operating Officer. The terms of the Pigott Employment Agreement are the same as the terms of the Boyle Employment Agreement, except that Mr. Pigott received an initial salary of $1,100,000. On October 14, 2024, we entered into a transition and separation agreement with Mr. Pigott, which we refer to as the “Pigott Transition Agreement,” relating to Mr. Pigott’s departure from Medline. Mr. Pigott’s retired as President of Medline effective December 31, 2025, and such departure is not the result of any disagreement with management or our board of directors on any matter relating to our operations, policies, or practices.

Pursuant to the terms of the Pigott Transition Agreement, in connection with Mr. Pigott’s departure, he is entitled to receive the following severance payments and benefits, in addition to certain accrued obligations:

 

   

An amount equal to $4,125,000, representing 1.5 times the sum of Mr. Pigott’s base salary ($1,100,000) and estimated target annual bonus for 2025 ($1,650,000, at the time the Pigott Transition Agreement was entered into), payable in monthly installments in accordance with our standard payroll practices over a period of 18 months;

 

   

The earned annual bonus for calendar year 2025, payable at the same time we generally pay annual bonuses to active employees;

 

   

Subject to timely enrollment in continuation coverage, continued participation in our medical and dental benefit plans at the premium contribution rate for active employees, for 18 months following termination of employment or, if earlier, until the date on which Mr. Pigott becomes eligible for medical and dental benefits from a subsequent employer; and

 

   

Accelerated vesting on the termination date with respect to the following time-vested Incentive Units held by Mr. Pigott: (i) 10% of the Incentive Units granted on October 21, 2021 (i.e., 225,889 Incentive Units), (ii) 15% of the Incentive Units granted on April 1, 2023 (i.e., 51,061 Incentive Units), (iii) 5% of the Incentive Units granted on October 1, 2023 (i.e., 24,565 Incentive Units), and (iv) 15% of the Incentive Units granted on March 29, 2024 (i.e., 37,872 Incentive Units).

Our obligation to provide the severance benefits described above are contingent upon Mr. Pigott’s execution and non-revocation of a release of claims in favor of us and our affiliates and continued compliance with restrictive covenants.

 

77


Table of Contents

The Pigott Transition Agreement reaffirms Mr. Pigott’s obligation to comply with the restrictive covenants set forth in his employment agreement, including confidentiality of information, assignment of intellectual property, non-competition, employee no-hire, employee non-solicitation, client and customer non-solicitation, and mutual non-disparagement covenants. The confidentiality covenant and the mutual non-disparagement provision have indefinite terms. The non-competition and non-solicitation covenants are effective both during Mr. Pigott’s employment with us and until the 18-month anniversary of his termination.

Executive Severance Plan

In May 2025, we adopted the Medline Industries L.P. Executive Severance Plan (the “Severance Plan”). The purpose of the Severance Plan is to provide severance benefits to certain eligible employees of Medline and its affiliates who experience a termination of employment under the conditions described in the Severance Plan. Each of our Named Executive Officers other than Mr. Pigott participates in the Severance Plan. Participants in the Severance Plan are not entitled to severance benefits under any other agreement, plan, program, or policy of Medline, including for Mr. Boyle, the severance payments and benefits set forth in the Boyle Employment Agreement. We amended and restated the Executive Severance Plan in connection with Medline Inc.’s initial public offering.

Under the Severance Plan, participants will be eligible to receive severance payments and benefits in connection with a termination without Cause or resignation for Good Reason, each as defined in the Severance Plan (a “Qualifying Separation”).

In connection with a Qualifying Separation prior to a Change in Control (as defined in the Severance Plan), the severance payments and benefits consist of the following:

 

   

For Mr. Boyle: (i) a lump sum cash payment equal to two (2) times the sum of his then-current base salary plus target annual bonus; (ii) any earned but unpaid prior year bonus, paid when bonuses are paid to executives (a “Prior Year Bonus”); (iii) a pro-rata annual bonus for the year in which the Qualifying Separation occurs, based on actual achievement of applicable performance goals and pro-rated for the period of service during the year in which the Qualifying Separation occurs, paid in a lump sum (a “Pro-Rata Bonus”); (iv) a lump sum cash payment equal to the product of 21 times the monthly employer contribution towards the cost of participation in the Company’s employer-subsidized health plans in which he participates in as of the date of the Qualifying Separation; and (v) outplacement services for up to 12 months (the “Outplacement Benefit”).

 

   

For each of Messrs. Drazin, Golwas, and Miller: (i) a lump sum cash payment equal to one and one-half (1.5) times the sum of his then-current base salary plus target annual bonus; (ii) the Prior Year Bonus; (iii) the Pro-Rata Bonus; (iv) a lump sum cash payment equal to the product of 18 times the monthly employer contribution towards the cost of participation in the Company’s employer-subsidized health plans in which he participates in as of the date of the Qualifying Separation; and (v) the Outplacement Benefit.

In connection with a Qualifying Separation occurring upon or within 24 months (for Mr. Boyle) or 18 months (for Messrs. Drazin, Golwas, and Miller) following a Change in Control, the severance benefits and payments consist of the following:

 

   

For Mr. Boyle: (i) a lump sum cash payment equal to three (3) times the sum of his then-current base salary plus target annual bonus; (ii) the Prior Year Bonus; (iii) the Pro-Rata Bonus; (iv) a lump sum cash payment equal to the product of 24 times the monthly employer contribution towards the cost of participation in the Company’s employer-subsidized health plans in which he participates in as of the date of the Qualifying Separation (the “CIC COBRA Benefit”); and (v) the Outplacement Benefit.

 

   

For each of Messrs. Drazin, Golwas, and Miller: (i) a lump sum cash payment equal to two (2) times the sum of his then-current base salary plus target annual bonus; (ii) the Prior Year Bonus; (iii) the Pro-Rata Bonus; (iv) the CIC COBRA Benefit; and (v) the Outplacement Benefit.

 

78


Table of Contents

As a condition to receiving severance benefits under the Severance Plan (other than any accrued obligations), the participant must execute, deliver and not revoke a separation agreement and release of claims in favor of Medline and continue to comply with any applicable restrictive covenant obligations. Payments under the Severance Plan (other than any accrued obligations) are subject to recoupment in accordance with any clawback policy in effect from time to time (including pursuant to the Incentive Compensation Clawback Policy or otherwise) if a participant breaches any restrictive covenant obligations or otherwise fails to comply with the terms of the Severance Plan.

If any payments or benefits under the Severance Plan would be considered “parachute payments” under Section 280G of the Code, and would be subject to the excise tax imposed by Section 4999 of the Code, then such payments will either be (i) reduced so that no portion of the payments are subject to the excise tax or (ii) delivered in full, whichever of the foregoing results in the participant receiving a greater amount on a net after-tax basis, taking into account all federal, state and local taxes and the excise tax imposed by Section 4999 of the Code.

The Severance Plan may be amended, terminated, or discontinued in whole or in part, at any time and from time to time, except that no amendment, termination, or discontinuance (i) may be made without the consent of a participant who has undergone a Qualifying Separation prior thereto, (ii) that has the effect of reducing or diminishing potential benefits available under the Severance Plan that is not consented to by the affecting participant will be effective with respect to such affected participant until the six-month anniversary of the amendment, discontinuance or termination, and (iii) may be made prior to the latest change in control protection period without the consent of adversely affected participants.

Equity Awards

In 2021, in connection with our acquisition by our Sponsors, we adopted the MIP, pursuant to which the Named Executive Officers and other employees received grants of Incentive Units. In 2025, the awards granted to our Named Executive Officers under the MIP consisted of time-vested Incentive Units. For each Incentive Unit of the Aggregator issued, Medline Holdings issued an Incentive Unit in Medline Holdings to the Aggregator on a one-for-one basis. The time-vested Incentive Units granted in 2025 vest 20% per year on each of the first five anniversaries of the vesting commencement date, subject to the Named Executive Officer’s continued employment with us through each applicable vesting date.

Acceleration; Forfeiture

Except for accelerated vesting that may occur in connection with certain termination events for Mr. Boyle and the accelerated vesting of Incentive Units for Mr. Pigott in connection with his retirement, all unvested Incentive Units are forfeited upon a termination of employment. Upon the occurrence of a sale transaction (defined as described below), certain time-vested Incentive Units held by certain of our Named Executive Officer will become fully vested. For a description of the terms of potential acceleration of Class B Units for certain of our Named Executive Officers, see “—Potential Payments Upon Termination or Change in Control” below.

 

79


Table of Contents

Outstanding Equity Awards at Fiscal Year End

The following table includes certain information with respect to outstanding equity awards held by our Named Executive Officers as of December 31, 2025.

 

    Option Awards     Stock Awards  

Name

  Service
Inception
Date
    Grant
Date
    Number of
Securities
Underlying
Unexercised
Options
(#)
Unexercisable
    Equity
Incentive
Plan
Awards:
Number of
Securities
Underlying
Unexercised
Unearned
Options
(#)
    Option
Exercise
Price
($)
    Option
Expiration
Date
    Number
of
Shares
or
Units
of
Stock
That
Have
Not
Vested
(#)
    Market
Value of
Shares or
Units of
Stock
That
Have Not
Vested
($)
    Equity
Incentive
Plan
Awards:
Number
of
Unearned
Shares,
Units or
Other
Rights
That
Have
Not
Vested
(#)
    Equity
Incentive
Plan
Awards:
Market
or Payout
Value of
Unearned
Shares,
Units or
Other
Rights
That
Have Not
Vested
($)
 

James M. Boyle

    10/21/2021       10/21/2021               451,779 (1)      12,008,015      
    4/1/2022       4/1/2023               204,244 (1)      5,467,857      
    10/1/2023       10/1/2023               687,827 (1)      17,548,737      
    10/1/2023       10/1/2023                   382,126 (3)      9,749,301  
    10/1/2023       10/1/2023                   382,126 (4)      9,749,301  
    10/1/2023       10/1/2023                   382,126 (5)      9,749,301  
    3/29/2023       3/29/2024               201,985 (1)      4,643,352      
    2/13/2024       3/28/2025               183,699 (1)      2,629,908      
    4/11/2025       (2  )               31,739       1,333,038      

Michael B. Drazin

    10/21/2021       10/21/2021               406,601 (1)      10,807,211      
    4/1/2022       4/1/2023               164,269 (1)      4,397,678      
    3/29/2023       3/29/2024               182,222 (1)      4,189,029      
    2/13/2024       3/28/2025               157,133 (1)      2,249,579      
    4/11/2025       (2  )               25,788       1,083,096      

Douglas P. Golwas

    10/21/2021       10/21/2021               282,362 (1)      7,505,013      
    4/1/2022       4/1/2023               127,653 (1)      3,417,424      
    3/29/2023       3/29/2024               126,240 (1)      2,902,081      
    2/13/2024       3/28/2025               149,005 (1)      2,133,215      
    4/11/2025       (2  )               25,788       1,083,096      

Stephen L. Miller

    7/1/2022       7/1/2022               277,106 (1)      7,598,440      
    4/1/2022       4/1/2023               63,826 (1)      1,708,699      
    3/29/2023       3/29/2024               170,424 (1)      3,917,809      
    3/29/2024       3/29/2024               210,401       4,836,824      
    3/29/2024       3/29/2024                   43,833 (3)      1,007,670  
    3/29/2024       3/29/2024                   43,833 (4)      1,007,670  
    3/29/2024       3/29/2024                   43,833 (5)      1,007,670  
    2/13/2024       3/28/2025             272,725 (1)      3,904,440      
    4/11/2025       (2  )               25,788       1,083,096      
 
(1)

Reflects time-vested Incentive Units that vest over 5 years, with 20% vesting on the 12-month anniversary of the vesting commencement date, which is the same as the grant date, and an additional 20% vesting every year thereafter. For Messrs. Boyle and Pigott, a portion of Time-Vested Units will accelerate upon a termination by us without Cause, by the executive for Good Reason, or due to disability. If such termination occurs prior to the first anniversary of the vesting commencement date, 20% of the time-vested Incentive Units will become vested. If such termination occurs after the first anniversary of the vesting commencement date, the number of time-vested Incentive Units that will become vested will be calculated by multiplying (x) 20% of the time-vested Incentive Units by (y) a fraction, the numerator of which is the number of full and partial three-calendar month periods elapsed from the immediately preceding vesting commencement date and the denominator of which is 4. Awards with a service inception date that precede the grant date represent that were initially expressed as “dollars at work” and then converted into a number of time-vested Incentive Units, or for the award with a

 

80


Table of Contents
  service inception date of April 11, 2025, time-based RSUs, in the fiscal year following the service inception date based on Company and individual performance against the performance goals specified in the MIP. For additional details, see “—Compensation Elements—Long-Term Equity Incentive Compensation—2025 Management Incentive Plan” and footnote 3 to the Summary Compensation Table above.
(2)

Reflects 2025 MIP Awards based on actual performance through December 31, 2025. Values are based on $42.00, the closing price of Medline Inc. common stock on December 31, 2025. The earned “dollars at work” for the 2025 MIP will be converted into a number of RSUs in the first quarter of 2026 determined by dividing the “dollars at work” earned under the 2025 MIP Award (based on the fair market value) by the initial public offering price of Medline Inc. common stock, which was $29.00. For additional details, see “—Compensation Elements—Long-Term Equity Incentive Compensation—2025 Management Incentive Plan” and footnote 2 to the Summary Compensation Table above.

(3)

Reflects Performance-Vested Units that vest based on achievement of performance metrics tied to multiples of our Sponsors’ invested capital in Holdings (2.25x MOIC). Value with respect to these Performance-Vested Units was determined based on the closing price of Medline Inc. common stock on December 31, 2025, which was $42.00, and the participation threshold of the Performance-Vested Unit.

(4)

Reflects Performance-Vested Units that vest based on achievement of performance metrics tied to multiples of our Sponsors’ invested capital in Holdings (2.50x MOIC). Value with respect to these Performance-Vested Units was determined based on the closing price of Medline Inc. common stock on December 31, 2025, which was $42.00, and the participation threshold of the Performance-Vested Unit.

(5)

Reflects Performance-Vested Units that vest based on achievement of performance metrics tied to multiples of our Sponsors’ invested capital in Holdings (2.75x MOIC). Value with respect to these Performance-Vested Units was determined based on the closing price of Medline Inc. common stock on December 31, 2025, which was $42.00, and the participation threshold of the Performance-Vested Unit.

(6)

Reflects time-vested Incentive Units that vest over 5 years, with 20% vesting on the 12-month anniversary of the vesting commencement date and an additional 20% vesting every year thereafter.

In accordance with the Pigott Transition Agreement, Mr. Pigott was entitled to accelerated vesting of certain time-vesting Incentive Units upon his retirement on December 31, 2025. All of Mr. Pigott’s remaining unvested time-vested and performance-vested Incentive Units were cancelled and forfeited for no consideration on Mr. Pigott’s termination date. As such, Mr. Pigott held no outstanding equity awards on December 31, 2025. See “Narrative Disclosure to Summary Compensation Table and Grants of Plan-Based Awards Table—Agreements with Named Executive Officers—Employment Agreement and Transition and Separation Agreement with Mr. Pigott” and “Potential Payments Upon Termination or Change in Control—Accelerated Vesting of Equity Awards” for additional information.

Option Exercises and Stock Vested During the Fiscal Year 2025

The following table provides information regarding the amounts received by our Named Executive Officers upon exercise of options or similar instruments or the vesting of stock or similar instruments during the fiscal year ended December 31, 2025.

 

     Option Awards      Stock Awards  

Name

   Number of
Shares
Acquired on
Exercise
(#)
     Value
Realized
on Exercise
($)
     Number of
Shares
Acquired on
Vesting
(#)(1)
     Value
Realized on
Vesting
($)(2)
 

James M. Boyle

           799,632        11,777,744  

Michael B. Drazin

           506,913        7,848,576  

James M. Pigott

           1,008,005        18,947,619  

Douglas P. Golwas

           356,473        5,503,398  

Stephen L. Miller

           255,035        2,876,222  
 
(1)

Reflects time-vested Incentive Units that vested during fiscal year 2025.

(2)

Amounts reported are based upon the appreciation in the value of our business from and after the date of grant through the applicable vesting date based on the most recent valuation prior to the applicable vesting date.

 

81


Table of Contents

Potential Payments Upon Termination or Change in Control

Severance Benefits Upon Termination

Each of our Named Executive Officers other than Mr. Pigott is entitled to severance payments and benefits as set forth in the Severance Plan. The severance payments and benefits payable to Mr. Pigott in connection with his departure are set forth in his transition agreement. These severance payments and benefits are summarized above under the headings “—Narrative Disclosure to Summary Compensation Table and Grants of Plan-Based Awards Table—Agreements with Named Executive Officers—Employment Agreement and Transition and Separation Agreement with Mr. Pigott” and “—Narrative Disclosure to Summary Compensation Table and Grants of Plan-Based Awards Table—Executive Severance Plan.”

Accelerated Vesting of Equity Awards

In connection with Mr. Boyle’s termination by us without “Cause,” by him for “Good Reason” or due to Disability after October 1, 2023 (as such terms are defined in the Boyle Employment Agreement, and each a “Qualifying Termination” under such agreement), provided that Mr. Boyle executes and does not revoke a release of claims, a pro-rata portion of each award of time-vested Incentive Units granted to him that would vest on the next anniversary of the applicable vesting commencement date occurring after the Qualifying Termination will become vested upon such Qualifying Termination, with the number of time-vested Incentive Units that vest calculated by multiplying (x) 20% of the time-vested Incentive Units by (y) a fraction, the numerator of which is the number of full and partial three-calendar month periods elapsed from the immediately preceding anniversary of the applicable vesting commencement date through to the date of the Qualifying Termination, and the denominator of which is 4. Upon any other termination, all of Mr. Boyle’s unvested time-based and performance-based Incentive Units will be cancelled and forfeited for no consideration.

In connection with Mr. Pigott’s retirement on December 31, 2025, a pro-rata portion of each award of time-vested Incentive Units granted to him that would vest on the next anniversary of the applicable vesting commencement date occurring after the termination date became vested. The number of time-vested Incentive Units that vested was calculated by multiplying (x) 20% of the time-vested Incentive Units by (y) a fraction, the numerator of which is the number of full and partial three-calendar month periods elapsed from the immediately preceding anniversary of the applicable vesting commencement date through to the date of Mr. Pigott’s retirement, and the denominator of which is 4. For the time-vested Incentive Units granted to Mr. Pigott in October 2021, in addition to the pro-rata portion of the Time-Based Units that vest, another 5% of the time-vested Incentive Units vested upon his retirement. All of Mr. Pigott’s remaining unvested time-vested and performance-vested Incentive Units were cancelled and forfeited for no consideration on Mr. Pigott’s termination date.

Upon any termination with respect to Messrs. Drazin, Golwas, and Miller, all unvested time-vested Incentive Units (and, for Mr. Miller, all unvested Performance-Vested Units) will terminate and be forfeited immediately for no consideration.

In the event of a sale transaction (as defined below), certain outstanding time-vested Incentive Units held by certain of our Named Executive Officers will become fully vested. Specifically, all time-vested Incentive Units granted to Messrs. Boyle, Drazin, and Golwas in October 2021 will become fully vested upon a sale transaction occurring while the Named Executive Officer is employed. In addition, the time-vested Incentive Units granted to Mr. Boyle in October 2023 and to Mr. Miller in connection with his Key Talent Award will become fully vested upon a sale transaction occurring while the Named Executive Officer is employed. For purposes of accelerated vesting of certain time-vested Incentive Units, a sale transaction generally means the occurrence of (i) the sale or disposition of all or substantially all of the assets of Medline Holdings, other than to certain investors and their affiliates, or (ii) any person or group, other than certain investors and their affiliates, being or becoming the beneficial owner, directly or indirectly, of more than 50% of the total voting power of Medline Holdings, whether by merger, consolidation, or otherwise, and certain investors or their affiliates no longer control the general partner of Medline Holdings.

 

82


Table of Contents

Assuming a termination of employment effective as of December 31, 2025 (i) by us without cause, (ii) by the executive for good reason or (iii) due to the executive’s death or disability, each of the specified Named Executive Officers would have received the severance payments and benefits set forth in the table below. In addition, assuming the occurrence of a sale transaction effective on December 31, 2025, each of the specified Named Executive Officers would have realized the value in respect of accelerated vesting of certain time-vested Incentive Units set forth in the table below.

 

Name

  

Payment Type

   Termination
Without Cause
or for Good
Reason
–Non-CIC
($)
    Termination
Without Cause
or for Good
Reason – CIC
($)
    Termination
Due to
Death or
Disability
($)
    Sale
Transaction
($)
 

James M. Boyle

   Cash severance      7,487,500 (1)      10,400,000 (8)     
   Prior Year Bonus      0 (2)       0 (2)       0 (2)    
   Health benefits      52,732 (3)       60,266 (9)       0    
   Outplacement benefits      8,000 (4)       8,000 (4)      
   Class B Unit Vesting      7,518,183 (5)      7,518,183 (5)      7,518,183 (5)      29,556,751 (6) 
   Total      15,066,415       17,986,449       7,518,183       29,556,751  

Michael B. Drazin

   Cash severance      3,240,000 (1)      4,050,000      
   Prior Year Bonus      0 (2)       0 (2)      
   Health benefits      45,199 (3)       60,266 (9)      
   Outplacement benefits      8,000 (4)       8,000 (4)      
   Class B Unit Vesting            10,807,211 (6) 
   Total      3,293,199       4,118,266         10,807,211  

James M. Pigott

   Cash severance(7)      5,225,000 (7)       
   Prior Year Bonus      0 (2)        
   Health benefits      45,199 (3)        
   Class B Unit Vesting      8,868,337 (5)       
   Total      14,138,536        

Douglas P. Golwas

   Cash severance      3,200,000 (1)      4,000,000 (8)     
   Prior Year Bonus      0 (2)       0 (2)      
   Health benefits      45,199 (3)       60,266 (9)      
   Outplacement benefits      8,000 (4)       8,000 (4)      
   Class B Unit Vesting            7,505,013 (6) 
   Total      3,253,199       4,068,266         7,505,013  

Stephen L. Miller

   Cash severance      3,200,000 (1)      4,000,000 (8)     
   Prior Year Bonus      0 (2)       0 (2)      
   Health benefits      45,199 (3)       60,266 (9)      
   Outplacement benefits      8,000 (4)       8,000 (4)      
   Class B Unit Vesting            4,836,824 (6) 
   Total      3,253,199       4,068,266         4,836,824  
 
(1)

Amount reported for Mr. Boyle reflects a cash severance payment consisting of the sum of (A) two times the sum of his annual base salary ($1,250,000) and target bonus for 2025 ($1,662,500) and (B) annual bonus earned for 2025, pro-rated for the period of service during 2025, paid in a lump sum. The amounts reported for Messrs. Drazin, Golwas and Miller reflect a cash severance payment consisting of the sum of (A) one and one-half times each individual’s base salary ($810,000, $800,000 and $800,000, respectively) and target bonus for 2025 ($810,000, $800,000 and $800,000, respectively) and (B) annual bonus earned for 2025, pro-rated for the period of service during 2025, paid in a lump sum.

(2)

Amounts reported reflect each Named Executive Officer’s annual bonus earned but unpaid for 2024.

(3)

Reflects the cost of providing the Named Executive Officer with continued medical, dental and vision insurance under COBRA for a period of 21 months (for Mr. Boyle) and 18 months (for Messrs. Drazin, Miller and Golwas) based on monthly COBRA rates in effect as of December 31, 2025.

(4)

Reflects the cost of outplacement services for a period of 12 months.

(5)

For Mr. Boyle, the amounts reported reflect partial accelerated vesting of time-vested Incentive Units in the event of termination by us without cause, by Mr. Boyle for good reason, and due to disability. For Mr. Pigott, the amount reported reflects partial accelerated

 

83


Table of Contents
  vesting of the time-vested Incentive Units in accordance with the Pigott Transition Agreement. The amounts reported for the time-vested Incentive Units are based upon the appreciation in the value of our business from and after the date of grant through the date of our most recent valuation prior to December 31, 2025.
(6)

Amounts reported reflect the value of accelerated vesting of time-vested Incentive Units in the event of a sale transaction. The amounts reported for the time-vested Incentive Units are based upon the appreciation in the value of our business from and after the date of grant through the date of our most recent valuation prior to December 31, 2025. For Mr. Boyle, the value of accelerated vesting consists of $12,008,015 for time-vested Incentive Units granted in October 2021 and $17,548,737 for time-vested Incentive Units granted in October 2023. For Messrs. Drazin and Golwas, the value of accelerated vesting relates to time-vested Incentive Units granted in October 2021. For Mr. Miller, the value of accelerated vesting relates to time-vested Incentive Units granted in connection with his Key Talent Award.

(7)

Amount reported reflects the cash severance payable to Mr. Pigott pursuant to the Pigott Transition Agreement, consisting of the sum of (A) one and one-half times the sum of his base salary ($1,100,000) and estimated target annual bonus for 2025 ($1,650,000, at the time the Pigott Transition Agreement was entered into), which is paid over 18 months, and (B) annual bonus earned for 2025 (at target of $1,100,000), which is paid when annual bonuses are generally paid to active employees, in each case subject to Mr. Pigott’s compliance with restrictive covenants.

(8)

Amount reported for Mr. Boyle reflects a cash severance payment consisting of the sum of (A) three times the sum of his annual base salary ($1,250,000) and target bonus for 2025 ($1,662,500) and (B) annual bonus earned for 2025, pro-rated for the period of service during 2025, paid in a lump sum. The amounts reported for Messrs. Drazin, Golwas and Miller reflect a cash severance payment consisting of the sum of (A) two times each individual’s base salary ($810,000, $800,000, and $800,000, respectively) and target bonus for 2025 ($810,000, $800,000, and $800,000, respectively) and (B) annual bonus earned for 2025, pro-rated for the period of service during 2025, paid in a lump sum.

(9)

Amounts reported reflect the cost of providing each Named Executive Officer with continued medical, dental and vision insurance under COBRA for a period of 24 months based on monthly COBRA rates in effect as of December 31, 2025.

Director Compensation

Directors who are employed by us and directors who are affiliated with our Sponsors are not compensated by us for their services as directors. Independent non-employee directors who are not affiliated with our Sponsors or with members of the Mills and Abrams families, which currently only include Messrs. Bluedorn, Galanti and Sweet, are currently entitled to compensation consisting of:

 

   

Annual cash retainer of $125,000 per year;

 

   

Committee chair cash retainers of $25,000 (Audit) and $20,000 (Compensation, Nominating and Governance, and Risk);

 

   

Initial equity award of RSUs with a grant date fair value of $300,000, that cliff vest on March 27, 2027 (for Mr. Sweet) and March 30, 2027 (for Messrs. Bluedorn and Galanti); and

 

   

Beginning in 2026, an annual equity award of RSUs with a grant date fair value of $200,000, vesting on the first anniversary of grant.

The form and amount of compensation for our non-employee directors was established based on recommendations from management’s compensation consultant, Korn Ferry, based on benchmarking against the peer group used for 2025 Named Executive Officer compensation.

During 2025, James Abrams (our former Chief Operating Officer), Charles Mills (our former Chief Executive Officer), and Andrew Mills (our former President) served as members of our board of directors. They did not receive any compensation or benefits for their service in 2025. Mr. Abrams resigned as a member of the board of directors in connection with Medline Inc.’s initial public offering.

 

84


Table of Contents

The following table provides summary information concerning compensation paid or accrued by us to or on behalf of Messrs. Sweet, Galanti, and Bluedorn for services rendered to us as directors during the last fiscal year.

 

Name

   Fees
Earned
or Paid
in Cash
($)
     Stock
Awards
($)
     Non-Equity
Incentive Plan
Compensation
($)
     Change in
Pension Value
and
Nonqualified
Deferred
Compensation
Earnings
     All Other
Compensation
($)
     Total
($)
 

Thomas W. Sweet

     150,000        0        0        0        0        150,000  

Richard Galanti

     75,787        300,000        0        0        0        375,787  

Todd Bluedorn

     4,921        300,000        0        0        0        304,921  
 
(1)

This amount represents the aggregate grant date fair value of (i) RSUs for Common Units of the Aggregator (which were converted into RSUs covering shares of Medline Inc. common stock in connection with Medline’s initial public offering) granted to Mr. Galanti on September 5, 2025 in connection with the commencement of his service and (ii) RSUs granted to Mr. Bluedorn on December 16, 2025 in connection with the commencement of his service. The grant date fair value was calculated in accordance with ASC Topic 718. As of December 31, 2025, all of the RSUs held by each of Mr. Sweet (12,413), Mr. Galanti (11,005), and Mr. Bluedorn (10,345) were unvested. Mr. Sweet was granted RSUs for Common Units in the Aggregator in connection with his commencement of services on September 27, 2024, which were converted into RSUs covering shares of Medline Inc. common stock in connection with Medline’s initial public offering.

 

85


Table of Contents

CERTAIN RELATIONSHIPS AND RELATED PERSON TRANSACTIONS

The agreements described in this section are filed as exhibits to the registration statement of which this prospectus forms a part, and the following descriptions are qualified by reference thereto.

Director Nomination Agreements

In connection with the IPO Transactions, we entered into separate director nomination agreements with each Designating Stockholder that, among other things, permit such Designating Stockholder to designate an agreed number of individuals as directors (such directors, the “Designated Directors” and each, a “Designated Director”), for so long as such Designating Stockholder continues to beneficially own at least 5% of the outstanding shares of Class A common stock, assuming exchange of all Common Units. Each Designating Stockholder has the right to designate a number of directors to our board of directors (rounded up to the nearest whole number) equal to the product of (i) the number of directors on the board of directors of Medline Inc. multiplied by (ii), a fraction, the numerator of which is the aggregate number of shares of our Class A common stock, assuming exchange of all Common Units, beneficially owned by such Designating Stockholder and the denominator of which is the total number of shares of our Class A common stock outstanding, assuming exchange of all Common Units. Notwithstanding the foregoing, Designated Directors designated by the Mills Family may not exceed 20% of our total number of directors. If the number of Designated Directors permitted to be designated by the Mills Family is reduced as a result of such 20% cap, it may designate non-voting observers in lieu thereof. Accordingly, the specific number of directors and/or non-voting observers that each Designating Stockholder is entitled to designate depends on such Designating Stockholder’s beneficial ownership as well as the size of our board of directors. Although a Designating Stockholder may be permitted to designate a certain number of individuals pursuant to the foregoing provisions, there is no requirement that such Designating Stockholder designate all (or any) such individuals. Medline Inc. was advised by the Designating Stockholders that, at the time of our IPO, Blackstone, Carlyle, H&F, and the Mills Family each designated two directors. See “Management—Background and Experience of Directors” for information regarding which of the directors of Medline Inc. were designated by the relevant Designating Stockholder.

Each of our Designating Stockholders (other than the Mills Family) agreed, severally and not jointly, to vote, or cause to be voted, the respective shares of the Class A common stock or Class B common stock, as applicable, beneficially owned or controlled by them in favor of the Company slate that is included in our proxy statement in accordance with the terms of the director nomination agreements.

For so long as the director nomination agreements remain in effect, Designated Directors may be removed only with the consent of the Designating Stockholder that designated such Designated Director.

In addition, the director nomination agreements, in certain circumstances, permit our Designating Stockholders and their affiliates to assign their rights and obligations under the agreements, in whole or in part. Furthermore, the director nomination agreements require us to cooperate with our Designating Stockholders in connection with certain future pledges, hypothecations, grants of security interest in, or transfers (including to third party investors) of any or all of the Class A common stock or Common Units held by our Designating Stockholders, including to banks or financial institutions as collateral or security for loans, advances or extensions of credit. Moreover, the director nomination agreements provide our Designating Stockholders with information rights.

Information and Access Agreement

In connection with our IPO, we entered into an information and access agreement with Hux that, among other things, permits Hux to designate one non-voting observer to our board of directors for so long as Hux continues to beneficially own at least 5% of the outstanding shares of Class A common stock, assuming exchange of all Common Units. In addition, the information and access agreement, in certain circumstances,

 

86


Table of Contents

permits Hux and its affiliates to assign their rights and obligations under the agreement, in whole or in part. Moreover, the information and access agreement provides Hux and its affiliates with information rights.

Exchange Agreement

In connection with the Reorganization Transactions and IPO Transactions, we entered into an exchange agreement (the “Exchange Agreement”) with the Continuing Unitholders pursuant to which each holder of Common Units (including Common Units issued upon conversion of vested Incentive Units) (and certain permitted transferees thereof) may (subject to the terms of the exchange agreement) exchange their Common Units for shares of our Class A common stock on a one-for-one basis, subject to customary conversion rate adjustments for stock splits, stock dividends, and reclassifications, whereupon an equivalent number of shares of Class B common stock held by each such Continuing Unitholder will be automatically transferred to us and cancelled and retired upon any such exchange. Class A common stock received upon such exchanges during a restricted period is subject to the applicable restrictions. The exchange agreement also provides that a holder of Common Units does not have the right to exchange Common Units if Medline Inc. determines that such exchange would be prohibited by law or regulation or would violate other agreements with Medline Inc. to which the holder of Common Units may be subject. Medline Inc. may impose additional restrictions on exchange that it determines to be necessary or advisable so that Medline Holdings is not treated as a “publicly traded partnership” for U.S. federal income tax purposes. As a holder exchanges Common Units for shares of Class A common stock, the number of Common Units held by Medline Inc. is correspondingly increased as it acquires the exchanged Common Units. Holders of outstanding Common Units do not have the right to require a redemption of the Common Units.

Registration Rights Agreement

In connection with the IPO Transactions, we entered into a registration rights agreement with our Principal Stockholders and our Other Pre-IPO Investors, which provides for customary “demand” registrations and “piggyback” registration rights. The registration rights agreement also provides that we will pay certain expenses relating to such registrations and indemnify the registration rights holders against (or make contributions in respect of) certain liabilities which may arise under the Securities Act.

Tax Receivable Agreement

In connection with the Reorganization Transactions, Medline Inc. entered into a tax receivable agreement with certain of our pre-IPO owners that provides for the payment by Medline Inc. to such pre-IPO owners of 90% of certain tax benefits, if any, that Medline Inc. actually realizes, or is deemed to realize (calculated using certain assumptions), as a result of (i) Medline Inc.’s allocable share of existing tax basis in Medline Holdings’ assets acquired in our IPO, (ii) increases in Medline Inc.’s allocable share of existing tax basis and tax basis adjustments to the tangible and intangible assets of Medline Holdings as a result of sales or exchanges of Common Units (including Common Units issued upon conversion of vested Incentive Units) in connection with or after our IPO, including the exchange of Common Units for shares of our Class A common stock by the selling stockholders in connection with this offering, (iii) Medline Inc.’s utilization of certain tax attributes (including any existing tax basis) of the Blocker Companies, which Medline Inc. acquired in connection with our IPO, and (iv) certain other tax benefits related to entering into the tax receivable agreement, including tax benefits attributable to payments under the tax receivable agreement. Sales or exchanges of Common Units (including Common Units issued upon conversion of vested Incentive Units) by Continuing Unitholders to Medline Inc. are expected to result in increases in the tax basis of the assets of Medline Holdings. The existing tax basis, increases in existing tax basis, and the tax basis adjustments generated over time may increase (for tax purposes) Medline Inc.’s depreciation and amortization deductions available to Medline Inc. and, therefore, may reduce the amount of U.S. federal, state, and local tax that Medline Inc. would otherwise be required to pay in the future. It is possible that the IRS may challenge all or part of the validity of such tax basis or other tax attributes covered by the tax receivable agreement, and a court could sustain such a challenge. Medline Inc.’s allocable

 

87


Table of Contents

share of existing tax basis acquired in the IPO and the increase in Medline Inc.’s allocable share of existing tax basis and the anticipated tax basis adjustments upon purchases or exchanges of Common Units (including Common Units issued upon conversion of vested Incentive Units) for shares of Class A common stock may also decrease gains (or increase losses) on future dispositions of certain assets to the extent tax basis is allocated to those assets. Actual tax benefits realized by Medline Inc. may differ from tax benefits calculated under the tax receivable agreement as a result of the use of certain assumptions in the tax receivable agreement, including the use of an assumed blended state and local income tax rate of 6% (as adjusted to take into account the U.S. federal tax benefit of such taxes) to calculate tax benefits. The payment obligation under the tax receivable agreement is an obligation of Medline Inc. and not of Medline Holdings. For purposes of the tax receivable agreement, the cash tax benefits will be generally computed by comparing the actual income tax liability of Medline Inc. to the amount of such taxes that Medline Inc. would have been required to pay had it not had use of the tax attributes covered by the tax receivable agreement. The actual and hypothetical tax liabilities determined in the tax receivable agreement will be calculated using the actual U.S. federal income tax rate in effect for the applicable period and an assumed blended state and local income tax rate of 6% (as adjusted to take into account the U.S. federal tax benefit of such taxes). Payments under the tax receivable agreement are generally due annually five business days following finalization of a schedule showing the relevant tax benefit calculations that is required to be delivered by Medline Inc. within 120 calendar days following the due date (including extensions) of its U.S. corporation income tax return, and interest on such payments will accrue from the due date (without extensions) of such tax return. The term of the tax receivable agreement will continue until all such tax benefits have been utilized or expired. Additionally, in the event of certain changes of control, certain material breaches of the tax receivable agreement by Medline Inc., or an insolvency event, the calculation of certain future payments made under the tax receivable agreement will utilize certain valuation assumptions. Estimating the amount of payments that may be made under the tax receivable agreement is by its nature imprecise, insofar as the calculation of amounts payable depends on a variety of factors. The increase in Medline Inc.’s allocable share of existing tax basis and the anticipated tax basis adjustments upon the purchase or exchange of Common Units (including Common Units issued upon conversion of vested Incentive Units) for shares of Class A common stock, as well as the amount and timing of any payments under the tax receivable agreement, will vary depending upon a number of factors, including:

 

   

the timing of purchases or exchanges—for instance, the increase in any tax deductions will vary depending on the fair market value, which may fluctuate over time, of the depreciable or amortizable assets of Medline Holdings at the time of each purchase or exchange. In addition, the increase in Medline Inc.’s allocable share of existing tax basis acquired upon the future exchange of Common Units (including Common Units issued upon conversion of vested Incentive Units) for shares of Class A common stock will vary depending on the amount of remaining existing tax basis at the time of such purchase or exchange;

 

   

the price of shares of Class A common stock at the time of the purchase or exchange—the increase in any tax deductions, as well as the tax basis increase in other assets, of Medline Holdings, is directly proportional to the price of shares of Class A common stock at the time of the purchase or exchange;

 

   

the extent to which such purchases or exchanges do not result in a basis adjustment—if a purchase or an exchange does not result in an increase to existing basis, increased deductions will not be available;

 

   

the amount of tax attributes—the amount of applicable tax attributes of the Blocker Companies at the time of the Blocker Transfers will impact the amount and timing of payments under the tax receivable agreement;

 

   

changes in tax rates—payments under the tax receivable agreement will be calculated using the actual U.S. federal income tax rate in effect for the applicable period and an assumed blended state and local income tax rate of 6% (as adjusted to take into account the U.S. federal tax benefit of such taxes), so changes in the U.S. federal income tax rate will impact the magnitude of cash tax benefits covered by the tax receivable agreement and the amount of payments under the tax receivable agreement; and

 

88


Table of Contents
   

the amount and timing of our income—Medline Inc. is obligated to pay 90% of the cash tax benefits under the tax receivable agreement as and when realized. If Medline Inc. does not have taxable income, Medline Inc. is generally not required (absent the event of certain changes of control, certain material breaches of the tax receivable agreement by Medline Inc., or an insolvency event) to make payments under the tax receivable agreement for a taxable year in which it does not have taxable income, because no cash tax benefits will have been realized. However, any tax attributes that do not result in realized benefits in a given tax year will likely generate tax attributes that may be utilized to generate benefits in previous or future tax years. The utilization of such tax attributes will result in cash tax benefits that will result in payments under the tax receivable agreement.

We expect that as a result of the size of Medline Inc.’s allocable share of existing tax basis acquired in the IPO (including such existing tax basis acquired from the Blocker Companies pursuant to the Blocker Transfers), the increase in Medline Inc.’s allocable share of existing tax basis and the anticipated tax basis adjustment of the tangible and intangible assets of Medline Holdings upon the purchase or exchange of Common Units (including Common Units issued upon conversion of vested Incentive Units) in connection with or after the IPO and our possible utilization of certain tax attributes (including any existing tax basis), the payments that we may make under the tax receivable agreement will be substantial. Late payments under the tax receivable agreement generally will accrue interest at an uncapped rate equal to one year SOFR plus 500 basis points. The payments under the tax receivable agreement are not conditioned upon continued ownership of us by the pre-IPO owners.

In the event of certain changes of control, certain material breaches of the tax receivable agreement by Medline Inc., or an insolvency event, the calculation of certain future payments made under the tax receivable agreement will utilize certain valuation assumptions, including that (i) in the case of a change of control, any Common Units (including Common Units issued or that would have been issued upon conversion of vested Incentive Units) that have not been exchanged are deemed exchanged for the market value of the shares of our Class A common stock at the time of the change of control and (ii) Medline Inc. will have sufficient taxable income to fully utilize (A) the tax attributes covered by the tax receivable agreement and (B) any remaining net operating losses subject to the tax receivable agreement on a straight line basis over the shorter of the statutory expiration period for such net operating losses or the five-year period after the change of control or other relevant event.

As a result, Medline Inc. could be required to make payments under the tax receivable agreement that are greater than the specified percentage of the actual cash tax benefits that Medline Inc. realizes in respect of the tax attributes subject to the tax receivable agreement or that are prior to the actual realization, if any, of such future tax benefits. In these situations, we may be able to defer the timing of our payment obligations under the tax receivable agreement. Otherwise, our obligations under the tax receivable agreement could have a substantial negative impact on our liquidity.

Furthermore, the distribution payments from Medline Holdings may be less than the required payments under the tax receivable agreement and/or Medline Holdings may not have available cash to make its pro rata share of distributions. If, as a result of these timing discrepancies, insufficient distributions from Medline Holdings, lack of liquidity in Medline Holdings, or otherwise, we do not have sufficient funds to make payments under the tax receivable agreement, we may be able to defer the timing of our payment obligation. Alternatively, in such scenarios, we may have to seek to raise additional capital, incur indebtedness, or take other measures to fund the required payments under the tax receivable agreement, and thus our liquidity could be materially adversely affected.

Decisions made by our pre-IPO owners in the course of running our business may influence the timing and amount of payments that are received by an exchanging or selling existing owner under the tax receivable agreement. For example, the earlier disposition of assets following an exchange generally will accelerate payments under the tax receivable agreement and increase the present value of such payments, and the disposition of assets before an exchange will increase an existing owner’s tax liability without giving rise to any rights of an existing owner to receive payments under the tax receivable agreement.

 

89


Table of Contents

Payments under the tax receivable agreement will be based on the tax reporting positions that we will determine. Medline Inc. will not be reimbursed for any payments previously made under the tax receivable agreement if Medline Inc.’s allocable share of existing tax basis acquired in the IPO and increase upon the purchase or exchange of Common Units (including Common Units issued upon conversion of vested Incentive Units) for share of Class A common stock, the anticipated tax basis adjustments or our utilization of tax attributes are successfully challenged by the IRS, although such amounts may reduce our future obligations, if any, under the tax receivable agreement. As a result, in certain circumstances, payments could be made under the tax receivable agreement in excess of the Medline Inc.’s cash tax benefits.

Medline Holdings Amended and Restated Limited Partnership Agreement

As a result of the Reorganization Transactions and IPO Transactions, Medline Inc. directly or indirectly holds Common Units in Medline Holdings and is the sole general partner of Medline Holdings. Accordingly, Medline Inc. operates and controls all of the business and affairs of Medline Holdings, and, through Medline Holdings and its operating entity subsidiaries, conducts our business.

Pursuant to the amended and restated limited partnership agreement of Medline Holdings, Medline Inc. has the right to determine when distributions will be made to holders of Common Units and the amount of any such distributions. If a distribution is authorized, such distribution will be made to the holders of Common Units and any participating Incentive Units (as described below) pro rata, in accordance with the percentages of their respective Common Units or Incentive Units, as applicable, held. Incentive Units initially will not be entitled to receive distributions (other than tax distributions) until holders of Common Units have received a minimum return as provided in the amended and restated limited partnership agreement of Medline Holdings. However, Incentive Units will have the benefit of adjustment provisions that will reduce the participation threshold for distributions in respect of which they do not participate until there is no participation threshold, at and after which time the Incentive Units would participate pro rata with distributions on Common Units.

The Continuing Unitholders (including Medline Inc.) will incur U.S. federal, state, and local income taxes on their allocable share of any taxable income of Medline Holdings. Net profits and net losses of Medline Holdings will generally be allocated to its holders (including Medline Inc.) pro rata, in accordance with the percentages of Units held, except as otherwise required by law. The amended and restated limited partnership agreement of Medline Holdings provides for cash distributions, which we refer to as “tax distributions,” to the holders of the Units if Medline Inc., as the general partner of Medline Holdings, determines that a holder, by reason of holding Units, incurs an income tax liability. Generally, these tax distributions will be computed based on our estimate of the net taxable income of Medline Holdings allocated to the holder of Units that receives the greatest proportionate allocation of income multiplied by an assumed tax rate equal to 36% with respect to ordinary income or 30% with respect to capital gains or qualified dividend income, in each case, subject to adjustment by the board. Tax distributions will be pro rata as among the Common Units.

Subject to certain restrictions, pursuant to the terms of the amended and restated limited partnership agreement of Medline Holdings, the holders of vested Incentive Units have the right to convert their vested Incentive Units into a number of Common Units of Medline Holdings that generally are equal to (a) the product of the number of vested Incentive Units to be converted with a given per unit participation threshold and then-current difference between the per unit value of a Common Unit at the time of the conversion (based on the public trading price of a share of Class A common stock) and the per unit participation threshold of such vested Incentive Units divided by (b) the per unit value of a Common Unit at the time of the conversion (based on the public trading price of a share of Class A common stock), subject to certain adjustments. Common Units received upon conversion will be exchangeable on a one-for-one basis for shares of Class A common stock of Medline Inc. in accordance with the terms of the exchange agreement as described below. An unvested Incentive Unit is not exchangeable unless and until such Incentive Unit vests.

The amended and restated limited partnership agreement of Medline Holdings also provides that substantially all expenses incurred by or attributable to Medline Inc. (such as expenses incurred in connection

 

90


Table of Contents

with the IPO), but not including obligations incurred under the tax receivable agreement by Medline Inc., income tax expenses of Medline Inc. and payments on indebtedness incurred by Medline Inc., will be borne by Medline Holdings.

Services Agreements

In connection with the Sponsor Acquisition, Medline Holdings entered into services agreements (the “Services Agreements”) with each of Blackstone Management Partners L.L.C. and Blackstone Capital Partners VIII L.P. (collectively, “BX Management”), Carlyle Investment Management L.L.C. (“Carlyle Management”), Hellman & Friedman LP (“H&F Management”) and Mozart Holdco, Inc. (“Mills Family Holdco,” together with BX Management, Carlyle Management and H&F Management, the “Services Agreement Entities”). Under the Services Agreements, Medline Holdings is required to pay or reimburse the Services Agreement Entities and their affiliates for out-of-pocket costs and expenses incurred on behalf of or in connection with the monitoring and evaluation of the operations of Medline Holdings. Medline Holdings is also required to indemnify each of the Services Agreement Entities and certain of their related persons against, among other things, losses and liabilities incurred in connection with or as a result of the services provided to Medline Holdings or its affiliates pursuant to the applicable Services Agreement.

We made payments pursuant to the Services Agreements to BX Management totaling $360 thousand, $711 thousand, and $887 thousand in the years ended December 31, 2023, 2024, and 2025, respectively. We made payments pursuant to the Services Agreements to Carlyle Management totaling $244 thousand and $60 thousand in the years ended December 31, 2023 and 2025, respectively. We made payments pursuant to the Services Agreements to H&F Management totaling $120 thousand and $555 thousand in the years ended December 31, 2024 and 2025, respectively. We have not made any payments to Mills Family Holdco pursuant to the Services Agreements.

Other Transactions

In February 2023, Andrew Mills, a member of our board of directors, received an allocation of term loans under our Senior Secured Credit Facilities (as defined herein), of which $17.8 million and $17.6 million principal remained outstanding as of December 31, 2024 and 2025, respectively. Borrowings under the Senior Secured Credit Facilities bear interest at a floating rate as further described in “Description of Certain Indebtedness—Senior Secured Credit Facilities—Interest rate and fees.” For the years ended December 31, 2023, 2024, and 2025, the Company paid Mr. Mills $0.2 million, $1.9 million, and $0.2 million in principal and $1.6 million, $1.6 million, and $1.5 million in interest, respectively, under the Senior Secured Credit Facilities. For additional details on the terms of the Senior Secured Credit Facilities, see “Description of Certain Indebtedness—Senior Secured Credit Facilities.”

Underwriting of IPO

Blackstone Securities Partners L.P., an affiliate of Blackstone, and TCG Capital Markets L.L.C., an affiliate of Carlyle, underwrote 4,553,194 and 4,553,194 shares, respectively, of the 248,439,654 shares of Class A common stock offered to the market in the IPO, with underwriting discounts and commissions of $0.63173 per share paid by us.

Statement of Policy Regarding Transactions with Related Persons

Our board of directors has adopted a written policy regarding transactions with related persons, which we refer to as our “related party transactions policy.” Our related party transactions policy requires that a “related person” (as defined in paragraph (a) of Item 404 of Regulation S-K) must promptly disclose to our Chief Legal Officer any “related person transaction” (defined as any transaction that is anticipated would be reportable by us under Item 404(a) of Regulation S-K in which we were or are to be a participant and the amount involved

 

91


Table of Contents

exceeds $120,000 and in which any related person had or will have a direct or indirect material interest) and all material facts with respect thereto. Our Chief Legal Officer will then promptly communicate that information to our audit committee. No related person transaction entered into following the completion of our IPO will be executed without the approval or ratification of our audit committee. It is our policy that directors interested in a related person transaction will recuse themselves from any vote on a related person transaction in which they have an interest.

Indemnification of Directors and Officers

We have entered into an indemnification agreement with each of our directors and executive officers. The indemnification agreements, together with our amended and restated bylaws, provide that we will indemnify our directors and officers to the fullest extent permitted by the DGCL, subject to limited exceptions. The indemnification agreements, together with our amended and restated bylaws, also require us to advance expenses, including attorneys’ fees, incurred by our directors and officers in defending against proceedings to which they are or are threatened to be made a party or participant, to the fullest extent permitted by law, subject to limited exceptions. In addition, our amended and restated certificate of incorporation provides that our directors and officers will not be liable to us or our stockholders for monetary damages for breach of fiduciary duty as directors or officers to the fullest extent permitted by the DGCL. There is no pending litigation or proceeding naming any of our directors or officers to which indemnification is being sought, and we are not aware of any pending or threatened litigation that may result in claims for indemnification by any director or officer.

Family and Other Relationships

Charles Mills, a member of our board of directors, served as our Chief Executive Officer from 1997 to October 2023 and is the cousin of Andrew Mills. During fiscal 2023, Mr. Mills received total compensation of $1,137,984, including salary, bonus, and 401(k) contributions.

Andrew Mills, a member of our board of directors, served as our President from 1997 to October 2023 and is the cousin of Charles Mills and the brother-in-law of James Abrams (our former Chief Operating Officer and director). During fiscal 2023, Mr. Mills received total compensation of $394,036, including salary, bonus, and 401(k) contributions.

James Abrams served as a member of our board of directors from 2010 to 2025 and as our Chief Operating Officer from 1997 to October 2023 and is the brother of William J. Abrams, son of Robert Abrams and the brother-in-law of Andrew Mills. During fiscal 2023, Mr. Abrams received total compensation of $487,717, including salary, bonus, and 401(k) contributions.

William J. Abrams is the brother of James Abrams. Mr. Abrams joined Medline in 2009 and has served as our Executive Vice President, Supply Chain Solutions since 2023. During fiscal 2023, fiscal 2024, and fiscal 2025, Mr. Abrams received total compensation of $1,377,619, $1,913,951, and $1,687,051, respectively, including salary, bonus, equity awards, long term incentives, and 401(k) contributions. Mr. Abrams previously held units in the Company’s Managing Partner Program (the “MPU Program”). The MPU Program was a cash-based incentive plan designed to replicate the economics of owning Company common stock. The Managing Partner Units (“MPUs”) issued pursuant to the MPU Program entitled the MPU Unit holders the opportunity to earn both (i) a share of the Company’s “Adjusted Earnings before Taxes” (the Company’s audited consolidated earnings before taxes as determined in accordance with GAAP, as adjusted for certain items) (“Profit Sharing Distributions”) and (ii) special payments tied to certain liquidity events. In addition to regular Profit Sharing Distributions, executives who held MPUs and remained employed until a liquidity event were eligible to receive the “Liquidity Event MPU Amount,” which is an amount per MPU equal to the price per share of Company common stock paid to holders thereof in connection with the liquidity event, less the book value per share of the Company at the time of the liquidity event. The Sponsor Acquisition qualified as a liquidity event under the MPU Program and entitled MPU Unit holders, including Mr. Abrams, to the Liquidity Event MPU Amount to be paid

 

92


Table of Contents

in equal one-third installments, with the first installment paid on the date of the Sponsor Acquisition and the remaining installments on the first and second anniversary of the Sponsor Acquisition, subject to the executive’s compliance with certain restrictive covenants and, with respect to 50% of such distributions, the executive’s continued employment on the distribution dates. The Company’s obligations under the MPU Program were satisfied as of October 21, 2023, and no further grants or distributions under the MPU Program will be made in the future. In fiscal 2023, Mr. Abrams received distributions on his MPU Units of $11,938,474.

Justin Mills is the son of Andrew Mills. Mr. Mills is currently employed by the Company as a sales representative in Acute Care. During fiscal 2024 and fiscal 2025, Mr. Mills received total compensation of $222,784 and $129,487, respectively, including base salary, commission, and other benefits.

Robert Abrams is the father of James Abrams and William J. Abrams and is currently employed as the Company’s Corporate Purchasing Director. During fiscal 2023, fiscal 2024 and fiscal 2025, Mr. Abrams received total compensation of $137,981, $127,917, and $160,868, respectively, comprised of his base salary.

MPU Rollover Investments

As described above, in connection with the Sponsor Acquisition, MPU Unit holders were entitled to receive the Liquidity Event MPU Amount with respect to such holder’s MPU Units. MPU Unit holders were permitted to elect to reinvest a portion of the Liquidity Event MPU Amount (the “Reinvestment Amount”) into (a) Class A Units and/or (b) catch-up profits interests (“CUPIs”) in Medline Holdings (the “Reinvestment Program”), in each case, to be held indirectly by the MPU Unit holder through the Aggregator. A portion of the Reinvestment Amount was permitted to be funded through a loan from Medline Holdings, secured by a pledge of the purchased units.

Pursuant to the terms of the Reinvestment Program, on October 21, 2021: (i) James Boyle reinvested $8,181,419 of his Liquidity Event MPU Amount into Class A Units, of which $5,454,279 was funded by a loan from Medline Holdings; (ii) Michael Drazin reinvested $7,215,170 of his Liquidity Event MPU Amount into CUPIs; (iii) James Pigott reinvested $18,306,416 of his Liquidity Event MPU Amount into Class A Units, of which $12,204,277 was funded by a loan from Medline Holdings; (iv) William J. Abrams reinvested $7,521,238 of his Liquidity Event MPU Amount into Class A Units, of which $5,014,159 was funded by a loan from Medline Holdings; (v) Amanda Laabs reinvested $3,809,629 of her Liquidity Event MPU Amount into Class A Units, of which $2,539,753 was funded by a loan from Medline Holdings; (vi) Alex Liberman reinvested $6,996,528 of his Liquidity Event MPU Amount into Class A Units, of which $4,664,352 was funded by a loan from Medline Holdings; and (vii) Doug Golwas reinvested $7,068,825 of his Liquidity Event MPU Amount into Class A Units, of which $4,712,550 was funded by a loan from Medline Holdings. Loans from Medline Holdings under the Reinvestment Program bore interest at an annual interest rate of 0.25%, compounded annually. Aggregate interest payments paid during the life of the loans by Messrs. Boyle, Pigott, Abrams, Liberman and Golwas and Ms. Laabs totaled $20,454, $45,766, $18,803, $17,491, $17,672, and $9,524, respectively. All loans under the Reinvestment Program were fully repaid as of October 20, 2023.

 

93


Table of Contents

PRINCIPAL AND SELLING STOCKHOLDERS

The following table sets forth information regarding the beneficial ownership of shares of our Class A common stock and our Class B common stock as of February 23, 2026, by (1) the selling stockholders, (2) each person known to us to beneficially own more than 5% of any class of the outstanding voting securities of Medline Inc., (3) each of our directors and named executive officers and (4) all of our directors and executive officers as a group.

The percentage of beneficial ownership of shares of our Class A common stock and our Class B common stock outstanding before the offering set forth below is based on the number of shares of our Class A common stock and our Class B common stock issued and outstanding as of February 23, 2026. The percentage of beneficial ownership of our Class A common stock and our Class B common stock after the offering set forth below is based on shares of our Class A common stock and our Class B common stock issued and outstanding immediately after the offering.

Beneficial ownership is determined in accordance with the rules of the SEC. These rules generally attribute beneficial ownership of securities to persons who possess sole or shared voting power or investment power with respect to those securities. In addition, these rules require that we include shares of Class A common stock and/or Class B common stock, as applicable, issuable pursuant to the exchange of Common Units, conversion of vested Incentive Units, or otherwise are either immediately exchangeable or convertible within 60 days of February 23, 2026. These securities are deemed to be outstanding and beneficially owned by the person holding those Common Units or Incentive Units, as applicable, for the purpose of computing the percentage ownership of that person, but they are not treated as outstanding for the purpose of computing the percentage ownership of any other person. Unless otherwise indicated, the persons or entities identified in this table have sole voting and investment power with respect to all securities shown as beneficially owned by them, subject to applicable community property laws.

Except as otherwise noted below, the address for persons listed in the table is c/o Medline Inc., 3 Lakes Drive, Northfield, Illinois 60093.

In connection with the IPO, we issued to each Continuing Common Unitholder one share of Class B common stock for each Common Unit such Continuing Common Unitholder beneficially owned immediately prior to the consummation of the Reorganization Transactions. Upon conversion of vested Incentive Units for Common Units, the converting holders also receive an equivalent number of shares of Class B common stock. Upon an exchange by any such Continuing Unitholder of Common Units for shares of our Class A common stock pursuant to the Exchange Agreement, an equivalent number of shares of Class B common stock held by each such Continuing Unitholder will be automatically transferred to us and cancelled and retired. See “Certain Relationships and Related Person Transactions—Exchange Agreement.” As a result, the number of shares of our Class B common stock listed in the table below correlates to the number of Common Units each Continuing Unitholder beneficially owns. The Continuing Common Unitholders hold all of the outstanding shares of our Class B common stock. The shares of Class B common stock have no economic rights but entitle each holder to one vote for each share held of record on all matters to be voted on by stockholders generally, with the number of shares of Class B common stock held by each Continuing Unitholder being equivalent to the number of Common Units held by each such Continuing Unitholder.

 

94


Table of Contents
    Class A Common Stock Beneficially Owned(1)     Class B Common Stock Beneficially Owned(1)     Class A Common Stock to Be Sold in this  Offering(2)     Combined Voting Power(3)  
    Prior to the
Offering
Transactions
    After the
Offering
Transactions
Assuming
Underwriters’
Option
is Not
Exercised
    After the
Offering
Transactions
Assuming
Underwriters’
Option is
Exercised
in Full
    Prior to the
Offering
Transactions
    After the
Offering
Transactions
Assuming
Underwriters’
Option
is Not
Exercised
    After the
Offering
Transactions
Assuming
Underwriters’
Option is
Exercised in
Full
    Assuming
Underwriters’
Option is
Not Exercised
    Assuming

Underwriters’
Option is
Exercised
in Full
    Prior to the
Offering
Transactions
    After the
Offering
Transactions
Assuming
Underwriters’
Option
is Not
Exercised
    After the
Offering
Transactions
Assuming
Underwriters’
Option is
Exercised
in Full
 

Name of
Beneficial Owner

  Number     Percentage     Number     Percentage     Number     Percentage     Number     Percentage     Number     Percentage     Number     Percentage     Number     Number     Percentage  

Blackstone(4)

    142,930,404       17.6     126,641,660       15.1     124,198,348       14.7     72,372,632       14.4     64,122,834       13.6     62,885,365       13.4     24,219,988       27,852,986       16.4     14.5     14.2

Carlyle(5)

    144,375,681       17.8     127,922,255       15.2     125,454,241       14.8     70,927,355       14.1     62,842,239       13.3     61,629,472       13.2     22,700,731       26,105,840       16.4     14.5     14.2

H&F(6)

    99,514,069       12.3     88,174,441       10.5     86,473,497       10.2     115,788,967       23.1     102,590,053       21.7     100,610,216       21.5     22,722,815       26,131,237       16.4     14.5     14.2

Mozart HoldCo, Inc.(7)

    287,648       *        287,648       *        287,648       *        234,020,656       46.6     234,020,656       49.5     234,020,656       50.0     —        —        17.8     17.8     17.8

GIC Private Limited(8)

    118,796,825       14.6     118,796,825       14.1     118,796,825       14.0     —        —        —        —        —        —        —        —        9.0     9.0     9.0

Abu Dhabi Investment Authority(9)

    47,515,277       5.9     42,158,811       5.0     41,355,340       4.9     —        —        —        —        —        —        5,356,466       6,159,937       3.6     3.2     3.1

James M. Boyle(10)

    —        —        —        —        —        —        2,309,962       *        2,309,962       *        2,309,962       *        —        —        *        *        *   

James M. Pigott(11)

    —        —        —        —        —        —        2,938,448       *        2,938,448       *        2,938,448       *        —        —        *        *        *   

Michael B. Drazin(12)

    —        —        —        —        —        —        1,790,273       *        1,790,273       *        1,790,273       *        —        —        *        *        *   

Stephen L. Miller(13)

    —        —        —        —        —        —        479,213       *        479,213       *        479,213       *        —        —        *        *        *   

Douglas P. Golwas(14)

    —        —        —        —        —        —        1,384,503       *        1,384,503       *        1,384,503       *        —        —        *        *        *   

Joseph P. Baratta

    —        —        —        —        —        —        —        —        —        —        —        —        —        —        —        —        —   

Jacob D. Best

    —        —        —        —        —        —        —        —        —        —        —        —        —        —        —        —        —   

Todd M. Bluedorn

    —        —        —        —        —        —        —        —        —        —        —        —        —        —        —        —        —   

Richard A. Galanti

    —        —        —        —        —        —        —        —        —        —        —        —        —        —        —        —        —   

Patrick J. Healy(15)

    719,909       *        1,161,513       *        1,227,753       *        —        —        —        —        —        —        —        —        *        *        *   

Andrew J. Mills(16)

    —        —        —        —        —        —        30,655       *        30,655       *        30,655       *        —        —        *        *        *   

Charles N. Mills(17)

    —        —        —        —        —        —        64,005       *        64,005       *        64,005       *        —        —        *        *        *   

Robert R. Schmidt

    —        —        —        —        —        —        —        —        —        —        —        —        —        —        —        —        —   

Anushka M. Sunder

    —        —        —        —        —        —        —        —        —        —        —        —        —        —        —        —        —   

Thomas W. Sweet

    —        —        —        —        —        —        —        —        —        —        —        —        —        —        —        —        —   

Stephen H. Wise

    —        —        —        —        —        —        —        —        —        —        —        —        —        —        —        —        —   

Directors and executive
officers as a group
(19 persons)(18)

    719,909       *        1,161,513       *        1,227,753       *        12,489,194       2.5     12,489,194       2.6     12,489,194       2.7     —        —        1.0%       1.0%       1.0%  
 
*

Represents less than 1%.

(1)

Subject to the terms of the exchange agreement, Common Units are exchangeable for shares of our Class A common stock on a one-for-one basis, subject to customary conversion rate adjustments for stock splits, stock dividends, and reclassifications, whereupon an equivalent number of shares of Class B common stock held by each such Continuing Unitholder will be

 

95


Table of Contents
  automatically transferred to us and cancelled and retired upon any such exchange. See “Certain Relationships and Related Person Transactions—Exchange Agreement.” The Continuing Common Unitholders hold all of the issued and outstanding shares of our Class B common stock, and the number of shares of our Class B common stock listed in the table above correlates to the number of Common Units each Continuing Common Unitholder beneficially owns. Beneficial ownership of Common Units or of shares of our Class B common stock reflected in this table has not been also reflected as beneficial ownership of shares of our Class A common stock for which Common Units may be exchanged.

 

(2)

Prior to the consummation of this offering, we will issue to certain selling stockholders 29,065,135 shares of our Class A common stock (or 33,424,904 shares of our Class A common stock if the underwriters exercise in full their option to purchase additional shares of Class A common stock) that will be issued in exchange for an equivalent number of outstanding Common Units, all of which will be sold by the selling stockholders in this offering.

 

The number of shares of Class A common stock offered by Blackstone includes: 7,166,716 shares offered for the account of BX Mozart ML-1 Holdco L.P. and 1,083,082 shares offered for the account of Mozart Aggregator UNLV Holdco L.P. (or 8,241,723 shares offered for the account of BX Mozart ML-1 Holdco L.P. and 1,245,544 shares offered for the account of Mozart Aggregator UNLV Holdco L.P. if the underwriters exercise in full their option to purchase additional shares of Class A common stock), which shares will, in each case, be issued for the account of such persons in exchange for an equivalent number of Common Units held by such persons.

 

The number of shares of Class A common stock offered by Carlyle includes: 6,333,070 shares offered for the account of CP Circle ML-1 Holdco, L.P. and 1,752,046 shares offered for the account of CP Circle UNLV Holdco, L.P. (or 7,283,030 shares offered for the account of CP Circle ML-1 Holdco, L.P. and 2,014,853 shares offered for the account of CP Circle UNLV Holdco, L.P. if the underwriters exercise in full their option to purchase additional shares of Class A common stock), which shares will, in each case, be issued for the account of such persons in exchange for an equivalent number of Common Units held by such persons.

 

The number of shares of Class A common stock offered by H&F includes: 12,730,221 shares offered for the account of Mend Investment Holdings I, L.P. (or 14,639,754 shares offered for the account of Mend Investment Holdings I, L.P. if the underwriters exercise in full their option to purchase additional shares of Class A common stock), which shares will, in each case, be issued for the account of such person in exchange for an equivalent number of Common Units held by such person.

 

(3)

Represents percentage of voting power of the shares eligible to vote in the election of directors of Medline Inc. voting together as a single class. See “Description of Capital Stock—Common Stock.”

 

(4)

The Blackstone Funds that are selling stockholders in this offering are BX Mozart ML-1 Holdco, L.P., Mozart Aggregator UNLV Holdco L.P., BX Mozart ML-2 Holdco, L.P., and Mozart Aggregator II UNLV Holdco L.P. (collectively, the “Blackstone Funds”). They are offering 7,166,716, 1,083,082, 14,329,637, and 1,640,553 shares, respectively.

 

Reflects 10,185 shares of Class A common stock and 55,704,409 shares of Class B common stock directly held by BX Mozart ML-1 Holdco L.P., 1,539 shares of Class A common stock and 8,418,425 shares of Class B common stock directly held by Mozart Aggregator UNLV Holdco L.P., 111,399,685 shares of Class A common stock directly held by BX Mozart ML-2 Holdco L.P., 12,753,787 shares of Class A common stock directly held by Mozart Aggregator II UNLV Holdco L.P., and 2,476,464 shares of Class A common stock directly held by Mozart Aggregator II LP. Includes any reduction in beneficial ownership associated with the distribution of an aggregate of 318,554 shares of Class A common stock in kind to certain of its affiliates and limited partners following the consummation of this offering. Any recipients of such distributions would be subject to a lock-up agreement with the underwriters. It is expected that the Blackstone Funds will act as selling stockholders with respect to the shares they directly hold and the shares that they receive in exchange for Common Units.

 

BX Mozart ML-1 Holdco GP L.L.C. is the general partner of BX Mozart ML-1 Holdco L.P. BCP Mozart Aggregator L.P. is the managing member of BX Mozart ML-1 Holdco GP L.L.C.

 

BCP 8 Holdings Mozart Manager L.L.C. is the general partner of BCP Mozart Aggregator L.P. BMA VIII L.L.C. is the managing member of BCP 8 Holdings Mozart Manager L.L.C.

 

BCP 8 Holdings Mozart Manager L.L.C. is the general partner of Mozart Aggregator UNLV Holdco L.P. BMA VIII L.L.C. is the managing member of BCP 8 Holdings Mozart Manager L.L.C.

 

BX Mozart ML-2 Holdco GP L.L.C. is the general partner of BX Mozart ML-2 Holdco L.P. Mozart Aggregator II LP is the managing member of BX Mozart ML-2 Holdco GP L.L.C.

 

Blackstone Management Associates VIII L.P. is the general partner of Mozart Aggregator II LP. BMA VIII L.L.C. is the general partner of Blackstone Management Associates VIII L.P.

 

Blackstone Management Associates VIII L.P. is the general partner of Mozart Aggregator II UNLV Holdco L.P. BMA VIII L.L.C. is the general partner of Blackstone Management Associates VIII L.P.

 

Blackstone Holdings II L.P. is the managing member of BMA VIII L.L.C. Blackstone Holdings I/II GP L.L.C. is the general partner of Blackstone Holdings II L.P.

 

Blackstone Inc. is the sole member of Blackstone Holdings I/II GP L.L.C. The sole holder of the Series II preferred stock of Blackstone Inc. is Blackstone Group Management L.L.C. Blackstone Group Management L.L.C. is wholly-owned by Blackstone’s senior managing directors and controlled by its founder, Stephen A. Schwarzman.

 

96


Table of Contents

Each of the Blackstone entities described in this footnote and Stephen A. Schwarzman may be deemed to beneficially own the securities directly or indirectly controlled by such Blackstone entities or him, but each disclaims beneficial ownership of such securities (other than the Blackstone Funds to the extent of their direct holdings). The address of Mr. Schwarzman and each of the other entities listed in this footnote is c/o Blackstone Inc., 345 Park Avenue, New York, New York 10154.

 

Based on information provided to us, as of the date of this prospectus, certain of the Blackstone Funds have pledged, hypothecated, or granted security interests in substantially all of the shares of Class A common stock and Class B common stock held by them pursuant to a margin loan agreement with customary default provisions. In the event of a default under the margin loan agreement, the secured parties may foreclose upon any and all of the shares of Class A common stock or of Class B common stock pledged to them and may seek recourse against the borrowers.

 

(5)

The Carlyle Funds that are selling stockholders in this offering are CP Circle ML-1 Holdco, L.P., CP Circle UNLV Holdco, L.P., CP Circle ML-2 Holdco, L.P., CP Circle ML-3 Holdco, L.P., CP Circle ML-4 Holdco, L.P., CP Circle ML-5 Holdco, L.P., CP Circle ML-6 Holdco, L.P., CP Circle ML-7 Holdco, L.P., Carlyle Mozart Coinvestment UNLV Holdco, L.P., and CPEP Circle Holdings L.P. (collectively, the “Selling Carlyle Funds”). They are offering 6,333,070, 1,752,046, 30,591, 6,652,492, 3,037,970, 753,941, 278,123, 2,010,107, 1,756,825, and 95,566 shares, respectively.

 

Reflects 9,454 shares of Class A common stock and 49,224,311 shares of Class B common stock directly held by CP Circle ML-1 Holdco, L.P., 2,615 shares of Class A common stock and 13,617,928 shares of Class B common stock directly held by CP Circle UNLV Holdco, L.P., 237,820 shares of Class A common stock directly held by CP Circle ML-2 Holdco, L.P., 51,716,974 shares of Class A common stock directly held by CP Circle ML-3 Holdco, L.P., 23,617,411 shares of Class A common stock directly held by CP Circle ML-4 Holdco, L.P., 5,861,192 shares of Class A common stock directly held by CP Circle ML-5 Holdco, L.P., 2,162,152 shares of Class A common stock directly held by CP Circle ML-6 Holdco, L.P., 15,626,726 shares of Class A common stock directly held by CP Circle ML-7 Holdco, L.P., 13,657,689 shares of Class A common stock directly held by Carlyle Mozart Coinvestment UNLV Holdco, L.P., 14,287,283 shares of Class A common stock directly held by Carlyle Mozart Coinvestment Holdings, L.P., and 742,939 shares of Class A common stock directly held by CPEP Circle Holdings L.P. (Carlyle Mozart Coinvestment Holdings, L.P., Carlyle Mozart Coinvestment UNLV Holdco, L.P., CP Circle ML-7 Holdco, L.P., CP Circle ML-6 Holdco, L.P., CP Circle ML-5 Holdco, L.P., CP Circle ML-4 Holdco, L.P., CP Circle ML-3 Holdco, L.P., CP Circle ML-2 Holdco, L.P., CP Circle ML-1 Holdco, L.P., CP Circle UNLV Holdco, L.P., and CPEP Circle Holdings L.P., collectively, the “Carlyle Funds”). Includes any reduction in beneficial ownership associated with the distribution of an aggregate of 1,837,811 shares of Class A common stock in kind to certain of its affiliates and limited partners following the consummation of this offering. Any recipients of such distributions would be subject to a lock-up agreement with the underwriters. It is expected that the Selling Carlyle Funds will act as selling stockholders with respect to the shares they directly hold and the shares that they receive in exchange for Common Units.

 

The Carlyle Group Inc., a publicly traded company listed on Nasdaq, is the sole shareholder of Carlyle Holdings I GP Inc., which is the sole member of Carlyle Holdings I GP Sub L.L.C., which is the general partner of Carlyle Holdings I L.P., which, with respect to the securities managed by TC Group VII S1, L.P. and CPEP GP, LLC, is the managing member of CG Subsidiary Holdings L.L.C., which is the sole member of TC Group, L.L.C., which is the general partner of TC Group Sub L.P., which is the managing member of TC Group VII S1, L.L.C., which is the general partner of TC Group VII S1, L.P., which is the general partner of each of Carlyle Mozart Coinvestment Holdings, L.P., CP Circle Holdings, L.P., CP Circle UNLV Holdco, L.P., Carlyle Mozart Coinvestment UNLV Holdco, L.P., and CP VII Circle Holdings – A, L.P., which is the managing member of CP Circle ML Holdco GP, LLC, which is the general partner of each of CP Circle ML-7 Holdco, L.P., CP Circle ML-6 Holdco, L.P., CP Circle ML-5 Holdco, L.P., CP Circle ML-4 Holdco, L.P., CP Circle ML-3 Holdco, L.P. and CP Circle ML-2 Holdco, L.P. CP Circle Holdings, L.P. is the managing member of CP Circle ML-1 Holdco GP, LLC, which is the general partner of CP Circle ML-1 Holdco, L.P.

 

CG Subsidiary Holdings L.L.C. is also the sole shareholder of TC Group VIII Lux GP, S.à r.l., which is the Luxembourg general partner of CP VIII Circle AIF Holdings, S.C.Sp., and the managing member of CPEP GP, LLC, which is the general partner of CPEP Circle Holdings L.P.

 

Voting and investment determinations with respect to the securities held by the Carlyle VII Funds are made by the investment committee of TC Group VII S1, L.P. Voting and investment determinations with respect to the securities held by the Carlyle VIII Funds are made by the investment committee of TC Group VIII, L.P. Each of these investment committees is comprised of William Conway, Jr., Daniel D’Aniello, David Rubenstein, Allan Holt, Sandra Horbach, Brian Bernasek, James Burr, Ian Fujiyama, Patrick McCarter, William McMullan, Martin Sumner, Stephen Wise, Robert Schmidt, Joe Bress, Jeremy Anderson and Marco De Benedetti as a non-voting observer. Each member of the investment committees disclaims beneficial ownership of all such securities.

 

Additionally, voting and investment determinations with respect to the securities held by CPEP Circle Holdings L.P. are made by the investment committee of CPEP GP, LLC, which is comprised of David Rubenstein, Sandra Horbach, John C. Redett, John Pavelski, Brian Bernasek, and Jason Thomas, with Michael Wand, Vlad Lasocki, X.D. Yang, and Kazuhiro Yamada serving as non-voting observers. Each member of the investment committees disclaims beneficial ownership of all such securities.

 

The address for TC Group VII Lux GP, S.à r.l. is c/o The Carlyle Group 2, avenue Charles de Gaulle, L-1653 Luxembourg, Luxembourg. The address for each of TC Group VIII Lux GP, S.à r.l., CP VII Circle AIF Holdings, S.C.Sp. and CP VIII Circle AIF Holdings, S.C.Sp. is 9, rue de Bitbourg, L-1273 Luxembourg, Grand Duchy of Luxembourg. The address for each of the other entities named in this footnote is c/o The Carlyle Group, 1001 Pennsylvania Avenue, NW, Suite 220 South, Washington, D.C. 20004.

 

97


Table of Contents

Based on information provided to us, as of the date of this prospectus, certain of the Carlyle Funds have pledged, hypothecated, or granted security interests in substantially all of the shares of Class A common stock and Class B common stock held by them pursuant to a margin loan agreement with customary default provisions. In the event of a default under the margin loan agreement, the secured parties may foreclose upon any and all of the shares of Class A common stock or of Class B common stock pledged to them and may seek recourse against the borrowers.

 

(6)

Mend Partners II, L.P. and Mend Investment Holdings I, L.P. will be selling stockholders in this offering. They are offering 547,768 and 12,730,221 shares of Class A common stock, respectively. In addition, in connection with the consummation of this offering, Hellman & Friedman Capital Partners X (Parallel), L.P. and HFCP X (Parallel - A), L.P. will contribute shares of Class A common stock to wholly owned subsidiaries, which subsidiaries will sell shares in this offering. They are offering 8,523,004 shares held by Hellman & Friedman Capital Partners X (Parallel), L.P. and 921,822 shares held by HFCP X (Parallel - A), L.P. Hellman & Friedman Capital Partners X (Parallel), L.P., HFCP X (Parallel - A), L.P., Mend Partners II, L.P., and Mend Investment Holdings I, L.P. are collectively referred to as the “H&F Funds.”

 

Reflects 75,961,848 shares of Class A common stock held by Hellman & Friedman Capital Partners X (Parallel), L.P., 7,934,891 shares of Class A common stock held by HFCP X (Parallel - A), L.P., 4,258,392 shares of Class A common stock held by Mend Partners II, L.P. and 19,310 shares of Class A common stock and 102,590,053 shares of Class B common stock held by Mend Investment Holdings I, L.P. Includes any reduction in beneficial ownership associated with the distribution or contribution of an aggregate of 1,815,727 shares of Class A common stock in kind to certain of their affiliates and limited partners in connection with the consummation of this offering. Any recipients of such distributions or contributions would be subject to a lock-up agreement with the underwriters. It is expected that Mend Investment Holdings I, L.P. will act as selling stockholder with respect to the shares that it receives in exchange for Common Units.

 

Hellman & Friedman Investors X, L.P. (“Investors X GP”) is the general partner of Hellman & Friedman Capital Partners X (Parallel), L.P. and HFCP X (Parallel - A), L.P.

 

Mend Partners GP, LLC (“Mend GP”) is the general partner of Mend Partners II, L.P. Investors X GP is the managing member of Mend GP.

 

Mend Investment Holdings GP, LLC (“Mend Investment GP”) is the general partner of Mend Investment Holdings I, L.P. Hellman & Friedman Capital Partners X, L.P. is the managing member of Mend Investment GP. Investors X GP is the general partner of Hellman & Friedman Capital Partners X, L.P.

 

H&F Corporate Investors X, Ltd. (“Investors X Ltd.”) is the general partner of Investors X GP. A three-member board of directors of Investors X Ltd. has voting and investment discretion over the shares held by the H&F Funds. Each of the members of the board of directors of Investors X Ltd. disclaims beneficial ownership of such shares. The address of each entity referred to in this footnote is c/o Hellman & Friedman LLC, 415 Mission Street, Suite 5700, San Francisco, California 94105.

 

(7)

Mozart HoldCo, Inc. is an entity that is owned directly and/or indirectly by members of the Mills Family and trusts for their benefit. No person or group beneficially owns more than fifty percent of the voting power of Mozart HoldCo, Inc. Investment and voting decisions over the securities of Medline Inc. and Medline Holdings, LP held by Mozart HoldCo, Inc. are made by a board of directors consisting of three or more directors. See “Description of Capital Stock—Common Stock—Mills Family Voting Cap.”

 

(8)

The 118,796,825 shares of Class A common stock are beneficially owned by GIC Private Limited (“GIC”) and its affiliate, Hux Investment Pte. Ltd. GIC and Hux share the power to vote and the power to dispose of these shares with GIC Special Investments Pte. Ltd. (“GIC SI”). GIC and GIC SI are private limited companies incorporated in Singapore. GIC SI is wholly-owned by GIC and is the private equity investment arm of GIC. GIC is wholly-owned by the Government of Singapore and was set up with the sole purpose of managing the Government of Singapore’s foreign reserves. The Government of Singapore disclaims beneficial ownership of such shares. The address for GIC and Hux is 168 Robinson Road, #37-01 Capital Tower, Singapore 068912.

 

(9)

The 42,158,811 shares of Class A common stock are held by Abu Dhabi Investment Authority (“ADIA”), directly or through one or more of its direct or indirect subsidiaries, including primarily Platinum Falcon B 2018 RSC Limited, a restricted scope company incorporated in the Abu Dhabi Global Market. ADIA is a public institution established by the Government of the Emirate of Abu Dhabi. The address for ADIA is 211 Corniche Street, P.O. Box 3600, Abu Dhabi, United Arab Emirates and the address for Platinum Falcon B 2018 RSC Limited is Level 26, Al Khatem Tower, Abu Dhabi Global Market Square, Al Maryah Island, Abu Dhabi, United Arab Emirates. By reason of its ownership of Platinum Falcon and pursuant to the rules and regulations of the SEC, ADIA may also be deemed to share investment and voting power over and, therefore, beneficial ownership of, the shares held directly by Platinum Falcon.

 

(10)

Reflects (a) 24,313 shares of Class B common stock corresponding to an equivalent number of outstanding Common Units held by Mr. Boyle, (b) 514,876 shares of Class B common stock corresponding to an equivalent number of outstanding Common Units held by a trust over which Mr. Boyle’s spouse is a trustee, (c) 1,043,089 shares of Class B common stock corresponding to an equivalent number of Common Units which would be received within 60 days of February 23, 2026 upon the conversion of vested Incentive Units held by Mr. Boyle at a conversion price of $49.64 per share of Class A common stock (the closing price per share of Class A common stock on such date), and (d) 727,684 shares of Class B common stock corresponding to an equivalent number of Common Units which would be received within 60 days of February 23, 2026 upon the conversion of vested Incentive Units held by a trust over which Mr. Boyle’s spouse is a trustee at a conversion price of $49.64 per share of Class A common stock (the closing price per share of Class A common stock on such date).

 

98


Table of Contents
(11)

Reflects (a) 1,206,467 shares of Class B common stock corresponding to an equivalent number of outstanding Common Units held by trusts over which Mr. Pigott is a trustee and (b) 1,731,981 shares of Class B common stock corresponding to an equivalent number of Common Units which would be received within 60 days of February 23, 2026 upon the conversion of vested Incentive Units held by trusts over which Mr. Pigott is a trustee at a conversion price of $49.64 per share of Class A common stock (the closing price per share of Class A common stock on such date).

 

(12)

Reflects (a) 486,028 shares of Class B common stock corresponding to an equivalent number of outstanding Common Units held by Mr. Drazin and (b) 1,304,245 shares of Class B common stock corresponding to an equivalent number of Common Units which would be received within 60 days of February 23, 2026 upon the conversion of vested Incentive Units held by Mr. Drazin at a conversion price of $49.64 per share of Class A common stock (the closing price per share of Class A common stock on such date).

 

(13)

Reflects 479,213 shares of Class B common stock corresponding to an equivalent number of Common Units which would be received within 60 days of February 23, 2026 upon the conversion of vested Incentive Units held by a trust over which Mr. Miller is a trustee at a conversion price of $49.64 per share of Class A common stock (the closing price per share of Class A common stock on such date).

 

(14)

Reflects (a) 465,864 shares of Class B common stock corresponding to an equivalent number of outstanding Common Units held by Mr. Golwas, (b) 599,324 shares of Class B common stock corresponding to an equivalent number of Common Units which would be received within 60 days of February 23, 2026 upon the conversion of vested Incentive Units held by Mr. Golwas at a conversion price of $49.64 per share of Class A common stock (the closing price per share of Class A common stock on such date), and (c) 319,315 shares of Class B common stock corresponding to an equivalent number of Common Units which would be received within 60 days of February 23, 2026 upon the conversion of vested Incentive Units held by a trust over which Mr. Golwas is a trustee at a conversion price of $49.64 per share of Class A common stock (the closing price per share of Class A common stock on such date).

 

(15)

Reflects (a) 1,141,919 shares of Class A common stock directly held by Mr. Healy and (b) 19,594 shares of Class A common stock directly held by a partnership for which Mr. Healy serves as the general partner. Includes 441,604 shares of Class A common stock that Mr. Healy will receive pursuant to a distribution in kind in connection with the consummation of this offering.

 

(16)

The AJM 2018 Generations Trust, which is associated with Mr. Mills, directly holds 30,655 shares of Class B common stock corresponding to an equivalent number of Common Units. Mr. Mills disclaims beneficial ownership of such shares.

 

(17)

The Charles N. Mills Gift Trust, which is associated with Mr. Mills, directly holds 64,005 shares of Class B common stock corresponding to an equivalent number of Common Units. Mr. Mills disclaims beneficial ownership of such shares.

 

(18)

Reflects (a) 719,909 shares of Class A common stock beneficially owned by our directors and executive officers, (b) 4,030,713 shares of Class B common stock corresponding to an equivalent number of outstanding Common Units beneficially owned by our directors and executive officers, and (c) 8,458,481 shares of Class B common stock corresponding to an equivalent number of Common Units that our directors and executive officers have the right to acquire within 60 days of February 23, 2026 upon the conversion of vested Incentive Units held by our directors and executive officers at a conversion price of $49.64 per share of Class A common stock (the closing price per share of Class A common stock on such date).

 

99


Table of Contents

DESCRIPTION OF CERTAIN INDEBTEDNESS

The following section summarizes the terms of our material principal indebtedness.

Senior Secured Credit Facilities

General

In connection with the Sponsor Acquisition, we entered into a credit agreement (as amended through the date hereof, the “Sponsor Acquisition Credit Agreement”) which governs our Senior Secured Credit Facilities with Bank of America, N.A. as administrative agent, collateral agent, swing line lender and an L/C issuer.

The Sponsor Acquisition Credit Agreement initially provided for (i) the Initial Dollar Term Loan Facility in an aggregate principal amount of $7,270 million, (ii) the Initial Euro Term Loan Facility in an aggregate principal amount equal to the euro equivalent of $500 million and (iii) the Revolving Credit Facility in an aggregate principal amount of $1,000 million.

On the Second Amendment Date, we entered into an amendment to the Sponsor Acquisition Credit Agreement to refinance the Initial Dollar Term Loan Facility and the loans thereunder in order to reduce the applicable margin with respect thereto (the Initial Dollar Term Loan Facility after giving effect to such refinancing, the “Refinanced Dollar Term Loan Facility”). On the Third Amendment Date, we entered into an amendment to the Sponsor Acquisition Credit Agreement to (i) refinance the Initial Euro Term Loan Facility with incremental euro-denominated term loans in an equivalent principal amount of the Initial Euro Term Loans so prepaid (the “Refinanced Euro Term Loan Facility”), (ii) incur incremental euro-denominated Term B loans of the same class as the Refinanced Euro Term Loans in an aggregate principal amount of approximately €185 million (together with the Refinanced Euro Term Loan Facility, the “New Euro Term Loan Facility”), (iii) incur incremental term loans under the Additional Dollar Term Loan Facility in an aggregate principal amount of approximately $1,519 million and (iv) amend the Revolving Credit Facility to extend the maturity date to the date that is five years following the Third Amendment Date, subject to a springing maturity 91-days inside of the maturity date of the New Euro Term Loan Facility, the 2028 Refinancing Term Loan Facility, the 2021 Secured Notes and the 2024 Notes (the “Springing Condition”), in each case, solely to the extent a material amount of such debt, as applicable, remains outstanding as of such date. On the Fourth Amendment Date, we entered into an amendment to the Sponsor Acquisition Credit Agreement to refinance the Refinanced Dollar Term Loan Facility to be on the same terms as the New Dollar Term Loan Facility (the “Refinancing”) causing the refinanced loans under the Refinanced Dollar Term Loan Facility to be a single class with the term loans outstanding under the Additional Dollar Term Loan Facility (the “New Dollar Term Loan Facility”). On the Fifth Amendment Date, we entered into an amendment to the Sponsor Acquisition Credit Agreement to permit letter of credit issuers to issue letters of credit in excess of their respective letter of credit commitments and to obligate the other lenders under our Revolving Credit Facility to participate in such letters of credit, subject to other customary limitations. On the Sixth Amendment Date, we entered into an amendment to the Sponsor Acquisition Credit Agreement to (i) refinance an aggregate principal amount of New Dollar Term Loans equal to $4,074 million in order to reduce the applicable margin with respect thereto (the “2028 Refinancing Term Loan Facility”) and (ii) refinance an aggregate principal amount of New Dollar Term Loans equal to $3,500 million in order to reduce the applicable margin with respect thereto and extend the maturity date with respect thereto to October 23, 2030 (such date, the “2030 Refinancing Term Loan Maturity Date”) (the “2030 Refinancing Term Loan Facility” and, together with the 2028 Refinancing Term Loan Facility, the “2025 Refinancing Dollar Term Facility”; the 2025 Refinancing Dollar Term Facility, together with the Revolving Credit Facility, the “Senior Secured Credit Facilities”).

Medline Borrower, LP (which is referred to throughout this section as the “Borrower”) is the borrower under the Senior Secured Credit Facilities. The Revolving Credit Facility includes sub-facilities for letters of credit and for short-term borrowings referred to as swing line borrowings. In addition, the Sponsor Acquisition

 

100


Table of Contents

Credit Agreement provides that we have the right at any time, subject to customary conditions, to request incremental term loans or incremental revolving credit commitments in an aggregate principal amount of up to (a) the greater of (1) $2,375 million and (2) an amount equal to 100% of our trailing consolidated EBITDA for the most recently ended period of four consecutive fiscal quarters for which financial statements are internally available, on a pro forma basis, plus (b) additional amounts not to exceed available capacity under a specified general debt basket, plus (c) an amount equal to all voluntary prepayments, repurchases and redemptions of the term loans under the Sponsor Acquisition Credit Agreement and certain other debt secured by liens on the collateral and permanent revolving credit commitment reductions under the Sponsor Acquisition Credit Agreement, in each case prior to or simultaneous with the date of any such incurrence (to the extent not funded with the proceeds of long-term debt other than revolving loans), plus (d) an additional unlimited amount so long as we (I) in the case of incremental indebtedness that is secured by the collateral on a pari passu basis with the Senior Secured Credit Facilities, do not exceed a specified pro forma first lien net leverage ratio (or, so long as we do not exceed the pro forma first lien net leverage ratio immediately prior to such incurrence or any related transactions), (II) in the case of incremental indebtedness that is secured on the collateral on a junior basis with respect to the Senior Secured Credit Facilities, either do not exceed a specified pro forma secured net leverage ratio or we satisfy a specified pro forma interest coverage ratio (or, so long as we do not exceed the pro forma secured net leverage ratio or we satisfy such interest coverage ratio, as applicable, immediately prior to such incurrence or any related transactions), and (III) in the case of unsecured incremental indebtedness (or indebtedness secured by assets that do not constitute collateral securing the Senior Secured Credit Facilities), either do not exceed a specified pro forma total net leverage ratio or we satisfy a specified pro forma interest coverage ratio (or, so long as we do not exceed the pro forma total net leverage ratio or we satisfy such interest coverage ratio, as applicable, immediately prior to such incurrence or any related transactions). The lenders under the Senior Secured Credit Facilities are not under any obligation to provide any such incremental loans or commitments, and any such addition of or increase in loans is subject to certain customary conditions precedent and other provisions.

Interest Rate and Fees

Borrowings under the 2025 Refinancing Dollar Term Facility, and the Revolving Credit Facility bear interest, at the Borrower’s option, at a rate per annum equal to an applicable margin over either (a) a base rate determined by reference to the highest of (1) the “Prime Rate” in the United States as published in The Wall Street Journal, (2) the federal funds effective rate plus 1/2 of 1%, and (3) Term SOFR for a one-month interest period plus 1.00% or (b) a Term SOFR rate determined by reference to the applicable Term SOFR rate published on the Federal Reserve Bank of New York’s Website for the interest period relevant to such borrowing, subject in the case of the 2025 Refinancing Dollar Term Facility, to a Term SOFR floor of 0.50%, and in the case of the Revolving Credit Facility, to a Term SOFR floor of 0.00%. Additionally, pursuant to the terms of the Sponsor Acquisition Credit Agreement, the applicable margin with respect to each of our Senior Secured Credit Facilities was contractually reduced by 0.25% per annum upon the consummation of the IPO.

Prepayments

The credit agreement governing the Senior Secured Credit Facilities contains customary mandatory prepayment requirements, including with respect to excess cash flow, asset sale proceeds and proceeds from certain incurrences of indebtedness.

Except as set forth below, we may voluntarily repay outstanding loans under the Senior Secured Credit Facilities at any time without premium or penalty, other than customary breakage costs. Any voluntary prepayment, refinancing or repricing of the term loans under the 2025 Refinancing Dollar Term Facility in connection with certain repricing transactions that occur prior to the 6-month anniversary of the Sixth Amendment Date shall be subject to a prepayment premium of 1.0% of the principal amount of the term loans so prepaid, refinanced or repriced, subject to certain exceptions.

 

101


Table of Contents

Amortization and Maturity

The term loans under the 2028 Refinancing Term Loan Facility amortize in equal quarterly installments in an aggregate annual amount equal to 1.00% of the original principal amount of such term loans as of the Sixth Amendment Date, with the balance being payable on the Initial Term Loan Maturity Date. The term loans under the 2030 Refinancing Term Loan Facility amortize in equal quarterly installments in an aggregate annual amount equal to 1.00% of the original principal amount of such term loans as of the Sixth Amendment Date, with the balance being payable on the 2030 Refinancing Term Loan Maturity Date. The Revolving Credit Facility will, subject to the Springing Condition, mature five years after the Third Amendment Date.

Guarantee and Security

All of our obligations under the Senior Secured Credit Facilities and certain hedge agreements and cash management arrangements provided by any lender party to the Sponsor Acquisition Credit Agreement or any of its affiliates and certain other persons are unconditionally guaranteed by Medline Intermediate, LP, the Borrower (with respect to hedge agreements and cash management arrangements not entered into by the Borrower), and each of our existing and subsequently acquired or organized direct or indirect material wholly-owned domestic restricted subsidiaries, with customary exceptions including, among other things, where providing such guarantees is not permitted by law, regulation, or contract or would result in material adverse tax consequences.

All obligations under the Senior Secured Credit Facilities and certain hedge agreements and cash management arrangements provided by any lender party to the Sponsor Acquisition Credit Agreement or any of its affiliates and certain other persons, and the guarantees of such obligations, are secured, subject to permitted liens and other exceptions, by: (i) a perfected first-priority pledge of all the equity interests of the Borrower and each wholly-owned material restricted subsidiary of the Borrower (other than Mozart Real Estate and its subsidiaries) that is directly held by the Borrower or a subsidiary guarantor (limited, with respect to equity interests, to 65% of the voting power issued by first-tier foreign subsidiaries, CFCs, or FSHCOs, as defined under the Credit Agreement except for certain instances, all of the equity interests issued by a first-tier foreign subsidiary will be pledged) and (ii) perfected first-priority security interests in substantially all tangible and intangible personal property of the Borrower and the subsidiary guarantors (excluding motor vehicles and fee owned real property).

Certain Covenants and Events of Default

The credit agreement that governs the Senior Secured Credit Facilities contains a number of covenants that, among other things, restrict, subject to certain exceptions, the ability of the Borrower and its restricted subsidiaries to:

 

   

incur additional indebtedness and guarantee indebtedness;

 

   

create or incur liens;

 

   

engage in mergers or consolidations;

 

   

sell, transfer, or otherwise dispose of assets;

 

   

pay dividends and distributions or repurchase capital stock;

 

   

prepay, redeem, or repurchase certain subordinated indebtedness;

 

   

make investments, loans, and advances;

 

   

enter into certain transactions with affiliates;

 

   

enter into agreements that prohibit our ability and the ability of our subsidiary guarantors to incur liens on assets; and

 

   

enter into amendments to certain subordinated indebtedness in a manner materially adverse to the lenders under the Senior Secured Credit Facilities.

 

102


Table of Contents

The credit agreement that governs the Senior Secured Credit Facilities contains a springing financial covenant requiring compliance with a maximum ratio of consolidated first lien net indebtedness to consolidated EBITDA, applicable solely to the Revolving Credit Facility. The financial covenant is tested on the last day of any fiscal quarter only if the aggregate principal amount of borrowings (excluding outstanding letters of credit (whether or not cash collateralized)) under the Revolving Credit Facility, exceeds 35% of the greater of (a) total amount of commitments under the Revolving Credit Facility on such day and (b) $1,000 million.

The credit agreement that governs the Senior Secured Credit Facilities also limits Medline Intermediate, LP’s activities to being a passive holding company and contains certain customary affirmative covenants and events of default for facilities of this type, including relating to a change of control. If an event of default occurs, the lenders under the Senior Secured Credit Facilities will be entitled to take various actions, including the acceleration of amounts due under the Senior Secured Credit Facilities and all actions permitted to be taken by secured creditors under applicable law.

New Euro Term Loan Facility

On the Third Amendment Date, we refinanced all of our Existing Euro Term Loan Facility with the incurrence of new euro-denominated Term B loans and incurred incremental euro-denominated Term B loans in an aggregate principal amount of approximately €185 million, which, together with the outstanding Refinanced Euro Term Loan Facility, constitute a single class of term loans under the Credit Agreement. The New Euro Term Loan Facility has substantially identical terms to the Existing Euro Term Loan Facility, provided, however, that (a) the applicable margin with respect to the interest rates under the New Euro Term Loan Facility is lower than the applicable margin with respect to the interest rates under the Existing Euro Term Loan Facility and (b) any voluntary prepayment, refinancing or repricing of the term loans under the New Euro Term Loan Facility in connection with certain repricing transactions that occur on or prior to the 6-month anniversary of the Third Amendment Date are subject to a prepayment premium of 1.0% of the principal amount of the term loans so prepaid, refinanced, or repriced, subject to certain exceptions.

On the Fourth Amendment Date, we consummated the Refinancing, pursuant to which the term loans that were previously outstanding under the Existing Dollar Term Loan Facility were prepaid in full with the proceeds of incremental borrowings made under the New Dollar Term Loan Facility in an equivalent principal amount equal to the principal amount of Existing Dollar Term Loans so prepaid.

The New Euro Term Loan Facility was repaid in full on December 18, 2025.

2025 Refinancing Dollar Term Facility

On the Sixth Amendment Date, we refinanced all of our New Dollar Term Loan Facility with the incurrence of new dollar-denominated Term B loans, which refinancing loans are comprised of (i) a new dollar-denominated senior secured term loan facility in an aggregate principal amount of approximately $4,074 million (the “2028 Refinancing Term Loan Facility”) and (ii) a new dollar-denominated senior secured term loan facility in an aggregate principal amount of approximately $3,500 million (the “2030 Refinancing Term Loan Facility” and, together with the 2028 Refinancing Term Loan Facility, collectively, the “2025 Refinancing Dollar Term Facility”). The 2028 Refinancing Term Loan Facility has substantially identical terms to the New Dollar Term Loan Facility outstanding under the Sponsor Credit Agreement immediately prior to the Sixth Amendment Date, provided, however, that (i) the applicable margin with respect to the interest rates under the 2028 Refinancing Term Loan Facility is 0.25% lower than the applicable margin with respect to the interest rates under the New Dollar Term Loan Facility and (ii) any voluntary prepayment, refinancing, or repricing of the term loans under the 2028 Refinancing Term Loan Facility in connection with certain repricing transactions that occur prior to the 6-month anniversary of the Sixth Amendment Date are subject to a prepayment premium of 1.0% of the principal amount of the term loans so prepaid, refinanced, or repriced, subject to certain exceptions. The 2030 Refinancing Term Loan Facility has substantially identical terms to the 2028 Refinancing Term Loan Facility, provided,

 

103


Table of Contents

however, that the 2030 Refinancing Term Loan Facility will mature on the 2030 Refinancing Term Loan Maturity Date. Additionally, the applicable margin with respect to the 2025 Refinancing Dollar Term Facility was contractually reduced by 0.25% per annum upon the consummation of the IPO.

We made a prepayment with regard to the 2028 Refinancing Term Loan Facility in an aggregate principal amount of $3,280,800 on December 18, 2025.

Revolving Credit Facility Extension

On the Third Amendment Date, we amended the Revolving Credit Facility to extend the maturity date to the date that is five years following the Third Amendment Date, subject to the Springing Condition.

2021 Notes

To partially finance the Sponsor Acquisition, Medline Borrower, LP (the “Issuer”) and Medline Co-Issuer, Inc. (the “Co-Issuer” and together with the Issuer, the “Issuers”) issued (i) $4,500 million aggregate principal amount of 3.875% Senior Secured Notes due 2029 (the “2021 Secured Notes”) pursuant to an indenture, dated as of October 15, 2021 (the “2021 Secured Notes Indenture”), and (ii) $2,500 million aggregate principal amount of 5.250% Senior Notes due 2029 (the “2021 Unsecured Notes” and, together with the 2021 Secured Notes, the “2021 Notes”)) pursuant to an indenture, dated as of October 15, 2021 (the “2021 Unsecured Notes Indenture”).

The 2021 Secured Notes have a fixed annual interest rate of 3.875%, which will be paid in cash semi-annually in arrears on April 1 and October 1 of each year, and will mature on April 1, 2029. The 2021 Unsecured Notes have a fixed annual interest rate of 5.250%, which will be paid in cash semi-annually in arrears on April 1 and October 1 of each year, and will mature on October 1, 2029.

Ranking and Guarantees

The 2021 Notes are guaranteed by Medline Intermediate, LP and each of the Issuer’s wholly owned domestic restricted subsidiaries (other than the Co-Issuer) that guarantee our Senior Secured Credit Facilities.

The 2021 Secured Notes and the related guarantees are our senior secured obligations and rank equally in right of payment with all of the Issuers’ existing and future senior indebtedness; rank senior in right of payment to all of the Issuers’ and guarantors’ future subordinated indebtedness; are effectively senior to all of the Issuers’ and the guarantors’ existing and future unsecured indebtedness to the extent of the value of the collateral securing the 2021 Secured Notes, including the 2021 Unsecured Notes; rank equally in priority as to the collateral securing the 2021 Secured Notes with respect to borrowings and guarantees under our Senior Secured Credit Facilities, the notes and any other pari passu indebtedness; and are structurally subordinated to all existing and future indebtedness, claims of holders of preferred stock and other liabilities of any subsidiary of an Issuer or a guarantor that is not a guarantor or co-issuer of the 2021 Secured Notes.

The 2021 Unsecured Notes and the related guarantees are our senior unsecured obligations and rank equally in right of payment with all of the Issuers’ existing and future senior indebtedness; rank senior in right of payment to all of the Issuers’ and guarantors’ future subordinated indebtedness; are effectively subordinated to all of the Issuers’ and the guarantors’ existing and future secured indebtedness to the extent of the value of the collateral securing such indebtedness, including the notes, the 2021 Secured Notes and our Senior Secured Credit Facilities; and are structurally subordinated to the existing and future indebtedness, claims of holders of preferred stock, and other liabilities of any subsidiary of an Issuer or a guarantor that is not a guarantor or co-issuer of the 2021 Unsecured Notes.

 

104


Table of Contents

Security

The Issuers’ obligations under the 2021 Secured Notes and the related guarantees are secured by a perfected first priority lien on substantially all of the Issuers’ and the guarantors’ tangible and intangible assets, in each case, subject to permitted liens and certain exceptions.

Redemption

At any time on or after October 1, 2024, each series of 2021 Notes is redeemable, in whole or in part, at the Issuers’ option, at the applicable redemption prices set forth in the applicable indenture, plus accrued and unpaid interest, if any, on the principal amount of the applicable series of Notes being redeemed to, but excluding, the redemption date

In the event of a Change of Control Triggering Event (as defined in the 2021 Secured Notes Indenture or the 2021 Unsecured Notes Indenture, as applicable), the Issuers will be required to offer to repurchase the 2021 Secured Notes and the 2021 Unsecured Notes, respectively, at a price of 101% of their principal amount plus accrued and unpaid interest, if any, to, but excluding, the date of repurchase.

Covenants

The 2021 Notes contain a number of significant affirmative and negative covenants and customary events of default. Such covenants, among other things, limit or restrict, subject to certain exceptions, the ability of the Issuers and their subsidiaries to:

 

   

incur additional indebtedness and guarantee indebtedness;

 

   

create or incur liens;

 

   

engage in mergers or consolidations;

 

   

sell, transfer, or otherwise dispose of assets;

 

   

pay dividends and distributions or repurchase capital stock;

 

   

prepay, redeem, or repurchase certain subordinated indebtedness;

 

   

make investments, loans and advances;

 

   

enter into certain transactions with affiliates; and

 

   

enter into agreements that prohibit our ability and the ability of our subsidiary guarantors to incur liens on assets.

2024 Notes

The Issuers issued (i) $1,000 million aggregate principal amount of 6.250% Senior Secured Notes due 2029 (the “Initial 2024 Notes”) pursuant to an indenture, dated as of March 27, 2024 (the “Initial 2024 Indenture”) and (ii) $500 million aggregate principal amount of 6.250% Senior Secured Notes due 2029 (the “Additional 2024 Notes,” and together with the Initial 2024 Notes, the “2024 Notes”; the 2024 Notes together with the 2021 Notes, the “Senior Notes”) pursuant to the first supplemental indenture to the Initial Indenture, dated as of June 24, 2024 (the “First Supplemental 2024 Indenture,” and together with the Initial 2024 Indenture, the “Indenture”).

The 2024 Notes have a fixed annual interest rate of 6.250%, which will be paid in cash semi-annually in arrears on April 1 and October 1 of each year and will mature on April 1, 2029.

Ranking and Guarantees

The 2024 Notes are guaranteed by Medline Intermediate, LP and each of the Issuer’s wholly owned domestic restricted subsidiaries (other than the Co-Issuer) that guarantee our Senior Secured Credit Facilities.

 

105


Table of Contents

The 2024 Notes and the related guarantees are our senior secured obligations and rank equally in right of payment with all of the Issuers’ existing and future senior indebtedness; rank senior in right of payment to all of the Issuers’ and guarantors’ future subordinated indebtedness; are effectively senior to all of the Issuers’ and the guarantors’ existing and future unsecured indebtedness to the extent of the value of the collateral securing the 2024 Notes, including the 2021 Unsecured Notes; rank equally in priority as to the collateral securing the 2024 Notes with respect to borrowings and guarantees under our Senior Secured Credit Facilities, the 2021 Secured Notes, and any other pari passu indebtedness; and are structurally subordinated to all existing and future indebtedness, claims of holders of preferred stock and other liabilities of any subsidiary of an Issuer or a guarantor that is not a guarantor or co-issuer of the 2024 Notes.

Security

The Issuers’ obligations under the 2024 Notes and the related guarantees are secured by a perfected first priority lien on substantially all of the Issuers’ and the guarantors’ tangible and intangible assets, in each case, subject to permitted liens and certain exceptions.

Redemption

At any time prior to April 1, 2026, the 2024 Notes are redeemable, in whole or in part, at the Issuers’ option, at a redemption price equal to 100% of the principal amount of the 2024 Notes being redeemed plus a “make-whole” premium specified in the applicable 2024 Indenture, plus accrued and unpaid interest, if any, on the principal amount of the 2024 Notes being redeemed to, but excluding, the redemption date. At any time on or after April 1, 2026, the 2024 Notes are redeemable, in whole or in part, at the Issuers’ option, at the applicable redemption prices set forth in the 2024 Indenture, plus accrued and unpaid interest, if any, on the principal amount of the 2024 Notes being redeemed to, but excluding, the redemption date. In addition, subject to certain conditions, at any time prior to April 1, 2026, the Issuers may redeem up to 40% of the aggregate principal amount of the 2024 Notes with an amount not to exceed the net cash proceeds from certain equity offerings at a redemption price of 106.250%, plus accrued and unpaid interest, if any, on the principal amount of the 2024 Notes being redeemed to, but excluding, the redemption date.

Prior to April 1, 2026, the Issuers may, at their option, at any time and from time to time, redeem up to 10% of the aggregate principal amount of the 2024 Notes during each calendar year following the issuance of the 2024 Notes at a redemption price of 103.000% of the principal amount of the 2024 Notes being redeemed, plus accrued and unpaid interest, if any, to, but excluding, the redemption date.

Prior to April 1, 2026, the Issuers may redeem all, but not less than all, of the 2024 Notes with an amount not to exceed the net cash proceeds from any Qualified IPO (as defined in the 2024 Indenture) at a redemption price of 106.250% of the principal amount of the 2024 Notes being redeemed, plus accrued and unpaid interest, if any, to, but excluding, the redemption date.

In the event of a Change of Control Triggering Event (as defined in the 2024 Indenture), the Issuers will be required to offer to repurchase the 2024 Notes at a price of 101% of their principal amount plus accrued and unpaid interest, if any, to, but excluding, the date of repurchase.

Covenants

The 2024 Notes contain a number of significant affirmative and negative covenants and customary events of default. Such covenants, among other things, limit or restrict, subject to certain exceptions, the ability of the Issuers and their subsidiaries to:

 

   

incur additional indebtedness and guarantee indebtedness;

 

   

create or incur liens;

 

106


Table of Contents
   

engage in mergers or consolidations;

 

   

sell, transfer, or otherwise dispose of assets;

 

   

pay dividends and distributions or repurchase capital stock;

 

   

prepay, redeem, or repurchase certain subordinated indebtedness;

 

   

make investments, loans, and advances;

 

   

enter into certain transactions with affiliates; and

 

   

enter into agreements that prohibit our ability and the ability of our subsidiary guarantors to incur liens on assets.

 

107


Table of Contents

DESCRIPTION OF CAPITAL STOCK

The following is a description of the material terms of, and is qualified in its entirety by, Medline Inc.’s amended and restated certificate of incorporation and amended and restated bylaws, each as in effect as of the date of this prospectus, copies of which are filed as exhibits to the registration statement of which this prospectus forms a part. Under “Description of Capital Stock,” “we,” “us,” “our,” the “Company,” and “our company” refer to Medline Inc. and not to any of its subsidiaries.

Our purpose is to engage in any lawful act or activity for which corporations may be organized under the DGCL. Our authorized capital stock consists of 50,000,000,000 shares of Class A common stock, par value $0.0001 per share, 50,000,000,000 shares of Class B common stock, par value $0.0001 per share, and 5,000,000,000 shares of preferred stock, par value $0.0001 per share. No shares of preferred stock will be issued or outstanding immediately after the offering contemplated by this prospectus. Unless our board of directors determines otherwise, we will issue all shares of our capital stock in uncertificated form.

Common Stock

Class A Common Stock

Holders of shares of our Class A common stock are entitled to one vote for each share held of record on all matters on which stockholders are entitled to vote generally, including the election or removal of directors. The holders of our Class A common stock do not have cumulative voting rights in the election of directors.

Holders of shares of our Class A common stock are entitled to receive dividends when, as and if declared by our board of directors out of funds legally available therefore, subject to any statutory or contractual restrictions on the payment of dividends and to the rights of the holders of one or more outstanding series of our preferred stock.

Upon our liquidation, dissolution or winding up and after payment in full of all amounts required to be paid to creditors, and subject to the rights of the holders of one or more outstanding series of preferred stock, the holders of shares of our Class A common stock will be entitled to receive pro rata our remaining assets available for distribution to stockholders.

The Class A common stock is not subject to further calls or assessments by us. Holders of shares of our Class A common stock do not have preemptive, subscription, redemption or conversion rights. There are no redemption or sinking fund provisions applicable to the Class A common stock. The rights, powers, preferences and privileges of holders of our Class A common stock are subject to those of the holders of any shares of our preferred stock or any other series or class of stock we may authorize and issue in the future.

Class B Common Stock

Holders of shares of our Class B common stock are entitled to one vote for each share held of record on all matters on which stockholders are entitled to vote generally, including the election and removal of directors. Upon the occurrence of any split or combination of the Common Units, the issued shares of our Class B common stock will be automatically split or combined into a greater or lesser number of shares of our Class B common stock at the same ratio as such split or combination of the Common Units. Additionally, other than as the result of a split or combination for which an adjustment has been made as outlined in the foregoing sentence, if at any time the ratio at which Common Units are exchangeable for shares of our Class A common stock changes from one-for-one as described under “Certain Relationships and Related Person Transactions—Exchange Agreement,” the number of votes to which holders of our Class B common stock are entitled will be adjusted accordingly. The holders of our Class B common stock do not have cumulative voting rights in the election of directors.

 

108


Table of Contents

We issued one share of Class B common stock for each Common Unit held by our Continuing Unitholders, and, upon conversion of vested Incentive Units for Common Units, the converting holders will also receive an equivalent number of shares of Class B common stock. Upon an exchange by any such Continuing Unitholder of Common Units for shares of our Class A common stock pursuant to the Exchange Agreement, an equivalent number of shares of Class B common stock held by each such Continuing Unitholder will be automatically transferred to us and cancelled and retired.

Holders of shares of our Class B common stock vote together with holders of our Class A common stock as a single class on all matters on which stockholders are entitled to vote generally, except as otherwise required by law or by the amended and restated certificate of incorporation. Delaware law entitles the holders of the outstanding shares of Class A common stock, Class B common stock, and any preferred stock to vote separately as different classes in connection with any amendment to our certificate of incorporation that would increase or decrease the par value of the shares of such class or that would alter or change the powers, preferences, or special rights of such class so as to affect them adversely. As permitted by Delaware law, the amended and restated certificate of incorporation includes a provision which eliminates the separate class vote that the holders of our Class A common stock, Class B common stock, or preferred stock would otherwise have with respect to an amendment to the certificate of incorporation increasing or decreasing the authorized number of shares of Class A common stock, Class B common stock, or preferred stock. Thus, subject to any special or additional voting requirements contained in the amended and restated certificate of incorporation, the holders of our Class A common stock, Class B common stock, and preferred stock would vote together as a single class on any amendment to the certificate of incorporation increasing or decreasing the authorized number of shares of Class A common stock, Class B common, stock or preferred stock. Under Delaware law, depending on the circumstances, any such increase in the authorized number of shares of our Class A common stock, Class B common stock, or preferred stock would require either the affirmative vote of the holders of a majority of the votes cast at a meeting at which a quorum is present or a majority in voting power of the outstanding shares of capital stock entitled to vote thereon.

Holders of our Class B common stock are not entitled to receive dividends or to receive a distribution upon a liquidation, dissolution, or winding up of Medline Inc.

Our amended and restated certificate of incorporation does not provide for any restrictions on transfer of shares of Class B common stock other than:

 

   

the provisions requiring an automatic transfer of shares of Class B common stock to us upon an exchange of the Common Units associated with such shares;

 

   

the provisions requiring that the holder will not transfer shares of Class B common stock to any person (other than the Company) unless the holder transfers an equal number of Common Units to the same person directly or indirectly via a transfer of interests in the Medline Management Aggregator LLC or any successor entity;

 

   

the provisions requiring that, in the event the holder transfers Common Units to any person, the holder transfer an equal number of shares of Class B common stock to the same person.

The Class B common stock is not subject to further calls or assessments by us. Holders of shares of our Class B common stock do not have preemptive, subscription, redemption, or conversion rights. There are no redemption or sinking fund provisions applicable to the Class B common stock. The rights, powers, preferences, and privileges of holders of our Class B common stock are subject to those of the holders of any shares of our preferred stock or any other series or class of stock we may authorize and issue in the future.

Mills Family Voting Cap

The Mills Family and their affiliates are not entitled to cast votes, or provide consent, with respect to any shares of capital stock of Medline Inc. owned by them representing, in the aggregate, more than 20% of the total

 

109


Table of Contents

number of votes entitled to be cast (or as to which consents may be delivered) by the holders of all shares of capital stock of Medline Inc. outstanding and entitled to vote (or provide consent) in respect of any matter (the “Mills Family Voting Cap”). Any shares owned by such holders in excess of the Mills Family Voting Cap will not have any voting power on any such matter (and, accordingly, shall be deemed not to be outstanding for purposes of determining a quorum or for purposes of determining the shares entitled to vote at any such meeting or to provide consent in lieu of a meeting of stockholders), with the application of the loss of voting power allocated among such holders pro rata in accordance with the shares of the Company’s capital stock owned thereby.

Preferred Stock

As of the date of this prospectus, we had no shares of preferred stock issued or outstanding. Our amended and restated certificate of incorporation authorizes our board of directors to establish one or more series of preferred stock (including convertible preferred stock). Unless required by law or by any stock exchange, and subject to the terms of our amended and restated certificate of incorporation, the authorized shares of preferred stock will be available for issuance without further action by holders of our common stock. Our board of directors is able to determine, with respect to any series of preferred stock, the powers (including voting powers), preferences, and relative, participating, optional, or other special rights, and the qualifications, limitations, or restrictions thereof, including, without limitation:

 

   

the designation of the series;

 

   

the number of shares of the series, which our board of directors may, except where otherwise provided in any preferred stock designation, increase (but not above the total number of authorized shares of the class) or decrease (but not below the number of shares then outstanding);

 

   

whether dividends, if any, will be cumulative or non-cumulative and the dividend rate of the series;

 

   

the dates at which dividends, if any, will be payable on shares of such series;

 

   

the redemption rights and price or prices, if any, for shares of the series;

 

   

the terms and amounts of any sinking fund provided for the purchase or redemption of shares of the series;

 

   

the amounts payable on shares of the series in the event of any voluntary or involuntary liquidation, dissolution or winding-up of our affairs or other event;

 

   

whether the shares of the series will be convertible into shares of any other class or series, or any other security, of us or any other entity, and, if so, the specification of the other class or series or other security, the conversion price or prices or rate or rates, any rate adjustments, the date or dates as of which the shares will be convertible, and all other terms and conditions upon which the conversion may be made;

 

   

restrictions on the issuance of shares of the same series or of any other class or series of our capital stock; and

 

   

the voting powers, if any, of the holders of the series.

We could issue one or more series of preferred stock that could, depending on the terms of the series, impede or discourage an acquisition attempt or other transaction that some, or a majority, of the holders of our Class A common stock might believe to be in their best interests or in which the holders of our Class A common stock might receive a premium over the market price of the shares of our Class A common stock. Additionally, the issuance of preferred stock may adversely affect the rights or interests of holders of our Class A common stock by restricting dividends on the Class A common stock, diluting the voting power of the Class A common stock, or subordinating the rights of the Class A common stock to distributions upon a liquidation, dissolution, or winding up or other event. As a result of these or other factors, the issuance of preferred stock could have an adverse impact on the market price of our Class A common stock.

 

110


Table of Contents

Dividends

The DGCL permits the board of directors of a corporation, subject to any restrictions in the certificate of incorporation, to declare and pay dividends out of the corporation’s “surplus” or, if there is no “surplus,” out of its net profits for the fiscal year in which the dividend is declared and/or the preceding fiscal year. “Surplus” is defined as the excess of the net assets of the corporation over the amount determined to be the capital of the corporation. The capital of the corporation is typically calculated to be (and cannot be less than) the aggregate par value of all issued shares of capital stock. Net assets is an amount equal to the fair value of the total assets minus total liabilities. The DGCL also provides that dividends may not be paid out of net profits if, after the payment of the dividend, the remaining capital would be less than the capital represented by the outstanding stock of all classes having a preference upon the distribution of assets. Declaration and payment of any dividend is subject to the discretion of our board of directors, except that our amended and restated certificate of incorporation provides that holders of Class B common stock shall not be entitled to any dividends on their shares of Class B common stock (other than dividends payable in the form of additional shares of Class B common stock). See also “Dividend Policy.”

Annual Stockholder Meetings

Our amended and restated bylaws provide that annual stockholder meetings will be held at a date, time, and place, if any, as exclusively selected by our board of directors. To the extent permitted under applicable law, we may conduct meetings solely by means of remote communications, including by webcast.

Anti-Takeover Effects of Our Amended and Restated Certificate of Incorporation and Amended and Restated Bylaws and Certain Provisions of Delaware Law

Our amended and restated certificate of incorporation, amended and restated bylaws, and the DGCL contain provisions that are summarized in the following paragraphs and that are intended to enhance the likelihood of continuity and stability in the composition of our board of directors. These provisions are intended to avoid costly takeover battles, reduce our vulnerability to a hostile or abusive change of control, and enhance the ability of our board of directors to maximize stockholder value in connection with any unsolicited offer to acquire us. However, these provisions may have an anti-takeover effect and may delay, deter or prevent a merger or acquisition of the Company by means of a tender offer, a proxy contest, or other takeover attempt that a stockholder might consider in its best interest, including those attempts that might result in a premium over the prevailing market price for the shares of common stock held by stockholders.

Authorized but Unissued Capital Stock

Delaware law does not require stockholder approval for any issuance of shares that are authorized and available for issuance. However, the listing requirements of Nasdaq, which apply so long as the shares of Class A common stock remain listed on Nasdaq, require stockholder approval of certain issuances equal to or exceeding 20% of the then outstanding voting power or the then outstanding number of shares of Class A common stock (we believe the position of Nasdaq is that the calculation in this latter case treats as outstanding shares issuable upon exchange of outstanding Common Units not indirectly held by Medline Inc.). These additional shares may be used for a variety of corporate purposes, including future public offerings, to raise additional capital, or to facilitate acquisitions.

Our board of directors may generally issue shares of one or more series of preferred stock on terms designed to discourage, delay, or prevent a change of control of the Company or the removal of our management. Moreover, our authorized but unissued shares of preferred stock are available for future issuances in one or more series without stockholder approval and could be utilized for a variety of corporate purposes, including future offerings to raise additional capital, to facilitate acquisitions, and to fund employee benefit plans.

One of the effects of the existence of authorized and unissued and unreserved common stock or preferred stock may be to enable our board of directors to issue shares to persons friendly to current management, which

 

111


Table of Contents

issuance could render more difficult or discourage an attempt to obtain control of the Company by means of a merger, tender offer, proxy contest, or otherwise, and thereby protect the continuity of our management and possibly deprive our stockholders of opportunities to sell their shares of Class A common stock at prices higher than prevailing market prices.

Business Combinations

We have elected not to be governed by Section 203 of the DGCL, which is Delaware’s anti-takeover statute that, subject to certain exceptions and approvals, restricts “business combinations,” including specified mergers, asset sales, stock sales, and other transactions, between a corporation and its subsidiaries, on the one hand, and any interested stockholder (generally defined to mean a person who (x) owns 15% or more of the outstanding voting stock of the corporation or (y) is an affiliate or associate of us and was the owner of 15% or more of our voting stock within the three-year period before the date on which it is sought to be determined whether such person is an “interested stockholder,” and the affiliates or associates of such person), on the other, for a three-year period following the time the person became an interested stockholder. However, our amended and restated certificate of incorporation contains similar provisions providing that we may not engage in certain “business combinations” with any “interested stockholder” for a three-year period following the time that the stockholder became an interested stockholder, unless:

 

   

prior to such time, our board of directors approved either the business combination or the transaction that resulted in the stockholder becoming an interested stockholder;

 

   

upon consummation of the transaction that resulted in the stockholder becoming an interested stockholder, the interested stockholder owned at least 85% of our voting stock outstanding at the time the transaction commenced, excluding certain shares; or

 

   

at or subsequent to that time, the business combination is approved by our board of directors and by the affirmative vote of holders of at least 662/3% of our outstanding voting stock that is not owned by the interested stockholder.

Generally, a “business combination” includes a merger, asset or stock sale, or other transaction resulting in a financial benefit to the interested stockholder. Subject to certain exceptions, an “interested stockholder” is a person who, together with that person’s affiliates and associates, owns, or within the previous three years owned, 15% or more of our outstanding voting stock and was an affiliate of us. For purposes of this section only, “voting stock” generally means any class or series of our stock that is entitled to vote generally in the election of directors. References to a percentage of voting stock in this section refer to the percentage of the votes of such voting stock.

Under certain circumstances, this provision will make it more difficult for a person who would be an “interested stockholder” to effect various business combinations with us for a three-year period. This provision may encourage companies interested in acquiring us to negotiate in advance with our board of directors because the stockholder approval requirement would be avoided if our board of directors approves either the business combination or the transaction that results in the stockholder becoming an interested stockholder. These provisions also may have the effect of preventing changes in our board of directors and may make it more difficult to accomplish transactions that stockholders may otherwise deem to be in their best interests.

Our amended and restated certificate of incorporation provides that our Designating Stockholders and their affiliates, and any of their respective direct or indirect transferees, and any group as to which such persons are a party, do not constitute “interested stockholders” for purposes of this provision.

No Cumulative Voting

Under Delaware law, the right to vote cumulatively does not exist unless the certificate of incorporation specifically authorizes cumulative voting. Our amended and restated certificate of incorporation does not

 

112


Table of Contents

authorize cumulative voting. Therefore, stockholders holding a majority in voting power of the shares of our stock entitled to vote generally in the election of directors will be able to elect all of our directors.

Special Stockholder Meetings

Our amended and restated certificate of incorporation provides that special meetings of our stockholders may be called at any time only by or at the direction of the board of directors, the chair of our board, or the chief executive officer; provided, however, that at any time when our Designating Stockholders collectively beneficially own, in the aggregate, at least 30% in voting power of the stock entitled to vote generally in the election of directors, special meetings of our stockholders shall also be called by the board of directors or the chair of the board of directors at the request of a Designating Stockholder. Our amended and restated bylaws prohibit the conduct of any business at a special meeting other than as specified in the notice for such meeting. These provisions may have the effect of deterring, delaying, or discouraging hostile takeovers, or changes in control or management of the Company.

Director Nominations and Stockholder Proposals

Our amended and restated bylaws establish advance notice procedures with respect to stockholder proposals and the nomination of candidates for election as directors, other than nominations made by or at the direction of the board of directors or a committee of the board of directors. In order for any matter to be “properly brought” before a meeting, a stockholder will have to comply with advance notice requirements and provide us with certain information. Generally, to be timely, a stockholder’s notice must be received at our principal executive offices not less than 90 days nor more than 120 days prior to the first anniversary date of the immediately preceding annual meeting of stockholders. Our amended and restated bylaws also specify requirements as to the form and content of a stockholder’s notice. These provisions do not apply to the parties to the director nomination agreements so long as the relevant agreements remains in effect. Our amended and restated bylaws allow the chair of the meeting at a meeting of the stockholders to adopt rules and regulations for the conduct of meetings which may have the effect of precluding the conduct of certain business at a meeting if the rules and regulations are not followed. These provisions may also defer, delay, or discourage a potential acquirer from conducting a solicitation of proxies to elect the acquirer’s own slate of directors or otherwise attempting to influence or obtain control of the Company.

Stockholder Action by Consent

Pursuant to Section 228 of the DGCL, any action required or permitted to be taken at any annual or special meeting of the stockholders may be taken without a meeting, without prior notice, and without a vote if a consent or consents, setting forth the action so taken, is or are signed by the holders of outstanding stock having not less than the minimum number of votes that would be necessary to authorize or take such action at a meeting at which all shares of our stock entitled to vote thereon were present and voted, unless our amended and restated certificate of incorporation provides otherwise. Our amended and restated certificate of incorporation does not permit our Class A common stockholders to act by consent in lieu of a meeting from and after the date on which our Designating Stockholders cease to beneficially own or control, in the aggregate, at least 30% of the total voting power of all then outstanding shares of our capital stock entitled to vote generally in the election of directors unless such action is recommended by all directors then in office, but it does provide that any action required or permitted to be taken by holders of our Class B common stock, voting separately as a class, or, to the extent expressly permitted by any certificate of designation relating to one or more series of our preferred stock, by the holders of such series of preferred stock, voting separately as a series or separately as a class with one or more other such series, may be taken by consent in lieu of a meeting if a consent or consents, setting forth the action so taken, is or are signed by the holders of outstanding shares of the relevant class or series having not less than the minimum number of votes that would be necessary to authorize or take such action at a meeting at which all shares entitled to vote thereon were present and voted.

 

113


Table of Contents

Dissenters’ Rights of Appraisal and Payment

Under the DGCL, with certain exceptions, our stockholders have appraisal rights in connection with a merger, consolidation, statutory conversion or statutory domestication, transfer, or continuance in which we are a constituent entity. Pursuant to the DGCL, stockholders who properly demand and perfect appraisal rights in connection with such merger, consolidation, statutory conversion or statutory domestication, transfer, or continuance have the right to receive payment of the fair value of their shares as determined by the Delaware Court of Chancery, plus interest, if any, on the amount determined to be the fair value, from the effective time of the merger, consolidation, statutory conversion or statutory domestication, transfer, or continuance through the date of payment of the judgment.

Stockholders’ Derivative Actions

Under the DGCL, any of our stockholders may bring an action in our name to procure a judgment in our favor, also known as a derivative action, provided that the stockholder bringing the action is a holder of our shares at the time of the transaction to which the action relates or such stockholder’s stock thereafter devolved by operation of law. To bring such an action, the stockholder must otherwise comply with Delaware law regarding derivative actions, including by making a pre-suit demand on our board of directors or satisfying its burden to show that any pre-suit demand would be futile. Our amended and restated certificate of incorporation has vested an independent and disinterested litigation demand committee with sole and exclusive authority to consider the merits of any such demands and make decisions and taken actions with respect to any such demands, including whether to initiate a proceeding. This provision may affect a stockholder’s ability to commence or control a derivative proceeding.

Exclusive Forum

To prevent having to litigate claims in multiple jurisdictions and the threat of inconsistent or contrary rulings by different courts, among other considerations, our amended and restated certificate of incorporation includes forum selection provisions.

More specifically, our amended and restated certificate of incorporation provides that, unless we consent in writing to the selection of an alternative forum, the Court of Chancery of the State of Delaware will, to the fullest extent permitted by law, be the sole and exclusive forum for: (i) any derivative action or proceeding brought on our behalf; (ii) any action asserting a breach of fiduciary duty owed by any current or former director, officer, stockholder, or employee of the company to the company or our stockholders; (iii) any action asserting a claim against us arising under the DGCL, our amended and restated certificate of incorporation or our amended and restated bylaws or as to which the DGCL confers jurisdiction on the Court of Chancery of the State of Delaware; or (iv) any action asserting a claim against us that is governed by the internal affairs doctrine.

Section 22 of the Securities Act creates concurrent jurisdiction for federal and state courts over all suits brought to enforce any duty or liability created by the Securities Act or the rules and regulations thereunder. Accordingly, both state and federal courts have jurisdiction to entertain such claims. Our amended and restated certificate of incorporation further provides that, unless we consent in writing to the selection of an alternative forum, to the fullest extent permitted by law, the federal district courts of the United States of America will be the exclusive forum for the resolution of any complaint asserting a cause of action arising under the federal securities laws of the United States, including, in each case, the applicable rules and regulations promulgated thereunder. It is possible that a court could find our forum selection provisions to be inapplicable or unenforceable and, accordingly, we could be required to litigate claims in multiple jurisdictions, incur additional costs or otherwise not receive the benefits that we expect our forum selection provisions to provide.

To the fullest extent permitted by law, any person or entity purchasing or otherwise acquiring or holding any interest in shares of capital stock of our company shall be deemed to have notice of and consented to the forum

 

114


Table of Contents

provisions in our amended and restated certificate of incorporation. However, investors will not be deemed to have waived compliance with the federal securities laws and the rules and regulations thereunder as a result of our forum selection provisions. See “Risk Factors—Risks Related to this Offering and Ownership of our Class A Common Stock—Our amended and restated certificate of incorporation designates the Court of Chancery of the State of Delaware or the federal district courts of the United States of America, as applicable, as the sole and exclusive forum for certain types of actions and proceedings that may be initiated by our stockholders, which could limit our stockholders’ ability to obtain a favorable judicial forum for disputes with the Company or the Company’s directors, officers, or other employees.”

Conflicts of Interest

Delaware law permits corporations to adopt provisions renouncing any interest or expectancy in certain opportunities that are presented to the corporation or its officers, directors or stockholders. Our amended and restated certificate of incorporation, to the maximum extent permitted from time to time by Delaware law, renounces any interest or expectancy that we have in, or right to be offered an opportunity to participate in, specified business opportunities that are from time to time presented to our officers, directors, or stockholders or their respective affiliates, other than those officers, directors, stockholders, or affiliates who are our or our subsidiaries’ employees. As a consequence of this waiver, none of our Sponsors, the Mills Family, subject to limited exceptions, or any of their respective affiliates or any of our directors who are not employed by us (including any non-employee director who serves as one of our officers in both their director and officer capacities) or their affiliates will have any duty to refrain from (i) engaging in a corporate opportunity in the same or similar lines of business in which we or our affiliates now engage or propose to engage or (ii) otherwise competing with us or our affiliates. In addition, to the fullest extent permitted by law, in the event that our Sponsors, the Mills Family or any non-employee director acquires knowledge of a potential transaction or other business opportunity which may be a corporate opportunity for itself or themselves or its or their affiliates or for us or our affiliates, as a consequence of this waiver, such person will have no duty to communicate or offer such transaction or business opportunity to us or any of our affiliates and they may take any such opportunity for themselves or offer it to another person or entity. Our amended and restated certificate of incorporation does not renounce our interest in any business opportunity that is expressly offered to a non-employee director solely in their capacity as a director or officer of the Company. To the fullest extent permitted by law, no business opportunity will be deemed to be a potential corporate opportunity for us unless we would be permitted to undertake the opportunity under our amended and restated certificate of incorporation, we have sufficient financial resources to undertake the opportunity and the opportunity would be in line with our business. The director nomination agreements we entered into with the Designating Stockholders also contains provisions providing the Designating Stockholders with access to our corporate information.

Limitations on Liability and Indemnification of Officers and Directors

The DGCL authorizes corporations to limit or eliminate the personal liability of directors and certain officers to corporations and their stockholders for monetary damages for breaches of their fiduciary duties, subject to certain exceptions. Our amended and restated certificate of incorporation includes a provision that eliminates the personal liability of directors and officers for monetary damages to the corporation or its stockholders for any breach of fiduciary duty as a director or officer, except to the extent such exemption from liability or limitation thereof is not permitted under the DGCL. The effect of these provisions is to eliminate the rights of us and our stockholders to recover monetary damages from a director or officer for breach of fiduciary duty as a director or officer, including breaches resulting from grossly negligent behavior. Under current law, this provision will not limit or eliminate the liability of any officer in any action by or in the right of the Company, including any derivative claim. Further, the exculpation from liability for monetary damages does not apply to any director or officer if the director or officer has breached their duty of loyalty to the corporation and its stockholders, acted in bad faith, knowingly or intentionally violated the law, or derived an improper benefit from their actions as a director or officer. In addition, exculpation does not apply to any director in connection with the authorization of illegal dividends, redemptions or stock repurchases.

 

115


Table of Contents

Our amended and restated bylaws generally provide that we must indemnify and advance expenses to our directors and officers to the fullest extent authorized by the DGCL, subject to limited exceptions. We also are expressly authorized to carry directors’ and officers’ liability insurance providing indemnification for our directors, officers, and certain employees for some liabilities. We believe that these indemnification and advancement provisions and insurance are useful to attract and retain qualified directors and executive officers.

The limitation of liability, indemnification, and advancement provisions in our amended and restated certificate of incorporation and amended and restated bylaws may discourage stockholders from bringing a lawsuit against directors and officers for breach of their fiduciary duty. These provisions also may have the effect of reducing the likelihood of derivative litigation against directors, even though such an action, if successful, might otherwise benefit us and our stockholders. In addition, your investment may be adversely affected to the extent we pay the costs of settlement and damage awards against directors and officers pursuant to these indemnification provisions.

There is currently no pending material litigation or proceeding involving any of our directors, officers or employees for which indemnification is sought.

Transfer Agent and Registrar

The transfer agent and registrar for shares of our Class A common stock is Equiniti Trust Company, LLC.

Listing

Our Class A common stock is listed on Nasdaq under the symbol “MDLN.”

 

116


Table of Contents

CERTAIN U.S. FEDERAL INCOME TAX CONSEQUENCES TO NON-U.S. HOLDERS

The following is a summary of material U.S. federal income tax consequences to a non-U.S. holder (as defined herein) of the purchase, ownership and disposition of shares of our Class A common stock but does not purport to be a complete analysis of all the potential tax considerations relating thereto. We have not sought, and do not intend to seek, any ruling from the IRS with respect to the statements made and the conclusions reached in the following summary. Accordingly, the discussion below neither binds the IRS nor the courts, and there can be no assurance that the IRS or a court will agree with such statements and conclusions. This summary deals only with Class A common stock that is held as a capital asset by a non-U.S. holder.

A “non-U.S. holder” means a beneficial owner of shares of our Class A common stock (other than an entity or arrangement treated as a partnership for U.S. federal income tax purposes) that is not, for U.S. federal income tax purposes, any of the following:

 

   

an individual who is a citizen or resident of the United States;

 

   

a corporation (or any other entity treated as a corporation for U.S. federal income tax purposes) created or organized in or under the laws of the United States, any state thereof or the District of Columbia;

 

   

an estate the income of which is subject to U.S. federal income taxation regardless of its source; or

 

   

a trust if it (1) is subject to the primary supervision of a court within the United States and one or more U.S. persons (within the meaning of the U.S. Internal Revenue Code of 1986, as amended (the “Code”)) have the authority to control all substantial decisions of the trust or (2) has a valid election in effect under applicable U.S. Treasury regulations to be treated as a U.S. person.

This summary is based upon provisions of the Code, and regulations, rulings and judicial decisions as of the date hereof. Those authorities may be changed, perhaps retroactively, so as to result in U.S. federal income tax consequences different from those summarized below. This summary does not address all of the U.S. federal income tax consequences that may be relevant to you in light of your particular circumstances, nor does it address the Medicare tax on net investment income, U.S. federal alternative minimum taxes, U.S. federal estate and gift taxes, or the effects of any state, local, or non-United States tax laws. In addition, it does not represent a detailed description of the U.S. federal income tax consequences applicable to you if you are subject to special treatment under the U.S. federal income tax laws (including if you are a U.S. expatriate, “controlled foreign corporation,” “passive foreign investment company,” a partnership or other pass-through entity for U.S. federal income tax purposes, tax-exempt organizations or governmental organizations, persons deemed to sell our common stock under the constructive sale provisions of the Code, persons who hold or receive our common stock pursuant to the exercise of any employee stock option or otherwise as compensation, tax-qualified retirement plans, “qualified foreign pension funds” as defined in the Code and entities all of the interests of which are held by qualified foreign pension funds or persons subject to special tax accounting rules as a result of any item of gross income with respect to the stock being taken into account in an applicable financial statement). We cannot assure you that a change in law will not alter significantly the tax considerations that we describe in this summary.

If a partnership (or other entity or arrangement treated as a partnership for U.S. federal income tax purposes) holds shares of our Class A common stock, the tax treatment of a partner generally will depend upon the status of the partner and the activities of the partnership. If you are a partnership or a partner of a partnership considering an investment in our Class A common stock, you should consult your tax advisors.

If you are considering the purchase of our Class A common stock, you should consult your own tax advisors concerning the particular U.S. federal income tax consequences to you of the purchase, ownership and disposition of our Class A common stock, as well as the consequences to you arising under other U.S. federal tax laws and the laws of any other taxing jurisdiction.

 

117


Table of Contents

Dividends

In the event that we make a distribution of cash or other property (other than certain pro rata distributions of our Class A common stock) in respect of shares of our Class A common stock, the distribution generally will be treated as a dividend for U.S. federal income tax purposes to the extent it is paid from our current or accumulated earnings and profits, as determined under U.S. federal income tax principles. Any portion of a distribution that exceeds our current and accumulated earnings and profits generally will be treated first as a tax-free return of capital, causing a reduction in the adjusted tax basis of a non-U.S. holder’s Class A common stock, and to the extent the amount of the distribution exceeds a non-U.S. holder’s adjusted tax basis in shares of our Class A common stock, the excess will be treated as a capital gain from the disposition of shares of our Class A common stock (the tax treatment of which is discussed below under “—Gain on Disposition of Class A Common Stock”).

Dividends paid to a non-U.S. holder generally will be subject to withholding of U.S. federal income tax at a 30% rate or such lower rate as may be specified by an applicable income tax treaty. However, dividends that are effectively connected with the conduct of a trade or business by the non-U.S. holder within the United States (and, if required by an applicable income tax treaty, are attributable to a U.S. permanent establishment) are not subject to the withholding tax, provided certain certification and disclosure requirements are satisfied. Instead, such dividends are subject to U.S. federal income tax on a net income basis generally in the same manner as if the non-U.S. holder were a U.S. person as defined under the Code. Any such effectively connected dividends received by a foreign corporation may be subject to an additional “branch profits tax” at a 30% rate or such lower rate as may be specified by an applicable income tax treaty.

A non-U.S. holder who wishes to claim the benefit of an applicable treaty rate and avoid backup withholding, as discussed below, for dividends will be required (a) to provide the applicable withholding agent with a properly executed IRS Form W-8BEN or Form W-8BEN-E (or other applicable form) certifying under penalty of perjury that such holder is not a U.S. person as defined under the Code and is eligible for treaty benefits or (b) if our Class A common stock is held through certain foreign intermediaries, to satisfy the relevant certification requirements of applicable U.S. Treasury regulations. Special certification and other requirements apply to certain non-U.S. holders that are pass-through entities rather than corporations or individuals.

A non-U.S. holder eligible for a reduced rate of U.S. federal withholding tax pursuant to an income tax treaty may obtain a refund of any excess amounts withheld by timely filing an appropriate claim for refund with the IRS. Non-U.S. holders should consult their tax advisors regarding their entitlement to benefits under any applicable income tax treaty.

Gain on Disposition of Class A Common Stock

Subject to the discussion of backup withholding below, any gain realized by a non-U.S. holder on the sale or other disposition of our Class A common stock generally will not be subject to U.S. federal income tax unless:

 

   

the gain is effectively connected with a trade or business of the non-U.S. holder in the United States (and, if required by an applicable income tax treaty, is attributable to a U.S. permanent establishment of the non-U.S. holder);

 

   

the non-U.S. holder is an individual who is present in the United States for 183 days or more in the taxable year of that disposition, and certain other conditions are met; or

 

   

we are or have been a “U.S. real property holding corporation” for U.S. federal income tax purposes and certain other conditions are met.

A non-U.S. holder described in the first bullet point immediately above will be subject to tax on the gain derived from the sale or other disposition in the same manner as if the non-U.S. holder were a U.S. person as defined under the Code. In addition, if any non-U.S. holder described in the first bullet point immediately above is a foreign corporation, the gain realized by such non-U.S. holder may be subject to an additional “branch profits

 

118


Table of Contents

tax” at a 30% rate or such lower rate as may be specified by an applicable income tax treaty. An individual non-U.S. holder described in the second bullet point immediately above will be subject to a 30% (or such lower rate as may be specified by an applicable income tax treaty) tax on the gain derived from the sale or other disposition, which gain may be offset by U.S. source capital losses even though the individual is not considered a resident of the United States.

Generally, a corporation is a “U.S. real property holding corporation” if the fair market value of its U.S. real property interests equals or exceeds 50% of the sum of the fair market value of its worldwide real property interests and its other assets used or held for use in a trade or business (all as determined for U.S. federal income tax purposes). We believe we are not and do not anticipate becoming a “U.S. real property holding corporation” for U.S. federal income tax purposes.

Information Reporting and Backup Withholding

Distributions paid to a non-U.S. holder and the amount of any tax withheld with respect to such distributions generally will be reported to the IRS. Copies of the information returns reporting such distributions and any withholding may also be made available to the tax authorities in the country in which the non-U.S. holder resides under the provisions of an applicable income tax treaty.

A non-U.S. holder will not be subject to backup withholding on distributions received if such holder certifies under penalty of perjury that it is a non-U.S. holder (and the payor does not have actual knowledge or reason to know that such holder is a U.S. person as defined under the Code) such as by furnishing a valid IRS Form W-8BEN, W-8BEN-E, or W-8ECI, or such holder otherwise establishes an exemption.

Information reporting and, depending on the circumstances, backup withholding will apply to the proceeds of a sale or other disposition of our Class A common stock within the United States or conducted through certain U.S.-related financial intermediaries, unless the beneficial owner certifies under penalty of perjury that it is a non-U.S. holder (and the payor does not have actual knowledge or reason to know that the beneficial owner is a U.S. person as defined under the Code), or such owner otherwise establishes an exemption.

Backup withholding is not an additional tax and any amounts withheld under the backup withholding rules will be allowed as a refund or a credit against a non-U.S. holder’s U.S. federal income tax liability provided the required information is timely furnished to the IRS.

Additional Withholding Requirements

Under Sections 1471 through 1474 of the Code (such Sections commonly referred to as “FATCA”), a 30% U.S. federal withholding tax may apply to any dividends paid on our common stock to (i) a “foreign financial institution” (as specifically defined in the Code and whether such foreign financial institution is the beneficial owner or an intermediary) which does not provide sufficient documentation, typically on IRS Form W-8BEN-E, evidencing either (x) an exemption from FATCA, or (y) its compliance (or deemed compliance) with FATCA (which may alternatively be in the form of compliance with an intergovernmental agreement with the United States) in a manner which avoids withholding, or (ii) a “non-financial foreign entity” (as specifically defined in the Code and whether such non-financial foreign entity is the beneficial owner or an intermediary) which does not provide sufficient documentation, typically on IRS Form W-8BEN-E, evidencing either (x) an exemption from FATCA, or (y) adequate information regarding certain substantial United States beneficial owners of such entity (if any). If a dividend payment is both subject to withholding under FATCA and subject to the withholding tax discussed above under “—Dividends,” an applicable withholding agent may credit the withholding under FATCA against, and therefore reduce, such other withholding tax. While withholding under FATCA would also have applied to payments of gross proceeds from the sale or other taxable disposition of our common stock, proposed United States Treasury regulations (upon which taxpayers may rely until final regulations are issued) eliminate FATCA withholding on payments of gross proceeds entirely. You should consult your own tax advisors regarding these requirements and whether they may be relevant to your ownership and disposition of our common stock.

 

119


Table of Contents

UNDERWRITING (CONFLICTS OF INTEREST)

We, the selling stockholders, and the underwriters named below will enter into an underwriting agreement with respect to the shares of Class A common stock being offered. Subject to certain conditions, each underwriter has severally agreed to purchase the number of shares of Class A common stock indicated in the following table. Goldman Sachs & Co. LLC, Morgan Stanley & Co. LLC, BofA Securities, Inc., and J.P. Morgan Securities LLC are the representatives of the underwriters.

 

Underwriters

   Number of Shares of
Class A Common Stock
 

Goldman Sachs & Co. LLC

     13,781,250  

Morgan Stanley & Co. LLC

     13,781,250  

BofA Securities, Inc.

     7,750,000  

J.P. Morgan Securities LLC

     7,750,000  

Blackstone Securities Partners L.P.

     4,125,000  

TCG Capital Markets L.L.C.

     4,125,000  

Barclays Capital Inc.

     1,925,000  

Citigroup Global Markets Inc.

     1,925,000  

Deutsche Bank Securities Inc.

     1,925,000  

Jefferies LLC

     1,925,000  

UBS Securities LLC

     1,925,000  

Evercore Group L.L.C.

     1,312,500  

BMO Capital Markets Corp.

     656,250  

BNP Paribas Securities Corp.

     656,250  

MUFG Securities Americas Inc.

     656,250  

RBC Capital Markets, LLC

     656,250  

Santander US Capital Markets LLC

     656,250  

SG Americas Securities, LLC

     656,250  

TD Securities (USA) LLC

     656,250  

Wells Fargo Securities, LLC

     656,250  

Nomura Securities International, Inc.

     623,438  

WR Securities, LLC

     32,812  

Leerink Partners LLC

     543,750  

Macquarie Capital (USA) Inc.

     543,750  

Mizuho Securities USA LLC

     543,750  

Piper Sandler & Co.

     543,750  

Truist Securities, Inc.

     543,750  

William Blair & Company, L.L.C.

     543,750  

Robert W. Baird & Co. Incorporated

     406,250  

Rothschild & Co US Inc.

     406,250  

Stifel, Nicolaus & Company, Incorporated

     406,250  

BTIG, LLC

     250,000  

ING Financial Markets LLC

     250,000  

Intesa Sanpaolo IMI Securities Corp.

     250,000  

NCMG LLC

     187,500  

Perella Weinberg Partners LP

     187,500  

Academy Securities, Inc.

     112,500  

AmeriVet Securities, Inc.

     112,500  

Blaylock Van, LLC

     112,500  

C.L. King & Associates, Inc.

     112,500  

Drexel Hamilton, LLC

     112,500  

Loop Capital Markets LLC

     112,500  

 

120


Table of Contents

Underwriters

   Number of Shares of
Class A Common Stock
 

Mischler Financial Group, Inc.

     112,500  

R. Seelaus & Co., LLC

     112,500  

Samuel A. Ramirez & Company, Inc.

     112,500  

Siebert Williams Shank & Co., LLC

     112,500  

Tigress Financial Partners LLC

     112,500  

Total

     75,000,000  
  

 

 

 

The underwriters are committed to take and pay for all of the shares being offered, if any are taken, other than the shares covered by the option described below unless and until this option is exercised.

The underwriters have an option to purchase up to an additional 11,250,000 shares from the selling stockholders at the public offering price less the underwriting discount. They may exercise that option for 30 days. If any shares are purchased pursuant to this option, the underwriters will severally purchase shares in approximately the same proportion as set forth in the table above. The underwriters do not expect sales to discretionary accounts to exceed five percent of the total number of shares of Class A common stock offered.

The following table shows the per share and total underwriting discounts and commissions to be paid to the underwriters by the selling stockholders. Such amounts are shown assuming both no exercise and full exercise of the underwriters’ option to purchase 11,250,000 additional shares.

 

     No Exercise      Full Exercise  

Per Share

   $ 0.492      $ 0.492  
  

 

 

    

 

 

 

Total

   $ 36,900,000      $ 42,435,000  
  

 

 

    

 

 

 

Shares of Class A common stock sold by the underwriters to the public will initially be offered at the public offering price set forth on the cover of this prospectus. Any shares sold by the underwriters to securities dealers may be sold at a discount of up to $0.2952 per share from the public offering price. After the initial offering of the shares, the representatives may change the offering price and the other selling terms. The offering of the shares by the underwriters is subject to receipt and acceptance and subject to the underwriters’ right to reject any order in whole or in part.

In connection with our IPO, we and our officers and directors and our pre-IPO owners agreed with the underwriters, subject to certain exceptions, not to dispose of or hedge any shares of Class A common stock or securities convertible into or exchangeable for shares of Class A common stock during the period from the date of this prospectus continuing through the date 180 days after December 16, 2025, except with the prior written consent of either Goldman Sachs & Co. LLC or Morgan Stanley & Co. LLC, and one additional representative, on behalf of the underwriters, and the prior written notice to the other representatives.

In connection with this offering, Goldman Sachs & Co. LLC and Morgan Stanley & Co. LLC have agreed to release, with respect to this offering, certain of the lock-up restrictions agreed to by each of the Company and the selling stockholders with respect to up to 86,250,000 shares of our Class A common stock (including the 11,250,000 additional shares of Class A common stock pursuant to the underwriters’ option to purchase additional shares) in this offering that are held by the selling stockholders, provided that the release of shares of the Company’s Class A common stock held by the selling stockholders is limited to the shares actually sold in this offering.

 

121


Table of Contents

The foregoing restrictions on our officers, directors, our Principal Stockholders, our Other Pre-IPO Investors and certain other individuals (collectively, “security holders”) do not apply to, among other things, and subject in certain cases to various conditions:

 

  (a)

the transfer by a security holder of shares or any securities convertible into, exchangeable for, exercisable for, or repayable with shares:

 

  (i)

by will, other testamentary document or intestacy;

 

  (ii)

as a bona fide gift or gifts, or for bona fide estate planning purposes, including without limitation to charitable organizations or educational institutions;

 

  (iii)

to any trust, partnership, limited liability company or other entity for the direct or indirect benefit of the security holder or the immediate family of the security holder, or if the security holder is a trust, to a trustor or beneficiary of the trust or to the estate of a beneficiary of such trust;

 

  (iv)

to any immediate family member or other dependent of the security holder;

 

  (v)

as a distribution, transfer or disposition to limited partners, members, stockholders or other equity holders of the security holder or its affiliates (including a fund managed by the same manager or managing member or general partner or management company or by an entity controlling, controlled by, or under common control with such manager or managing member or general partner or management company as the security holder or who shares a common investment advisor with the security holder);

 

  (vi)

to the security holder’s affiliates or to any investment fund or other entity controlling, controlled by, managed by or under common control, or common investment management, with the security holder or affiliates of the security holder (including, for the avoidance of doubt, where the security holder is a partnership, to its general partner or a successor partnership or fund, or any other funds managed by such partnership);

 

  (vii)

to a nominee or custodian of a person or entity to whom a disposition or transfer would be permissible under clauses (i) through (vi) above;

 

  (viii)

by operation of law, including pursuant to an order of a court (including a final domestic order, divorce settlement, divorce decree or separation agreement or other order) or regulatory agency;

 

  (ix)

to us from the security holder upon death, disability or termination of employment, in each case, of the security holder pursuant to any contractual arrangement that provides us with a right to purchase the security holder’s securities;

 

  (x)

in connection with transactions by any person other than us relating to shares of Class A common stock acquired (A) in open market transactions after the completion of the offering or (B) from the Underwriters in this Offering (for our Other Pre-IPO Investors only), provided that in the case of this clause (x) no public reports or filings (including filings under Section 16(a) of the Exchange Act) reporting a reduction in beneficial ownership of Class A common stock or Class B common stock shall be required or shall be voluntarily made during the lock-up period or any extension thereof;

 

  (xi)

to us pursuant to the “net” or “cashless” exercise at expiration of options, warrants or other rights to purchase shares of Class A common stock or Class B common stock granted pursuant to any employee equity incentive plan outstanding at or prior to the closing of the offering and referred to herein, provided that any shares of Class A common stock, Class B common stock or Common Units received in connection therewith shall be subject to the terms of the lock-up agreement;

 

  (xii)

in respect of tax withholding payments (including estimated taxes) due upon the exercise at expiration of options or the vesting of any awards granted by us pursuant to any of our incentive plans, provided that any filings required to be made with the SEC or other publicity made regarding the same will indicate that such transactions relate to such tax withholding payments;

 

122


Table of Contents
  (xiii)

in connection with the sale of securities to be sold by the security holder in the manner described in the final prospectus used to sell shares of Class A Common Stock;

 

  (xiv)

pursuant to a bona fide third-party tender offer, merger, consolidation or other similar transaction that is approved by our board of directors and made to all holders of the our capital stock involving a change of control; provided that in the event that such tender offer, merger, consolidation or other similar transaction is not completed, the security holder’s shares shall remain subject to the provisions of the lock-up agreement; and/or

 

  (xv)

with the prior written consent of either Goldman Sachs & Co. LLC or Morgan Stanley & Co. LLC, and one additional representative, on behalf of the underwriters; provided that we or the security holder shall also provide prior written notice to the other Representatives;

provided that: (1) (a) in the case of each transfer or distribution pursuant to clauses (ii) through (viii) above, each donee, trustee, distributee or transferee, as the case may be, agrees to be bound in writing by the restrictions described above (and, in the case of clause (viii), the security holder shall use reasonable best efforts to cause the transferee to deliver to the representatives a lock-up letter in the form of the lock-up agreement); and (b) in the case of transfers pursuant to clauses (ii), (iii), (iv), (v) and (vii), any such transfer or distribution shall not involve a disposition for value, other than with respect to any such transfer or distribution for which the transferor or distributor receives (x) equity interests of such transferee or (y) such transferee’s interests in the transferor; (2) in the case of each transfer or distribution pursuant to clauses (ii) through (vii), if any public reports or filings (including filings under Section 16(a) of the Exchange Act) reporting a reduction in beneficial ownership of Class A common stock or Class B common stock shall be required or shall be voluntarily made during the lock-up period or any extension thereof (a) the security holder shall provide the representatives prior written notice informing them of such report or filing and (b) such report or filing shall disclose that such donee, trustee, distributee or transferee, as the case may be, agrees to be bound in writing by the restrictions set forth herein; and (3) in the case of each transfer or distribution pursuant to clauses (viii) and (xii), if any public reports or filings (including filings under Section 16(a) of the Exchange Act) reporting a reduction in beneficial ownership of Class A common stock or Class B common stock shall be required or shall be voluntarily made during the lock-up period or any extension thereof (a) the security holder shall provide the representatives prior written notice informing them of such report or filing and (b) such report or filing shall disclose that such transfer or distributions was made under the circumstances described in clause (viii) or (xii), as applicable;

 

  (b)

if the security holder is a corporation, the corporation may transfer the security holder’s shares to any wholly owned subsidiary of such corporation; provided, however, that in any such case, it shall be a condition to the transfer that the transferee execute an agreement stating that the transferee is receiving and holding such shares of Class A common stock, Class B common stock or Common Units subject to the provisions of the lock-up agreement and there shall be no further transfer of such shares of Class A common stock, Class B common stock or Common Units except in accordance with the lock-up agreement;

 

  (c)

the establishment of a trading plan pursuant to Rule 10b5-1 under the Exchange Act, provided that (i) no transfers occur under such plan during the lock-up period and (ii) no public announcement, filing or report under the Exchange Act shall be voluntarily made by any person in connection therewith during the lock-up period (other than general disclosure in the Company’s periodic reports to the effect that our directors and officers may enter into such trading plans from time to time) and, if any announcement, filing or report shall be legally required during the lock-up period, such announcement, filing or report shall clearly indicate therein that none of the securities subject to such plan may be transferred, sold, or otherwise disposed of pursuant to such plan until after expiration of the lock-up period; or

 

  (d)

with respect to our Principal Stockholders and the Other Pre-IPO Investors, any pledge, charge, hypothecation or other granting of a security interest in the Class A common stock, Class B common

 

123


Table of Contents
  stock, Common Units or any security convertible into Class A common stock or Class B common stock, to one or more banks, financial or other lending institutions as collateral or security for or in connection with any margin loan or other loans, advances or extensions of credit entered into by the security holder or any of its direct or indirect subsidiaries and any transfers of such Class A common stock, Class B common stock, Common Units or such other securities to the applicable lender(s) or other third parties upon or following foreclosure upon or enforcement of such Class A common stock, Class B common stock, Common Units or such securities in accordance with the terms of the documentation governing any margin loan or other loan, advance, or extension of credit (including, without limitation, pursuant to any agreement or arrangement existing as of the date hereof), provided that the security holder or the Company, as the case may be, shall provide the representatives prior written notice informing them of any public filing, report or announcement with respect to such pledge, hypothecation or other grant of a security interest.

Our Class A common stock is listed on Nasdaq under the symbol “MDLN.”

In connection with the offering, the underwriters may purchase and sell shares of Class A common stock in the open market. These transactions may include short sales, stabilizing transactions, and purchases to cover positions created by short sales. Short sales involve the sale by the underwriters of a greater number of shares than they are required to purchase in the offering, and a short position represents the amount of such sales that have not been covered by subsequent purchases. A “covered short position” is a short position that is not greater than the amount of additional shares for which the underwriters’ option described above may be exercised. The underwriters may cover any covered short position by either exercising their option to purchase additional shares or purchasing shares in the open market. In determining the source of shares to cover the covered short position, the underwriters will consider, among other things, the price of shares available for purchase in the open market as compared to the price at which they may purchase additional shares pursuant to the option described above. “Naked” short sales are any short sales that create a short position greater than the amount of additional shares for which the option described above may be exercised. The underwriters must cover any such naked short position by purchasing shares in the open market. A naked short position is more likely to be created if the underwriters are concerned that there may be downward pressure on the price of the shares of Class A common stock in the open market after pricing that could adversely affect investors who purchase in the offering. Stabilizing transactions consist of various bids for or purchases of shares of Class A common stock made by the underwriters in the open market prior to the completion of the offering.

The underwriters may also impose a penalty bid. This occurs when a particular underwriter repays to the underwriters a portion of the underwriting discount received by it because the representatives have repurchased shares sold by or for the account of such underwriter in stabilizing or short covering transactions.

Purchases to cover a short position and stabilizing transactions, as well as other purchases by the underwriters for their own accounts, may have the effect of preventing or retarding a decline in the market price of our Class A common stock, and together with the imposition of the penalty bid, may stabilize, maintain, or otherwise affect the market price of the shares of Class A common stock. As a result, the price of the shares may be higher than the price that otherwise might exist in the open market. The underwriters are not required to engage in these activities and may end any of these activities at any time. These transactions may be effected on Nasdaq, in the over-the-counter market or otherwise.

We estimate that our share of the total expenses of the offering, excluding underwriting discounts and commissions, will be approximately $4 million. We have also agreed to reimburse the underwriters for certain FINRA-related expenses incurred by them in connection with the offering in an amount up to $50,000.

We and the selling stockholders have agreed to indemnify the several underwriters against certain liabilities, including liabilities under the Securities Act.

 

124


Table of Contents

A prospectus in electronic format may be made available on websites maintained by one or more underwriters, or selling group members, if any, participating in this offering. The representatives may agree to allocate a number of our shares to underwriters for sale to their online brokerage account holders. Internet distributions will be allocated by the representatives to underwriters that may make Internet distributions on the same basis as other allocations.

Other Relationships

The underwriters and their respective affiliates are full service financial institutions engaged in various activities, which may include sales and trading, commercial and investment banking, advisory, investment management, investment research, principal investment, hedging, market making, brokerage, and other financial and non-financial activities and services. Certain of the underwriters and their respective affiliates have provided, and may in the future provide, a variety of these services to us and our affiliates, for which they received or will receive customary fees and expenses.

Bernstein Institutional Services LLC is serving as selling agent on behalf of SG Americas Securities, LLC in the offering described herein. Bernstein Institutional Services LLC and certain of its affiliates may provide investor feedback, research, market sounding, block monitoring, market intelligence, historical market or trading information, and origination and deal execution support to SG Americas Securities, LLC in connection with this offering and may also provide such services in the general course of business. “Wolfe | Nomura Alliance” is the marketing name used by Wolfe Research Securities and Nomura Securities International, Inc. in connection with certain equity capital markets activities conducted jointly by the firms. Both Nomura Securities International, Inc. and WR Securities, LLC are serving as underwriters in the offering described herein. In addition, WR Securities, LLC and certain of its affiliates may provide sales support services, investor feedback, investor education, and/or other independent equity research services in connection with this offering.

In the ordinary course of their various business activities, the underwriters and their respective affiliates, officers, directors and employees may purchase, sell, or hold a broad array of investments and actively trade securities, derivatives, loans, commodities, currencies, credit default swaps, and other financial instruments for their own account and for the accounts of their customers, and such investment and trading activities may involve or relate to assets, securities, and/or instruments of ours or our affiliates (directly, as collateral securing other obligations or otherwise). The underwriters and their respective affiliates may also communicate independent investment recommendations, market color or trading ideas, and/or publish or express independent research views in respect of such assets, securities, or instruments and may at any time hold, or recommend to clients that they should acquire, long and/or short positions in such assets, securities, and instruments.

Settlement

We expect that delivery of the shares of Class A common stock will be made against payment therefor on or about the closing date specified on the cover page of this prospectus supplement, which is the third business day following the date of pricing of the shares of Class A common stock (this settlement cycle being referred to as “T+3”). Under Rule 15c6-1 of the Exchange Act, trades in the secondary market generally are required to settle in one business day, unless the parties to any such trade expressly agree otherwise. Accordingly, purchasers who wish to trade the shares of Class A common stock on the date of pricing will be required, by virtue of the fact that the shares of Class A common stock initially will settle in T+3, to specify an alternate settlement cycle at the time of any such trade to prevent a failed settlement and should consult their own advisors.

Conflicts of Interest

Affiliates of Blackstone and Carlyle beneficially own in excess of 10% of our issued and outstanding common stock and will receive in excess of 5% of the net proceeds of this offering. Because TCG Capital Markets L.L.C. and Blackstone Securities Partners L.P. are underwriters in this offering, and their affiliates own

 

125


Table of Contents

in excess of 10% of our issued and outstanding common stock and will receive in excess of 5% of the net proceeds of this offering, TCG Capital Markets L.L.C. and Blackstone Securities Partners L.P. are deemed to have a “conflict of interest” FINRA Rule 5121. Accordingly, this offering is being made in compliance with the requirements of Rule 5121. Pursuant to that rule, the appointment of a “qualified independent underwriter” is not required in connection with this offering as the member primarily responsible for managing the public offering does not have a conflict of interest, is not an affiliate of any member that has a conflict of interest and meets the requirements of paragraph (f)(12)(E) of Rule 5121. TCG Capital Markets L.L.C. and Blackstone Securities Partners L.P. will not confirm sales of the securities to any account over which they exercise discretionary authority without the specific written approval of the account holder.

Selling Restrictions

Other than in the United States, no action has been taken by us or the underwriters that would permit a public offering of the securities offered by this prospectus in any jurisdiction where action for that purpose is required. The securities offered by this prospectus may not be offered or sold, directly or indirectly, nor may this prospectus or any other offering material or advertisements in connection with the offer and sale of any such securities be distributed or published in any jurisdiction, except under circumstances that will result in compliance with the applicable rules and regulations of that jurisdiction. Persons into whose possession this prospectus comes are advised to inform themselves about and to observe any restrictions relating to the offering and the distribution of this prospectus. This prospectus does not constitute an offer to sell or a solicitation of an offer to buy any securities offered by this prospectus in any jurisdiction in which such an offer or a solicitation is unlawful.

European Economic Area

In relation to each Member State of the European Economic Area (each a “Relevant State”), no shares of Class A common stock have been offered or will be offered pursuant to this offering to the public in that Relevant State prior to the publication of a prospectus in relation to the shares of Class A common stock which has been approved by the competent authority in that Relevant State or, where appropriate, approved in another Relevant State and notified to the competent authority in that Relevant State, all in accordance with the Prospectus Regulation, except that the shares of Class A common stock may be offered to the public in that Relevant State at any time:

 

  (a)

to any qualified investor as defined under Article 2 of the Prospectus Regulation;

 

  (b)

to fewer than 150 natural or legal persons (other than qualified investors as defined under Article 2 of the Prospectus Regulation), subject to obtaining the prior consent of the underwriters for any such offer; or

 

  (c)

in any other circumstances falling within Article 1(4) of the Prospectus Regulation,

provided that no such offer of the shares of Class A common stock shall require us or any underwriter to publish a prospectus pursuant to Article 3 of the Prospectus Regulation, supplement a prospectus pursuant to Article 23 of the Prospectus Regulation or publish an Annex IX document pursuant to Article 1(4) of the Prospectus Regulation.

For the purposes of this provision, the expression an “offer to the public” in relation to the shares of Class A common stock in any Relevant State means the communication in any form and by any means of sufficient information on the terms of the offer and any shares of Class A common stock to be offered so as to enable an investor to decide to purchase any shares of Class A common stock, and the expression “Prospectus Regulation” means Regulation (EU) 2017/1129.

 

126


Table of Contents

United Kingdom

No shares of Class A common stock have been offered or will be offered pursuant to this offering to the public in the United Kingdom except that the shares of Class A common stock may be offered to the public in the United Kingdom at any time:

 

  (a)

where the offer is conditional on the admission of the shares of Class A common stock to trading on the London Stock Exchange plc’s main market (in reliance on the exception in paragraph 6(a) of Schedule 1 of the POATR);

 

  (b)

to any qualified investor as defined under paragraph 15 of Schedule 1 of the POATR;

 

  (c)

to fewer than 150 persons (other than qualified investors as defined under paragraph 15 of Schedule 1 of the POATR), subject to obtaining the prior consent of the underwriters for any such offer; or

 

  (d)

in any other circumstances falling within Part 1 of Schedule 1 of the POATR.

For the purposes of this provision, the expression an “offer to the public” in relation to the shares of Class A common stock in the United Kingdom means the communication to any person which presents sufficient information on: (a) the shares of Class A common stock to be offered; and (b) the terms on which they are to be offered, to enable an investor to decide to buy or subscribe for the shares of Class A common stock and the expressions “POATR” means the Public Offers and Admissions to Trading Regulations 2024.

Each person in the United Kingdom who receives any communication in respect of, or who acquires any of our shares of Class A common stock under, the offers to the public contemplated in this prospectus, or to whom our shares of Class A common stock are otherwise made available, will be deemed to have represented, warranted, acknowledged, and agreed to and with us, the underwriters, and their respective affiliates that it meets the criteria outlined in this section.

Canada

The shares of Class A common stock may be sold in Canada only to purchasers purchasing, or deemed to be purchasing, as principal that are accredited investors, as defined in National Instrument 45-106 Prospectus Exemptions or subsection 73.3(1) of the Securities Act (Ontario), and are permitted clients, as defined in National Instrument 31-103 Registration Requirements, Exemptions and Ongoing Registrant Obligations. Any resale of the shares of Class A common stock must be made in accordance with an exemption from, or in a transaction not subject to, the prospectus requirements of applicable securities laws.

Securities legislation in certain provinces or territories of Canada may provide a purchaser with remedies for rescission or damages if this prospectus (including any amendment thereto) contains a misrepresentation, provided that the remedies for rescission or damages are exercised by the purchaser within the time limit prescribed by the securities legislation of the purchaser’s province or territory. The purchaser should refer to any applicable provisions of the securities legislation of the purchaser’s province or territory for particulars of these rights or consult with a legal advisor.

Pursuant to section 3A.3 of National Instrument 33-105 Underwriting Conflicts (NI 33-105), the underwriters are not required to comply with the disclosure requirements of NI 33-105 regarding underwriter conflicts of interest in connection with this offering.

Dubai International Financial Centre

This prospectus relates to an “Exempt Offer” in accordance with the Offered Securities Rules of the Dubai Financial Services Authority (the “DFSA”). This prospectus is intended for distribution only to persons of a type specified in the Offered Securities Rules of the DFSA. It must not be delivered to, or relied on by, any other person. The DFSA has no responsibility for reviewing or verifying any documents in connection with Exempt

 

127


Table of Contents

Offers. The DFSA has not approved this prospectus nor taken steps to verify the information set forth herein and has no responsibility for the prospectus. The shares of our Class A common stock to which this prospectus relates may be illiquid and/or subject to restrictions on their resale. Prospective purchasers of the shares offered should conduct their own due diligence on the shares. If you do not understand the contents of this prospectus, you should consult an authorized financial advisor.

Switzerland

The shares may not be publicly offered in Switzerland and will not be listed on the SIX Swiss Exchange (“SIX”) or on any other stock exchange or regulated trading facility in Switzerland. This document has been prepared without regard to the disclosure standards for issuance prospectuses under art. 652a or art. 1156 of the Swiss Code of Obligations or the disclosure standards for listing prospectuses under art. 27 ff. of the SIX Listing Rules or the listing rules of any other stock exchange or regulated trading facility in Switzerland. Neither this document nor any other offering or marketing material relating to the shares or the offering may be publicly distributed or otherwise made publicly available in Switzerland.

Neither this prospectus nor any other offering or marketing material relating to the offering, us, or the shares of Class A common stock have been or will be filed with or approved by any Swiss regulatory authority. In particular, this prospectus will not be filed with, and the offer of shares of Class A common stock will not be supervised by, FINMA, and the offer of shares of Class A common stock has not been and will not be authorized under CISA. The investor protection afforded to acquirers of interests in collective investment schemes under the CISA does not extend to acquirers of shares of Class A common stock.

Hong Kong

The shares of Class A common stock have not been offered or sold and will not be offered or sold in Hong Kong, by means of any document, other than (a) to “professional investors” as defined in the Securities and Futures Ordinance (Cap. 571) of Hong Kong and any rules made under that Ordinance; or (b) in other circumstances which do not result in the document being a “prospectus” as defined in the Companies Ordinance (Cap. 32) of Hong Kong or which do not constitute an offer to the public within the meaning of that Ordinance. No advertisement, invitation, or document relating to the shares of Class A common stock has been or may be issued or has been or may be in the possession of any person for the purposes of issue, whether in Hong Kong or elsewhere, which is directed at, or the contents of which are likely to be accessed or read by, the public of Hong Kong (except if permitted to do so under the securities laws of Hong Kong) other than with respect to shares of Class A common stock which are or are intended to be disposed of only to persons outside Hong Kong or only to “professional investors” as defined in the Securities and Futures Ordinance and any rules made under that Ordinance.

Australia

No placement document, prospectus, product disclosure statement, or other disclosure document has been lodged with the Australian Securities and Investments Commission in relation to this offering. This prospectus does not constitute a prospectus, product disclosure statement, or other disclosure document under Chapter 6D.2 of the Corporations Act 2001 (the “Corporations Act”), and does not purport to include the information required for a prospectus, product disclosure statement, or other disclosure document under the Corporations Act.

Any offer in Australia of the shares may only be made to persons, or the Exempt Investors, who are “sophisticated investors” (within the meaning of section 708(8) of the Corporations Act), “professional investors” (within the meaning of section 708(11) of the Corporations Act), or otherwise pursuant to one or more exemptions contained in section 708 of the Corporations Act so that it is lawful to offer the shares without disclosure to investors under Chapter 6D of the Corporations Act.

The shares applied for by Exempt Investors in Australia must not be offered for sale in Australia in the period of 12 months after the date of allotment under the offering, except in circumstances where disclosure to

 

128


Table of Contents

investors under Chapter 6D of the Corporations Act would not be required pursuant to an exemption under section 708 of the Corporations Act or otherwise, or where the offer is pursuant to a disclosure document which complies with Chapter 6D of the Corporations Act. Any person acquiring shares must observe such Australian on-sale restrictions.

This prospectus contains general information only and does not take account of the investment objectives, financial situation, or particular needs of any particular person. It does not contain any securities recommendations or financial product advice. Before making an investment decision, investors need to consider whether the information in this prospectus is appropriate to their needs, objectives, and circumstances, and, if necessary, seek expert advice on those matters.

Israel

In the State of Israel this prospectus shall not be regarded as an offer to the public to purchase shares of Class A common stock under the Israeli Securities Law, 5728—1968, which requires a prospectus to be published and authorized by the Israel Securities Authority, if it complies with certain provisions of Section 15 of the Israeli Securities Law, 5728–1968, including, inter alia, if: (i) the offer is made, distributed, or directed to not more than 35 investors, subject to certain conditions (the “Addressed Investors”), or (ii) the offer is made, distributed, or directed to certain qualified investors defined in the First Addendum of the Israeli Securities Law, 5728—1968, subject to certain conditions (the “Qualified Investors”). The Qualified Investors shall not be taken into account in the count of the Addressed Investors and may be offered to purchase securities in addition to the 35 Addressed Investors. We have not and will not take any action that would require it to publish a prospectus in accordance with and subject to the Israeli Securities Law, 5728—1968. We have not and will not distribute this prospectus or make, distribute, or direct an offer to subscribe for our common stock to any person within the State of Israel, other than to Qualified Investors and up to 35 Addressed Investors.

Qualified Investors may have to submit written evidence that they meet the definitions set out in of the First Addendum to the Israeli Securities Law, 5728—1968. In particular, we may request, as a condition to be offered common stock, that Qualified Investors will each represent, warrant and certify to us and/or to anyone acting on our behalf: (i) that it is an investor falling within one of the categories listed in the First Addendum to the Israeli Securities Law, 5728—1968; (ii) which of the categories listed in the First Addendum to the Israeli Securities Law, 5728—1968 regarding Qualified Investors is applicable to it; (iii) that it will abide by all provisions set forth in the Israeli Securities Law, 5728—1968 and the regulations promulgated thereunder in connection with the offer to be issued common stock; (iv) that the shares of Class A common stock that it will be issued are, subject to exemptions available under the Israeli Securities Law, 5728—1968: (a) for its own account; (b) for investment purposes only; and (c) not issued with a view to resale within the State of Israel, other than in accordance with the provisions of the Israeli Securities Law, 5728—1968; and (v) that it is willing to provide further evidence of its Qualified Investor status. Addressed Investors may have to submit written evidence in respect of their identity and may have to sign and submit a declaration containing, inter alia, the Addressed Investor’s name, address, and passport number or Israeli identification number.

Japan

The shares of Class A common stock have not been and will not be registered under the Financial Instruments and Exchange Act of Japan (Act No. 25 of 1948, as amended; the “FIEA”) and no shares of Class A common stock will be offered or sold, directly or indirectly, in Japan or to, or for the benefit of, any resident of Japan (which term as used herein means any person “resident” in Japan, including any corporation or other entity organized under the laws of Japan), or to others for re-offering or resale, directly or indirectly, in Japan or to, or for the benefit of, any resident of Japan except pursuant to an exemption from the registration requirements of, and otherwise in compliance with, the FIEA and any other applicable laws, regulations and ministerial guidelines of Japan in effect at the relevant time.

 

129


Table of Contents

Singapore

This prospectus has not been registered as a prospectus with the Monetary Authority of Singapore. Accordingly, this prospectus and any other document or material in connection with the offer or sale, or invitation for subscription or purchase, of the shares of Class A common stock may not be circulated or distributed, nor may the shares be offered or sold, or be made the subject of an invitation for subscription or purchase, whether directly or indirectly, to persons in Singapore other than (i) to an institutional investor (as defined under Section 4A of the Securities and Futures Act, Chapter 289 of Singapore (the “SFA”)) under Section 274 of the SFA, (ii) to a relevant person (as defined in Section 275(2) of the SFA) pursuant to Section 275(1) of the SFA, or any person pursuant to Section 275(1A) of the SFA, and in accordance with the conditions specified in Section 275 of the SFA, or (iii) otherwise pursuant to, and in accordance with the conditions of, any other applicable provision of the SFA, in each case subject to conditions set forth in the SFA.

Where the shares of Class A common stock are subscribed or purchased under Section 275 of the SFA by a relevant person which is:

 

  (a)

a corporation (which is not an accredited investor (as defined in Section 4A of the SFA)) the sole business of which is to hold investments and the entire share capital of which is owned by one or more individuals, each of whom is an accredited investor,

 

  (b)

a trust (where the trustee is not an accredited investor) whose sole purpose is to hold investments and each beneficiary of the trust is an individual who is an accredited investor,

the securities (as defined in Section 239(1) of the SFA) of that corporation shall not be transferable for six months after that corporation has acquired the shares under Section 275 of the SFA except:

 

  (a)

to an institutional investor or to a relevant person, or to any person arising from an offer referred to in Section 275(1A) or Section 276(4)(i)(B) of the SFA;

 

  (b)

where no consideration is or will be given for the transfer;

 

  (c)

where the transfer is by operation of law; or

 

  (d)

as specified in Section 276(7) of the SFA, or

Singapore Securities and Futures Act Product Classification—Solely for the purposes of its obligations pursuant to Sections 309B(1)(a) and 309B(1)(c) of the SFA, we have determined, and hereby notify all relevant persons (as defined in Section 309A of the SFA) that the shares of Class A common stock are prescribed capital markets products (as defined in the Securities and Futures (Capital Markets Products) Regulations 2018) and Excluded Investment Products (as defined in MAS Notice SFA 04-N12: Notice on the Sale of Investment Products and MAS Notice FAA-N16: Notice on Recommendations on Investment Products).

United Arab Emirates

The shares of Class A common stock have not been, and will not be, publicly offered, sold, promoted or advertised in the United Arab Emirates (including the Dubai International Financial Center) other than in compliance with the laws of the United Arab Emirates (and the Dubai International Financial Center) governing the issue, offering and sale of securities. Further, this prospectus does not constitute a public offer of securities in the United Arab Emirates (including the Dubai International Financial Center) and is not intended to be a public offer. This prospectus has not been approved by or filed with the Central Bank of the United Arab Emirates, the Securities and Commodities Authority, Financial Services Regulatory Authority, or the Dubai Financial Services Authority.

Brazil

THE OFFER AND SALE OF THE SHARES OF CLASS A COMMON STOCK HAVE NOT BEEN AND WILL NOT BE REGISTERED WITH THE BRAZILIAN SECURITIES COMMISSION (COMISSÃO DE

 

130


Table of Contents

VALORES MOBILIÁRIOS, OR “CVM”) AND, THEREFORE, WILL NOT BE CARRIED OUT BY ANY MEANS THAT WOULD CONSTITUTE A PUBLIC OFFERING IN BRAZIL UNDER CVM RESOLUTION NO 160, DATED 13 JULY 2022, AS AMENDED (“CVM RESOLUTION 160”) OR UNAUTHORIZED DISTRIBUTION UNDER BRAZILIAN LAWS AND REGULATIONS. THE SHARES OF CLASS A COMMON STOCK WILL BE AUTHORIZED FOR TRADING ON ORGANIZED NON-BRAZILIAN SECURITIES MARKETS AND MAY ONLY BE OFFERED TO BRAZILIAN PROFESSIONAL INVESTORS (AS DEFINED BY APPLICABLE CVM REGULATION), WHO MAY ONLY ACQUIRE THE SHARES OF CLASS A COMMON STOCK THROUGH A NON-BRAZILIAN ACCOUNT, WITH SETTLEMENT OUTSIDE BRAZIL IN NON-BRAZILIAN CURRENCY. THE TRADING OF THESE SECURITIES ON REGULATED SECURITIES MARKETS IN BRAZIL IS PROHIBITED.

Saudi Arabia

This document may not be distributed in the Kingdom of Saudi Arabia except to such persons as are permitted under the Rules on the Offer of Securities and Continuing Obligations Regulations as issued by the board of the Saudi Arabian Capital Market Authority (“CMA”) pursuant to resolution number 3-123-2017 dated 27 December 2017, as amended (the “CMA Regulations”). The CMA does not make any representation as to the accuracy or completeness of this document and expressly disclaims any liability whatsoever for any loss arising from, or incurred in reliance upon, any part of this document. Prospective purchasers of the securities offered hereby should conduct their own due diligence on the accuracy of the information relating to the securities. If you do not understand the contents of this document, you should consult an authorised financial adviser.

Qatar

The shares of Class A common stock described in this prospectus have not been, and will not be, offered, sold or delivered, at any time, directly or indirectly in the State of Qatar in a manner that would constitute a public offering. This prospectus has not been, and will not be, registered with or approved by the Qatar Financial Markets Authority or Qatar Central Bank and may not be publicly distributed. This prospectus is intended for the original recipient only and must not be provided to any other person. It is not for general circulation in the State of Qatar and may not be reproduced or used for any other purpose.

Kuwait

Unless all necessary approvals from the Kuwait Capital Markets Authority pursuant to Law No. 7/2010, its Executive Regulations and the various Resolutions and Announcements issued pursuant thereto or in connection therewith have been given in relation to the marketing of and sale of the shares of Class A common stock, the shares of Class A common stock may not be offered for sale, nor sold in the State of Kuwait (“Kuwait”). Neither this prospectus nor any of the information contained herein is intended to lead to the conclusion of any contract of whatsoever nature within Kuwait. With regard to the contents of this document, we recommend that you consult a licensee as per the law and specialized in giving advice about the purchase of the shares of Class A common stock and other securities before making the subscription decision.

Bermuda

The shares of Class A common stock may be offered or sold in Bermuda only in compliance with the provisions of the Investment Business Act of 2003 of Bermuda which regulates the sale of securities in Bermuda. Additionally, non-Bermudian persons (including companies) may not carry on or engage in any trade or business in Bermuda unless such persons are permitted to do so under applicable Bermuda legislation.

British Virgin Islands

The shares of Class A common stock are not being, and may not be offered to the public or to any person in the British Virgin Islands for purchase or subscription by or on our behalf. The shares of Class A common stock

 

131


Table of Contents

may be offered to companies incorporated under the BVI Business Companies Act, 2004 (British Virgin Islands) (“BVI Companies”), but only where the offer will be made to, and received by, the relevant BVI Company entirely outside of the British Virgin Islands.

China

This prospectus will not be circulated or distributed in the People’s Republic of China (“PRC”) and the shares of Class A common stock will not be offered or sold, and will not be offered or sold to any person for re-offering or resale directly or indirectly to any residents of the PRC (for such purposes, not including the Hong Kong and Macau Special Administrative Regions or Taiwan), except pursuant to any applicable laws and regulations of the PRC. Neither this prospectus nor any advertisement or other offering material may be distributed or published in the PRC, except under circumstances that will result in compliance with applicable laws and regulations.

Korea

The shares of Class A common stock have not been and will not be registered under the Financial Investments Services and Capital Markets Act of Korea and the decrees and regulations thereunder (the “FSCMA”), and the shares of Class A common stock have been and will be offered in Korea as a private placement under the FSCMA. None of the shares of Class A common stock may be offered, sold or delivered directly or indirectly, or offered or sold to any person for re-offering or resale, directly or indirectly, in Korea or to any resident of Korea except pursuant to the applicable laws and regulations of Korea, including the FSCMA and the Foreign Exchange Transaction Law of Korea and the decrees and regulations thereunder (the “FETL”). The shares of Class A common stock have not been listed on any of securities exchanges in the world including, without limitation, the Korea Exchange in Korea. Furthermore, the purchaser of the shares of Class A common stock shall comply with all applicable regulatory requirements (including but not limited to requirements under the FETL) in connection with the purchase of the shares of Class A common stock. By the purchase of the shares of Class A common stock, the relevant holder thereof will be deemed to represent and warrant that if it is in Korea or is a resident of Korea, it purchased the shares of Class A common stock pursuant to the applicable laws and regulations of Korea.

Malaysia

No prospectus or other offering material or document in connection with the offer and sale of the shares of Class A common stock has been or will be registered with the Securities Commission of Malaysia (“Commission”) for the Commission’s approval pursuant to the Capital Markets and Services Act 2007. Accordingly, this prospectus and any other document or material in connection with the offer or sale, or invitation for subscription or purchase, of the shares of Class A common stock may not be circulated or distributed, nor may the shares of Class A common stock be offered or sold, or be made the subject of an invitation for subscription or purchase, whether directly or indirectly, to persons in Malaysia other than (i) a closed end fund approved by the Commission; (ii) a holder of a Capital Markets Services Licence; (iii) a person who acquires the shares of Class A common stock, as principal, if the offer is on terms that the shares of Class A common stock may only be acquired at a consideration of not less than RM250,000 (or its equivalent in foreign currencies) for each transaction; (iv) an individual whose total net personal assets or total net joint assets with his or her spouse exceeds RM3 million (or its equivalent in foreign currencies), excluding the value of the primary residence of the individual; (v) an individual who has a gross annual income exceeding RM300,000 (or its equivalent in foreign currencies) per annum in the preceding twelve months; (vi) an individual who, jointly with his or her spouse, has a gross annual income of RM400,000 (or its equivalent in foreign currencies), per annum in the preceding twelve months; (vii) a corporation with total net assets exceeding RM10 million (or its equivalent in a foreign currencies) based on the last audited accounts; (viii) a partnership with total net assets exceeding RM10 million (or its equivalent in foreign currencies); (ix) a bank licensee or insurance licensee as defined in the Labuan Financial Services and Securities Act 2010; (x) an Islamic bank licensee or takaful

 

132


Table of Contents

licensee as defined in the Labuan Financial Services and Securities Act 2010; and (xi) any other person as may be specified by the Commission; provided that, in the each of the preceding categories (i) to (xi), the distribution of the shares of Class A common stock is made by a holder of a Capital Markets Services Licence who carries on the business of dealing in securities. The distribution in Malaysia of this prospectus is subject to Malaysian laws. This prospectus does not constitute and may not be used for the purpose of public offering or an issue, offer for subscription or purchase, invitation to subscribe for or purchase any securities requiring the registration of a prospectus with the Commission under the Capital Markets and Services Act 2007.

Taiwan

The shares of Class A common stock have not been and will not be registered with the Financial Supervisory Commission of Taiwan pursuant to relevant securities laws and regulations and may not be sold, issued or offered within Taiwan through a public offering or in circumstances which constitutes an offer within the meaning of the Securities and Exchange Act of Taiwan that requires a registration or approval of the Financial Supervisory Commission of Taiwan. No person or entity in Taiwan has been authorised to offer, sell, give advice regarding or otherwise intermediate the offering and sale of the shares of Class A common stock in Taiwan.

South Africa

Due to restrictions under the securities laws of South Africa, no “offer to the public” (as such term is defined in the South African Companies Act, No. 71 of 2008 (as amended or re-enacted) (the “South African Companies Act”) is being made in connection with the issue of the shares of Class A common stock in South Africa. Accordingly, this document does not, nor is it intended to, constitute a “registered prospectus” (as that term is defined in the South African Companies Act) prepared and registered under the South African Companies Act and has not been approved by, and/or filed with, the South African Companies and Intellectual Property Commission or any other regulatory authority in South Africa. The shares of Class A common stock are not offered, and the offer shall not be transferred, sold, renounced or delivered, in South Africa or to a person with an address in South Africa, unless one or other of the following exemptions stipulated in section 96 (1) applies:

 

Section 96(1) (a)   

the offer, transfer, sale, renunciation or delivery is to:

 

(i) persons whose ordinary business, or part of whose ordinary business, is to deal in securities, as principal or agent;

 

(ii) the South African Public Investment Corporation;

 

(iii) persons or entities regulated by the Reserve Bank of South Africa;

 

(iv) authorised financial service providers under South African law;

 

(v) financial institutions recognised as such under South African law;

 

(vi) a wholly-owned subsidiary of any person or entity contemplated in (c), (d) or (e), acting as agent in the capacity of an authorised portfolio manager for a pension fund, or as manager for a collective investment scheme (in each case duly registered as such under South African law); or

 

(vii) any combination of the person in (i) to (vi); or

 

Section 96(1) (b)    the total contemplated acquisition cost of the securities, for any single addressee acting as principal is equal to or greater than ZAR1,000,000 or such higher amount as may be promulgated by notice in the Government Gazette of South Africa pursuant to section 96(2)(a) of the South African Companies Act.

Information made available in this prospectus should not be considered as “advice” as defined in the South African Financial Advisory and Intermediary Services Act, 2002.

 

133


Table of Contents

LEGAL MATTERS

The validity of the shares of Class A common stock will be passed upon for us by Simpson Thacher & Bartlett LLP, Washington, D.C. Certain legal matters in connection with this offering will be passed upon for the underwriters by Latham & Watkins LLP, Washington, D.C. An investment vehicle comprised of selected partners of Simpson Thacher & Bartlett LLP, members of their families, related persons, and others owns an interest representing less than 1% of the capital commitments of certain investment funds affiliated with Blackstone, Carlyle, and H&F.

EXPERTS

Ernst & Young LLP, independent registered public accounting firm, has audited our consolidated financial statements included in our Annual Report on Form 10-K for the year ended December 31, 2025, as set forth in their report, which is incorporated by reference in this prospectus and elsewhere in the registration statement. Our financial statements are incorporated by reference in reliance on Ernst & Young LLP’s report, given on their authority as experts in accounting and auditing.

WHERE YOU CAN FIND MORE INFORMATION

We have filed with the SEC a registration statement on Form S-1 under the Securities Act with respect to the shares of Class A common stock offered by this prospectus. This prospectus, filed as part of the registration statement, does not contain all of the information set forth in the registration statement and its exhibits and schedules, portions of which have been omitted as permitted by the rules and regulations of the SEC. For further information about us and shares of our Class A common stock, we refer you to the registration statement and to its exhibits and schedules. Statements in this prospectus about the contents of any contract, agreement or other document are not necessarily complete and in each instance we refer you to the copy or form of such contract, agreement or document filed as an exhibit to the registration statement, each statement being qualified in all respects by such reference. You may inspect these reports and other information without charge at a website maintained by the SEC. The address of this site is www.sec.gov.

We maintain an internet site at www.medline.com. The information on, or accessible from, our website is not part of this prospectus by reference or otherwise.

We are subject to the informational requirements of the Exchange Act and as a result file annual, quarterly and current reports, proxy statements and other information with the SEC. You are able to inspect copies of these materials without charge at the SEC’s website.

 

134


Table of Contents

INFORMATION INCORPORATED BY REFERENCE

The rules of the SEC allow us to incorporate information into this prospectus by reference. This means that we can disclose important information to you by referring you to another document. The information incorporated by reference is considered to be a part of this prospectus. This prospectus incorporates by reference the documents listed below.

 

   

our Annual Report on Form 10-K for the fiscal year ended December 31, 2025, filed on February 25, 2026; and

 

   

the description of our shares of Class A common stock contained in our Annual Report on Form 10-K for the year ended December 31, 2025.

Any statement made in this prospectus or in a document incorporated by reference into this prospectus will be deemed to be modified or superseded for purposes of this prospectus to the extent that a statement contained in this prospectus modifies or supersedes that statement. Any statement so modified or superseded will not be deemed as so modified or superseded, except as so modified or superseded, to constitute a part of this prospectus.

You can obtain any of the filings incorporated by reference into this prospectus through us or from the SEC through the SEC’s website at www.sec.gov. We will provide, without charge, to each person, including any beneficial owner, to whom a copy of this prospectus is delivered, upon written or oral request of such person, a copy of any or all of the reports and documents referred to above which have been or may be incorporated by reference into this prospectus. You should direct requests for those documents to:

Medline Inc.

3 Lakes Drive

Northfield, Illinois 60093

IR@medline.com

We maintain an internet site at www.medline.com. Our website and the information contained on or connected to it shall not be deemed to be incorporated into this prospectus or the registration statement of which it forms a part.

 

135


Table of Contents
 
 

75,000,000 Shares

Medline Inc.

Class A Common Stock

 

 

LOGO

 

 

PROSPECTUS

March 4, 2026

 

 

Global Coordinators and Joint Bookrunning Managers

 

Goldman Sachs & Co. LLC   Morgan Stanley
BofA Securities   J.P. Morgan

Joint Bookrunning Managers

 

Barclays   Citigroup   Deutsche Bank Securities
Jefferies     UBS Investment Bank
  Evercore ISI  
BMO Capital Markets   BNP PARIBAS   MUFG
RBC Capital Markets   Santander   SOCIETE GENERALE
TD Cowen   Wells Fargo Securities   Wolfe | Nomura Alliance
Leerink Partners   Macquarie Capital   Mizuho
Piper Sandler   Truist Securities   William Blair

Co-Managers

 

Blackstone Capital Markets     Carlyle
Baird   Rothschild & Co   Stifel
BTIG   ING   IMI - Intesa Sanpaolo
NCMG     Perella Weinberg
Academy Securities   AmeriVet Securities   Blaylock Van, LLC
C.L. King & Associates   Drexel Hamilton   Loop Capital Markets
Mischler Financial Group, Inc.   R. Seelaus & Co., LLC   Ramirez & Co., Inc.
Siebert Williams Shank     Tigress Financial Partners